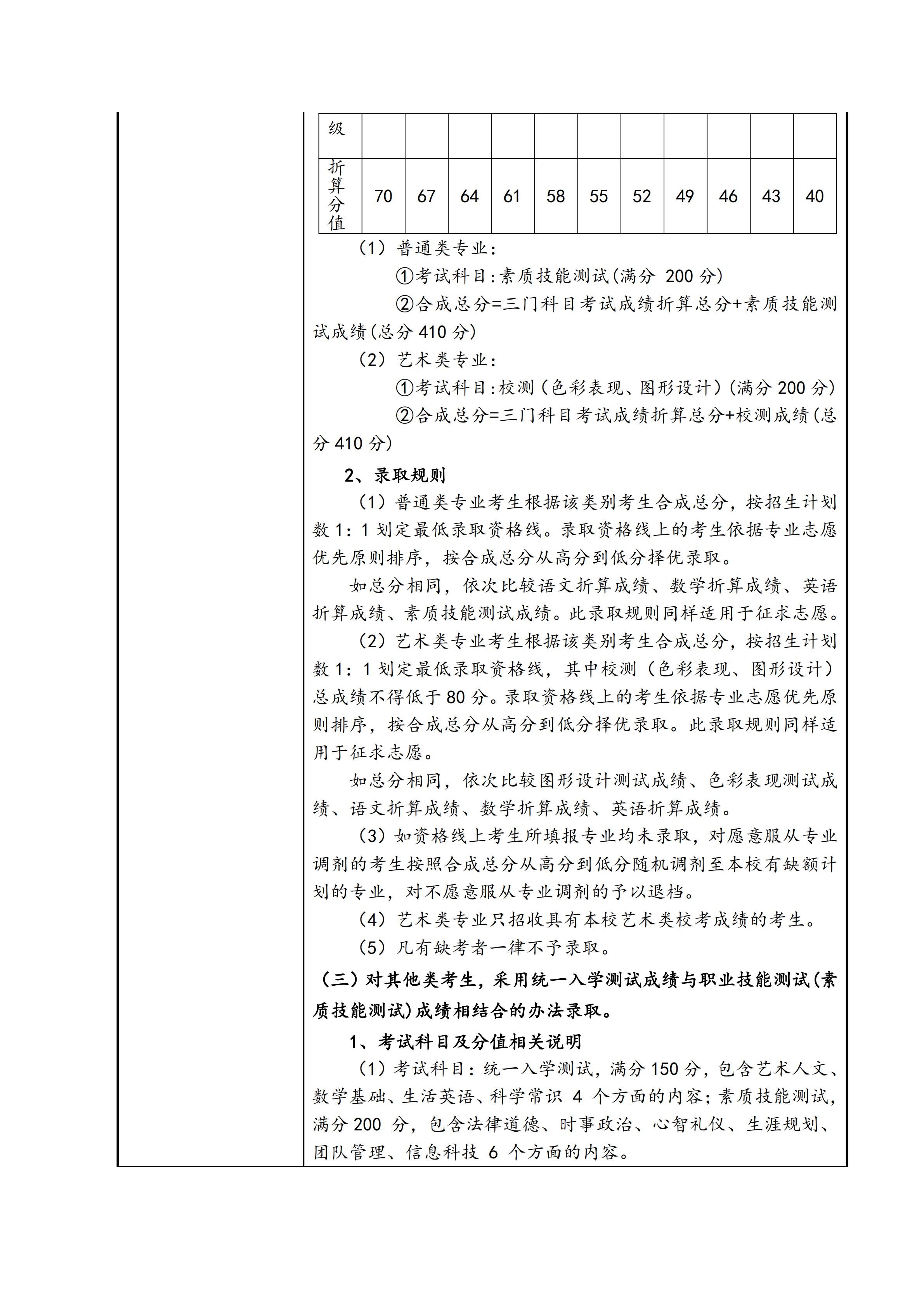
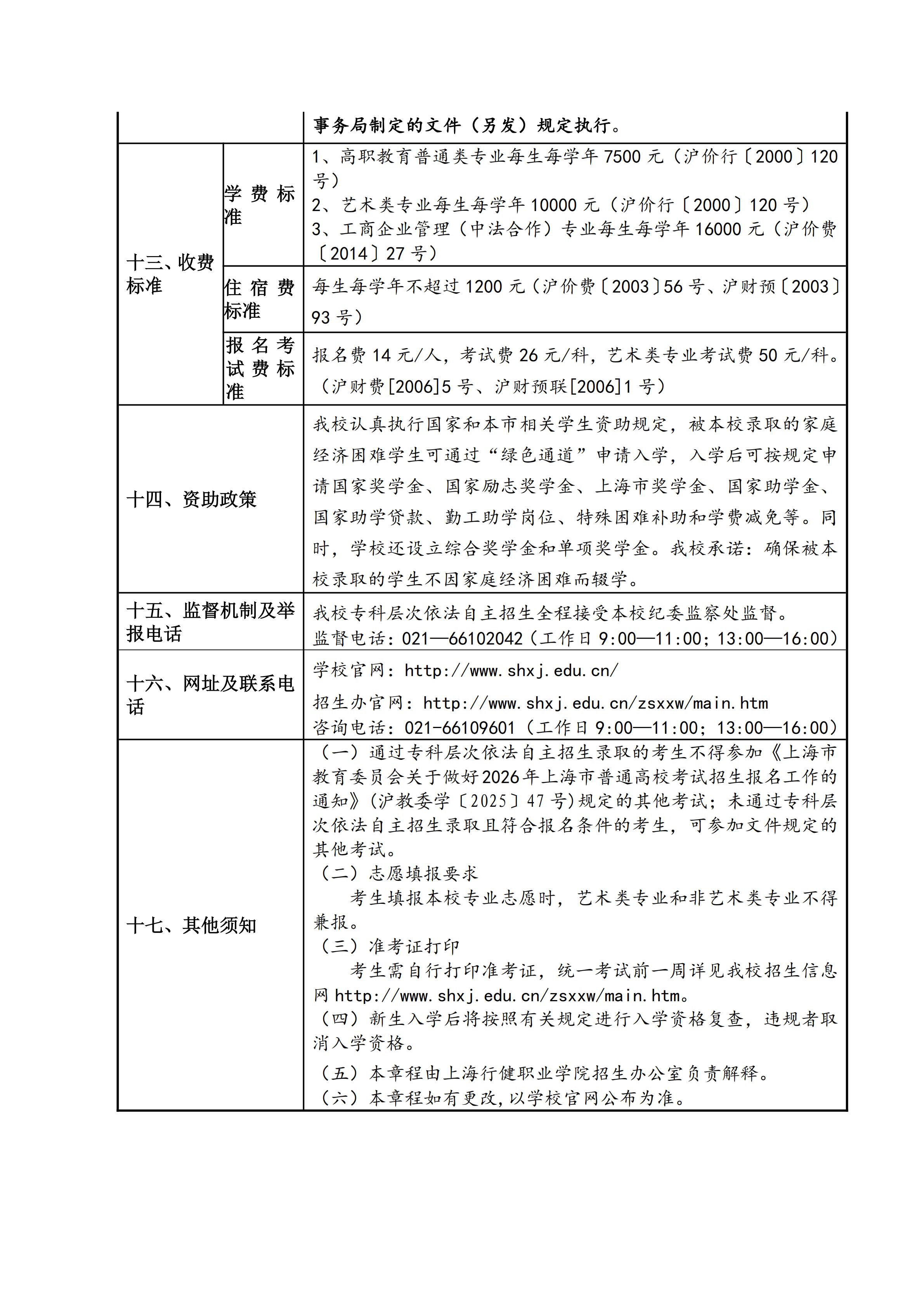
上海行健职业学院2026年专科层次依法自主招生章程
2026-03-09 09:43:56文/李铭








-
上海城建职业学院2026年专科层次依法自主招生章程 2026-03-09 -
上海济光职业技术学院2026年专科层次依法自主招生章程 2026-03-09 -
上海交通职业技术学院2026年专科层次依法自主招生章程 2026-03-09 -
上海震旦职业学院2026年专科层次依法自主招生章程 2026-03-09 -
上海邦德职业技术学院2026年专科层次依法自主招生章程 2026-03-09 -
上海建桥学院2026年专科层次依法自主招生章程 2026-03-09 -
重庆交通大学专业排名评估及热门专业有哪些 什么专业毕业好找工作(2026参考) 重庆交通大学有众多实力强劲的专业,无论是官方学科评估还是在校生反馈,都显示其在多个领域具有优势,毕业生就业前景也普遍看好...
2026-03-09 -
2025年上海海洋大学在广东录取位次及分数线 含历年位次分数线和招生计划 上海海洋大学2025年在广东的录取位次因科目组合、录取批次和招生类型不同而有明显差异,其中招生类型为本科批物理类最低分为...
2026-03-09
点击查看 蝶变志愿更多内容





