【唐山一模】唐山市2026年高三第一次模拟演练答案
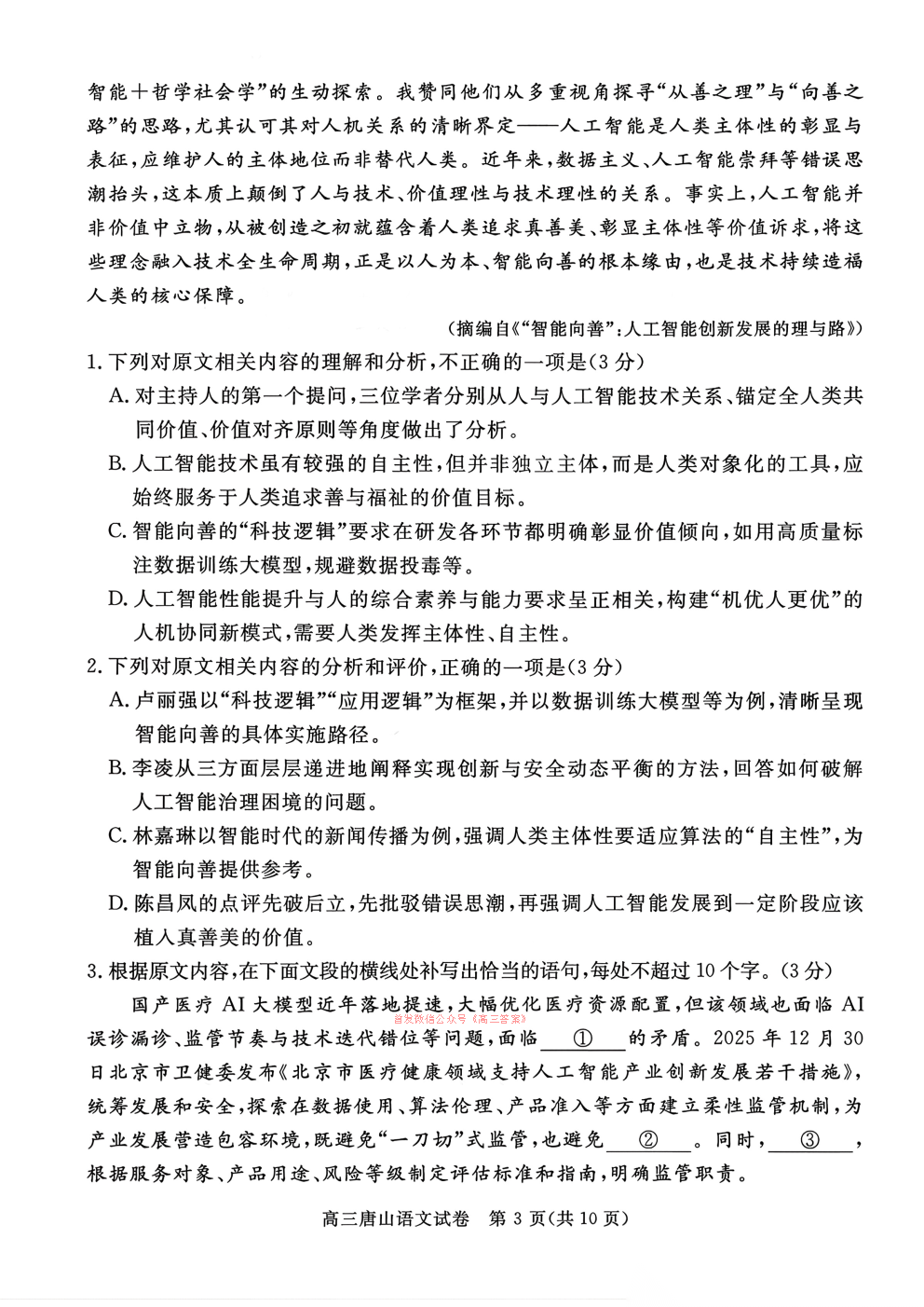
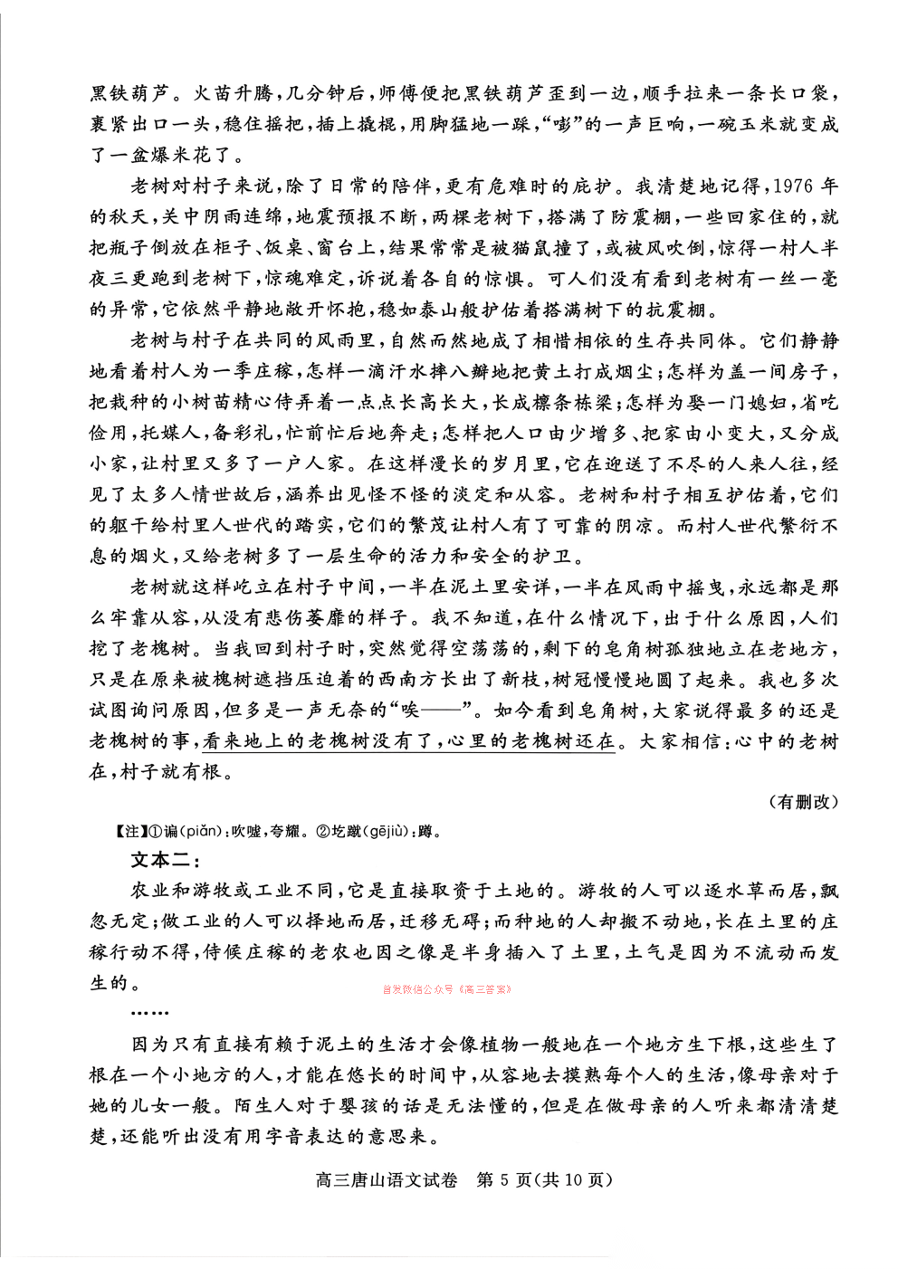
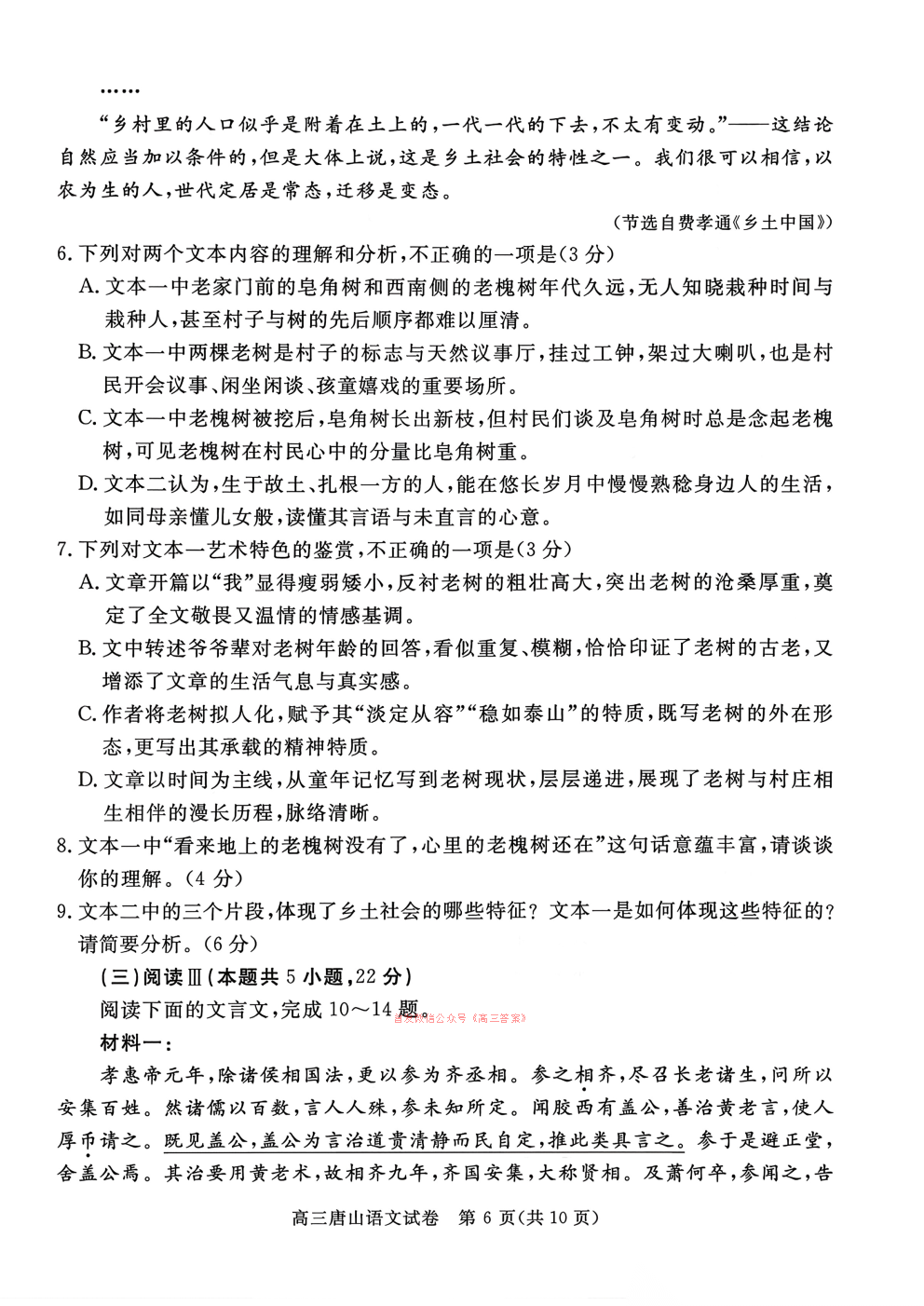
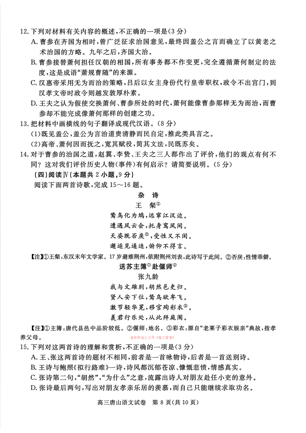
2026-03-11 03:25:47文/鲁映彤













-
2026高考模拟调研卷一 2026高考模拟调研卷一
2026-03-11 -
淄博市2025-2026学年度高三模拟考试 淄博市2025-2026学年度高三模拟考试
2026-03-11 -
2026江苏九校高三3月联考 2026江苏九校高三3月联考
2026-03-11 -
2026年普通高中学业水平选择性考试模拟信息卷四 2026年普通高中学业水平选择性考试模拟信息卷四
2026-03-11 -
【唐山一模】唐山市2026年高三第一次模拟演练答案 【唐山一模】唐山市2026年高三第一次模拟演练答案
2026-03-11 -
【晋中二模】2026年3月晋中高三年级调研测试答案 【晋中二模】2026年3月晋中高三年级调研测试答案
2026-03-11 -
成都七中高2026届高三二诊模拟考试答案 成都七中高2026届高三二诊模拟考试答案
2026-03-11 -
2026辽宁名校联盟高三3月联考分数线 2026辽宁名校联盟高三3月联考分数线
2026-03-11
点击查看 蝶变志愿更多内容

