【高中物理】【物理教材改编练】高中物理2025版新教材改编练三大角度 98 题 学生版+解析版(完整版)
2026-03-28 18:23:28文/李响


































-
【高考化学】【化学实验】化学实验基础知识与技能 学生版+解析版(完整版) 【高考化学】【化学实验】化学实验基础知识与技能 学生版+解析版(完整版)
2026-03-28 -
【独家】【高考数学】【考前冲刺】【内部培优】适合数学125以上的--2026高考数学考前冲刺内部讲义--163考点微专题讲义(纯净word版+pdf版) 【独家】【高考数学】【考前冲刺】【内部培优】适合数学125以上的--2026高考数学考前冲刺内部讲义--163考点微专题...
2026-03-28 -
【数学竞赛】【IMO选拔】2026年第67届IMO中国国家集训队选拔第二阶段(3.21-3.29)(前两天考试3.23与3.24日)前两天考试试题及部分解析答案 【数学竞赛】【IMO选拔】2026年第67届IMO中国国家集训队选拔第二阶段(3.21-3.29)(前两天考试3.23与...
2026-03-28 -
【河南卷】河南省部分学校金太阳2026届高三年级下学期3月大联考(3.26-3.27) 全科试题卷+答案 【河南卷】河南省部分学校金太阳2026届高三年级下学期3月大联考(3.26-3.27) ...
2026-03-28 -
【Top20强校】【浙江卷】浙江省杭州市杭州二中2025学年第二学期高三年三月月考暨级开学考(3.9-3.10) 全科试题卷+答案 【Top20强校】【浙江卷】浙江省杭州市杭州二中2025学年第二学期高三年三月月考暨级开学考(3.9-3.10) 全科试...
2026-03-28 -
【多考区卷】【新高考I卷】全国金太阳2026届高三年级下学期3月大联考(3.26-3.27) 全科试题卷+答案 【多考区卷】【新高考I卷】全国金太阳2026届高三年级下学期3月大联考(3.26-3.27) ...
2026-03-28 -
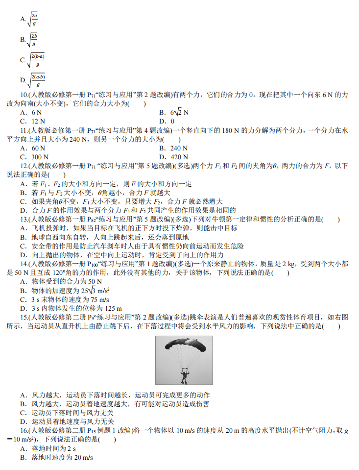
【南京盐城高三一模】2026届江苏南京盐城高三第一次模拟考试试卷及答案汇总 【南京盐城高三一模】2026届江苏南京盐城高三第一次模拟考试试卷及答案汇总
2026-03-28 -
【咸阳二模】2026届陕西咸阳高考模拟检测二试卷及答案汇总 【咸阳二模】2026届陕西咸阳高考模拟检测二试卷及答案汇总
2026-03-28
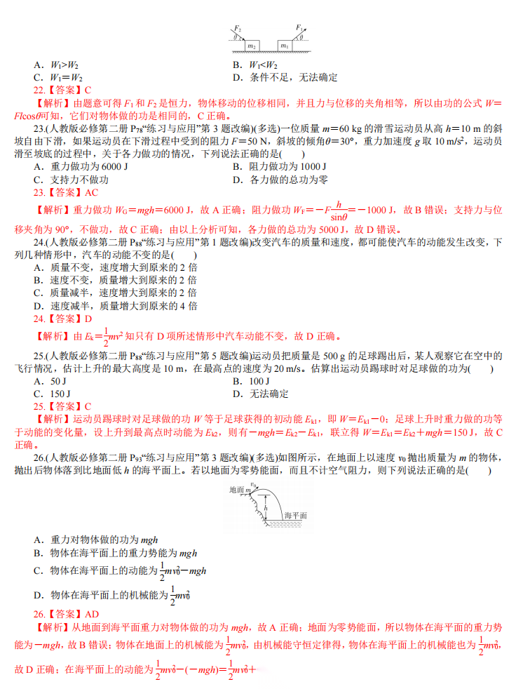
点击查看 蝶变志愿更多内容



