湖南省天壹名校联盟2026届高三下学期3月质量检测语文
2026-03-30 19:21:19文/刘云超












-
九师联盟2026届高三下学期3月30日联考数学试题 九师联盟2026届高三下学期3月30日联考数学试题
2026-03-30 -
【全科】南京市、盐城市2026届高三年级下学期第一次模拟考试 【全科】南京市、盐城市2026届高三年级下学期第一次模拟考试
2026-03-30 -
【全科】2026届百师联盟高三二轮复习联考卷(一) 【全科】2026届百师联盟高三二轮复习联考卷(一)
2026-03-30 -
【全科】广东、江西省稳派智慧上进教育联考2026届高三年级3月二轮复习阶段检测 【全科】广东、江西省稳派智慧上进教育联考2026届高三年级3月二轮复习阶段检测
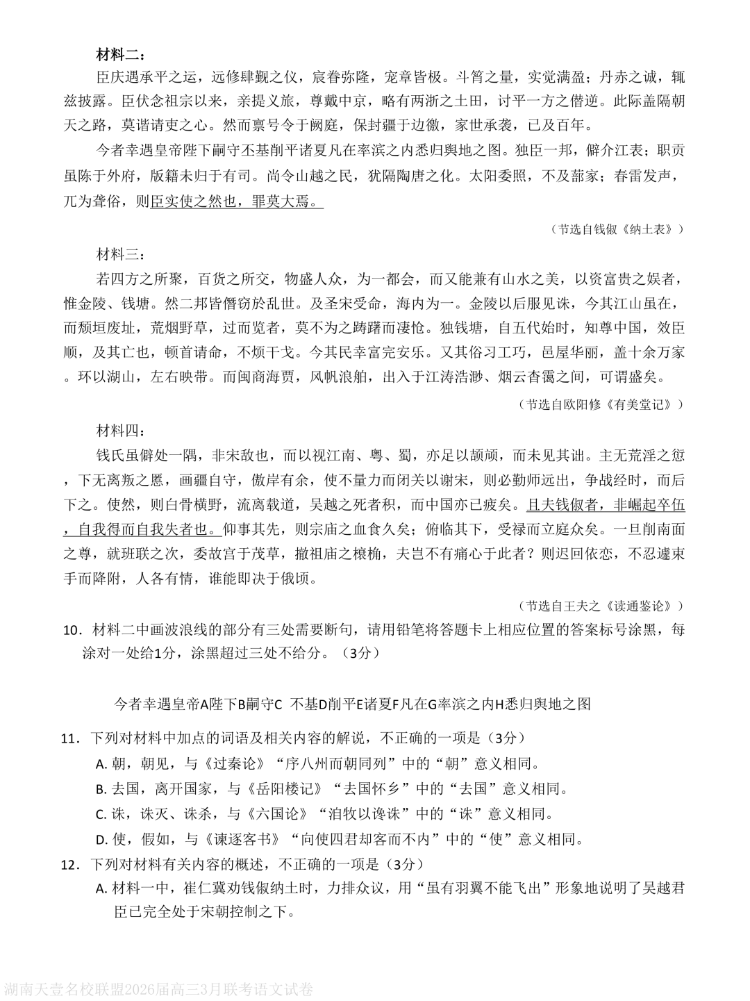
2026-03-30 -
【全科】浙江省杭州二中2025学年第二学期高三年级三月月考 【全科】浙江省杭州二中2025学年第二学期高三年级三月月考
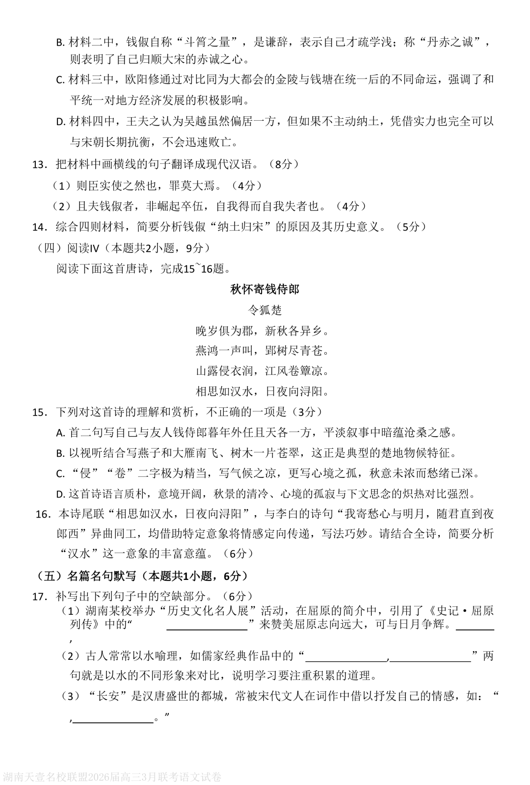
2026-03-30 -
【全科】重庆市育才中学高2026届高三下学期三月月考 【全科】重庆市育才中学高2026届高三下学期三月月考
2026-03-30 -
重庆市2026年普通高等学校招生全国统一考试康德高考模拟调研卷(三) 重庆市2026年普通高等学校招生全国统一考试康德高考模拟调研卷(三)
2026-03-30 -
山西省、陕西省天一大联考2026届高三下学期3月联考 山西省、陕西省天一大联考2026届高三下学期3月联考
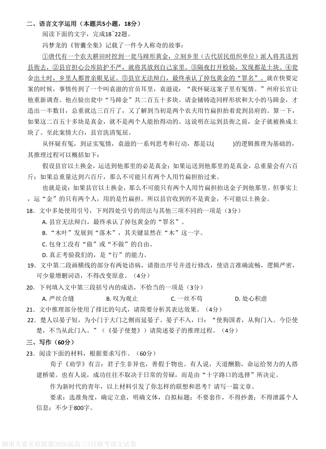
2026-03-30
点击查看 蝶变志愿更多内容






