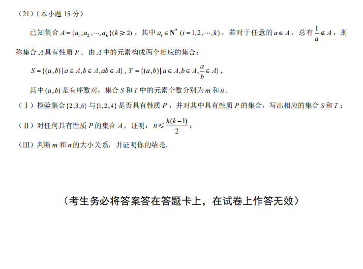
【北京卷】北京市石景山区2026年高三年级下学期统一练习(石景山一模)(3.30-4.2) 全科试题卷+答案
2026-04-03 22:37:58文/岳春阳












-
【广西卷】【高二】广西壮族自治区南宁市南宁三中2025-2026学年度下学期高二年级月考(一)(3月月考)(3月下旬) 全科试题卷(无史政)+答案 【广西卷】【高二】广西壮族自治区南宁市南宁三中2025-2026学年度下学期高二年级月考(一)(3月月考)(3月下旬) ...
2026-04-03 -
【Top40强校】【西北卷】【陕西卷】陕西省西安市西北工业大学附属中学2026届高三下学期第十一次适应性训练(3.26-3.27) 全科试题卷+答案 【Top40强校】【西北卷】【陕西卷】陕西省西安市西北工业大学附属中学2026届高三下学期第十一次适应性训练(3.26-...
2026-04-03 -
【贵州卷】贵州省黔东南、安顺、黔西南、铜仁、毕节五市州2026届高三下学期模拟统测(即贵州一模五市州版)(3.31-4.2)全科试题卷+答案 【贵州卷】贵州省黔东南、安顺、黔西南、铜仁、毕节五市州2026届高三下学期模拟统测(即贵州一模五市州版)(3.31-4....
2026-04-03 -
【全国前五高中】【湖南卷】湖南省长沙市雅礼中学2026届高三年级月考试卷(八)(3.31-4.1) 全科试题卷+答案 【全国前五高中】【湖南卷】湖南省长沙市雅礼中学2026届高三年级月考试卷(八)(3.31-4.1) ...
2026-04-03 -
【山东卷】山东省齐鲁名校教育测评大联考2026届山东省高三年级第五次学业水平联合检测((4.2-4.3) 数学物理语文试题卷+答案 【山东卷】山东省齐鲁名校教育测评大联考2026届山东省高三年级第五次学业水平联合检测((4.2-4.3) 数学物...
2026-04-03 -
【天津卷】天津市红桥区2025-2026学年度第二学期高三年级第一次质量检测(红桥高考一模)(42-4.3) 全科试题卷+答案 【天津卷】天津市红桥区2025-2026学年度第二学期高三年级第一次质量检测(红桥高考一模)(42-4.3) 全科试题...
2026-04-03 -
【北京卷】北京市朝阳区2025-2026学年度高三年级第二学期质量检测一(朝阳一模)(3.31-4.3) 全科试题卷 +答案 【北京卷】北京市朝阳区2025-2026学年度高三年级第二学期质量检测一(朝阳一模)(3.31-4.3) 全科试题卷 ...
2026-04-03 -
【全科】2026届湖南天壹名校联盟高三下学期3月质检 【全科】2026届湖南天壹名校联盟高三下学期3月质检
2026-04-03
点击查看 蝶变志愿更多内容

