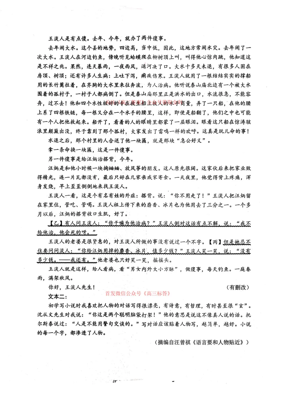
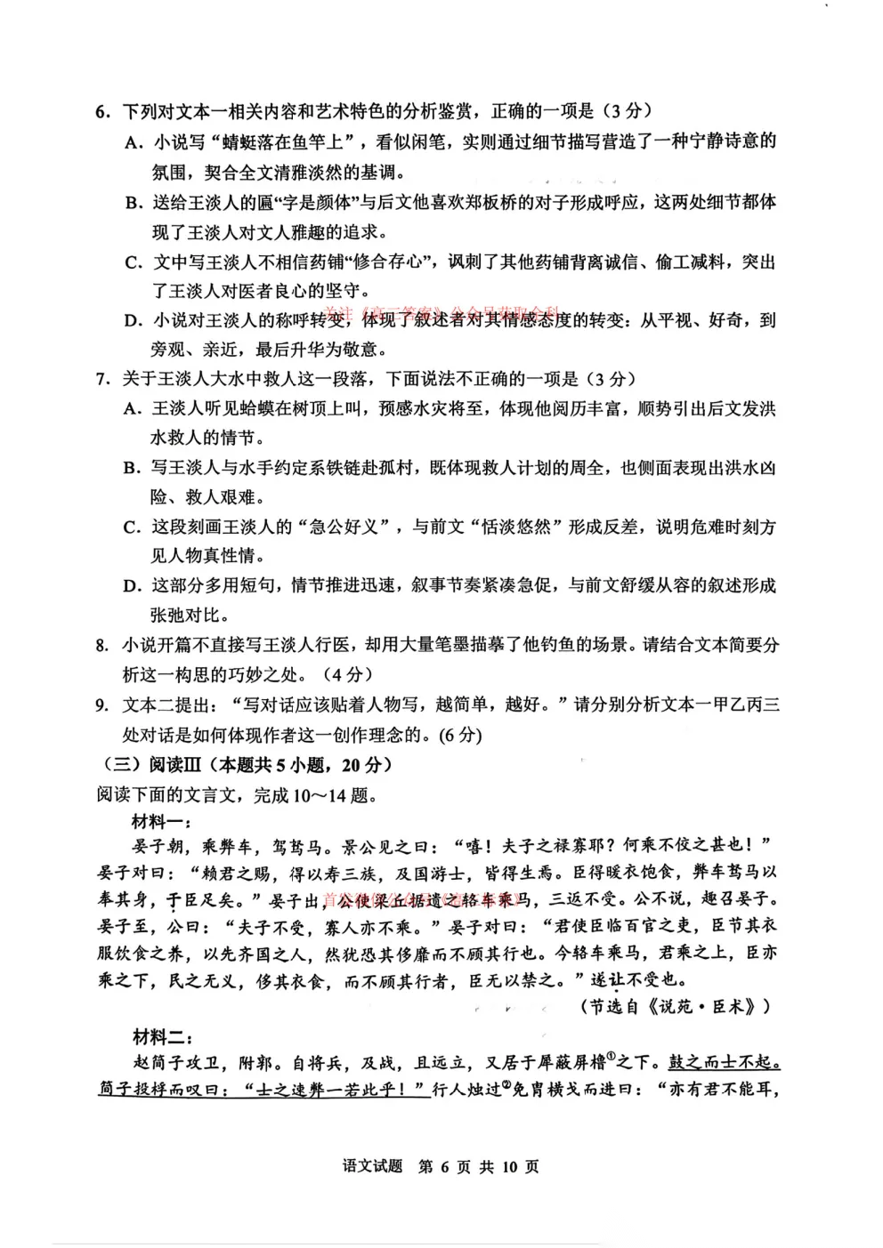
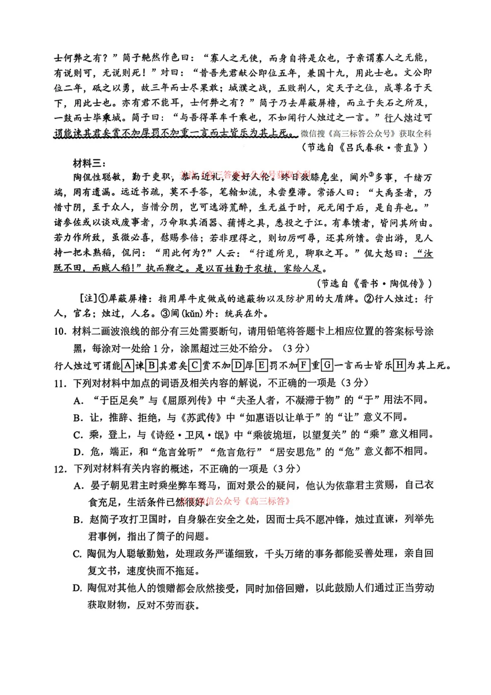
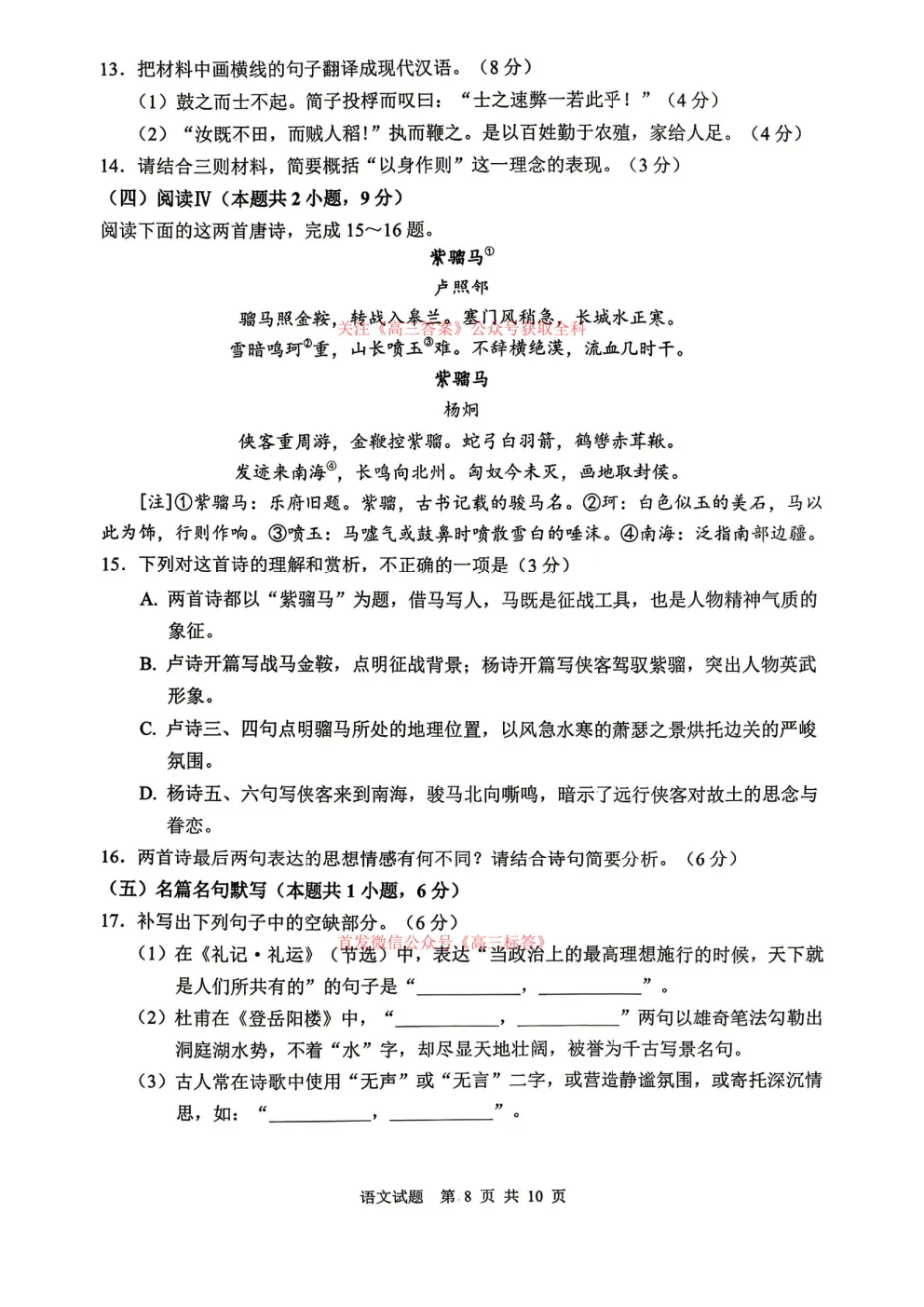
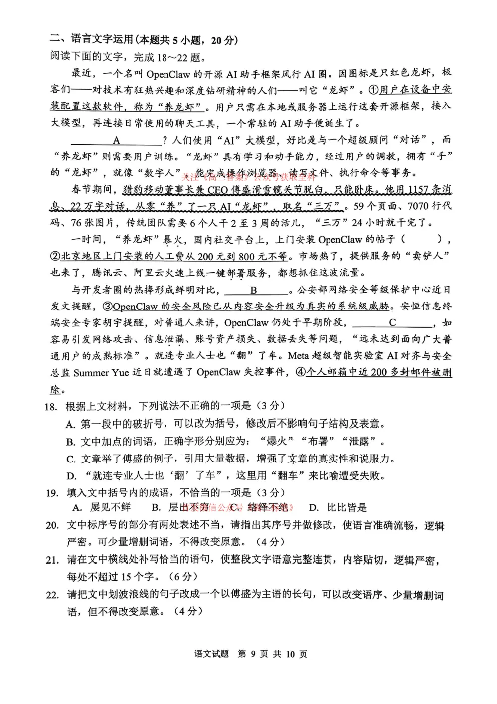
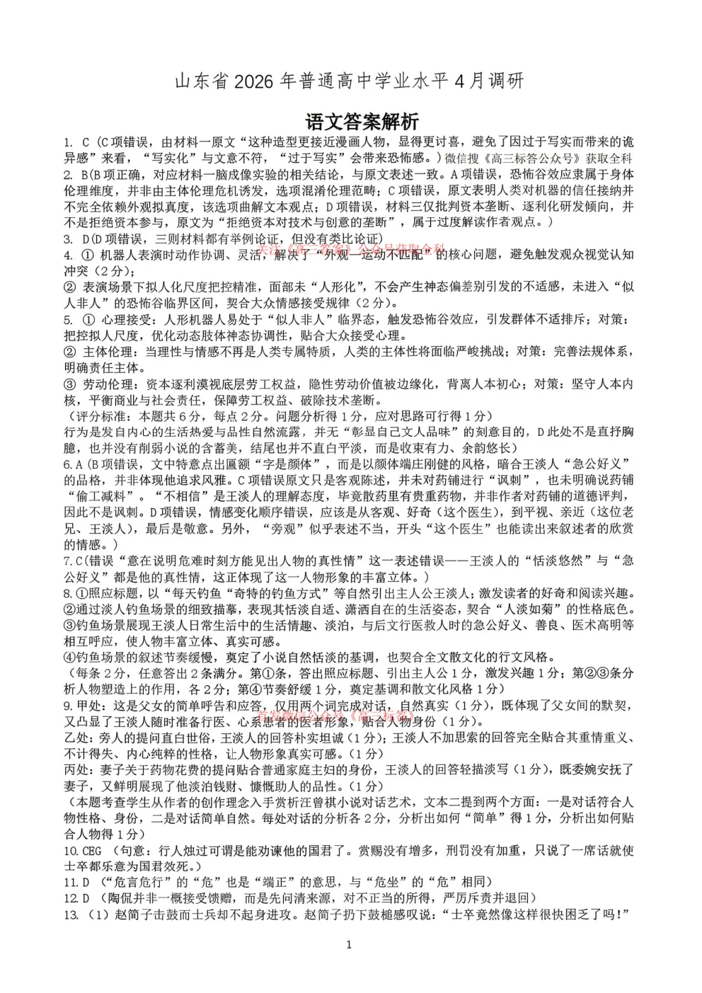
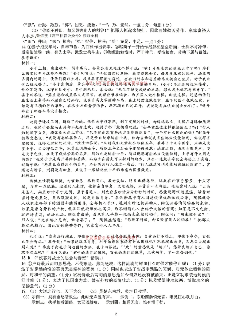
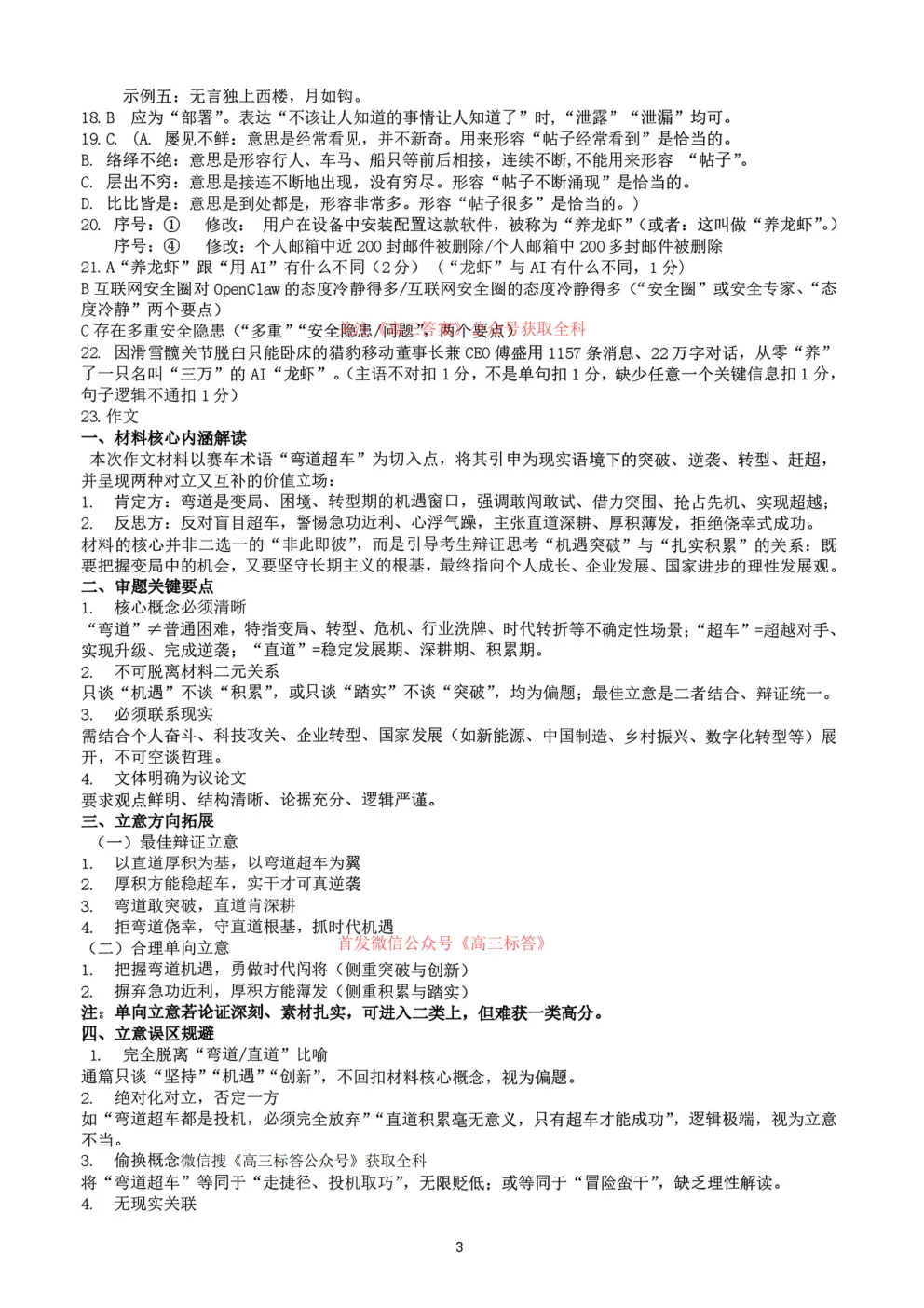
山东省2026年普通高中学业水平4月调研下载
2026-04-04 23:10:05文/李响













-
2026长郡中学高三月考试卷七答案 2026长郡中学高三月考试卷七答案
2026-04-04 -
2026年全国高考冲刺压轴卷一语文、数学、英语答案 2026年全国高考冲刺压轴卷一语文、数学、英语答案
2026-04-04 -
【全科】重庆南开中学高2026届高三下学期3月第七次质量检测(月考七) 【全科】重庆南开中学高2026届高三下学期3月第七次质量检测(月考七)
2026-04-03 -
【全科】天津市十二区重点学校2025—2026学年高三下学期毕业联考(一) 【全科】天津市十二区重点学校2025—2026学年高三下学期毕业联考(一)
2026-04-03 -
【全科】四川省南充市高2026届高考适应性考试(二诊) 【全科】四川省南充市高2026届高考适应性考试(二诊)
2026-04-03 -
【全科】云南昆明市普通高中2026届高三3月复习教学质量诊断 【全科】云南昆明市普通高中2026届高三3月复习教学质量诊断
2026-04-03 -
青桐鸣大联考2026年高三4月内部练 青桐鸣大联考2026年高三4月内部练
2026-04-03 -
【全科】2026届吉林地区2025-2026高三下第三次调研测试(吉林三调) 【全科】2026届吉林地区2025-2026高三下第三次调研测试(吉林三调)
2026-04-03
点击查看 蝶变志愿更多内容





