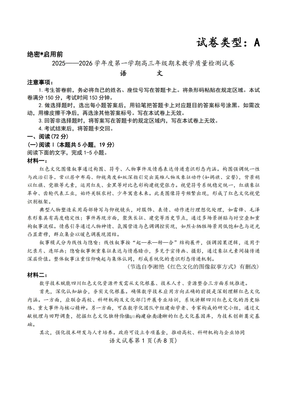
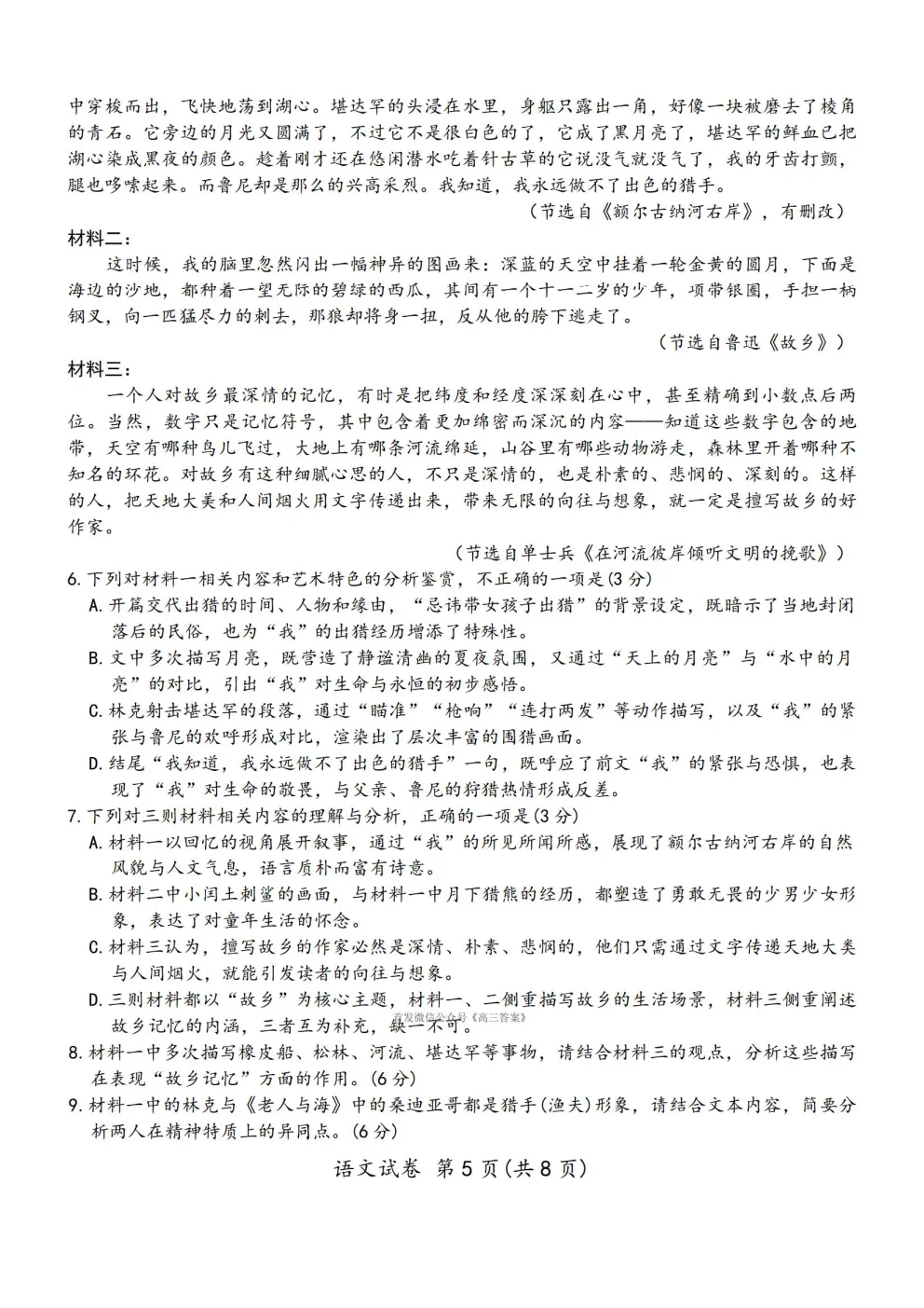
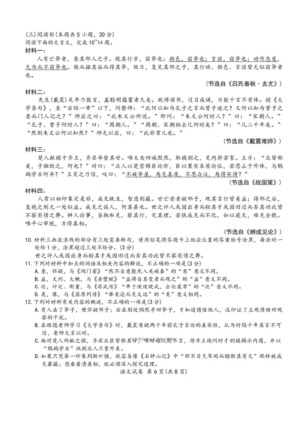
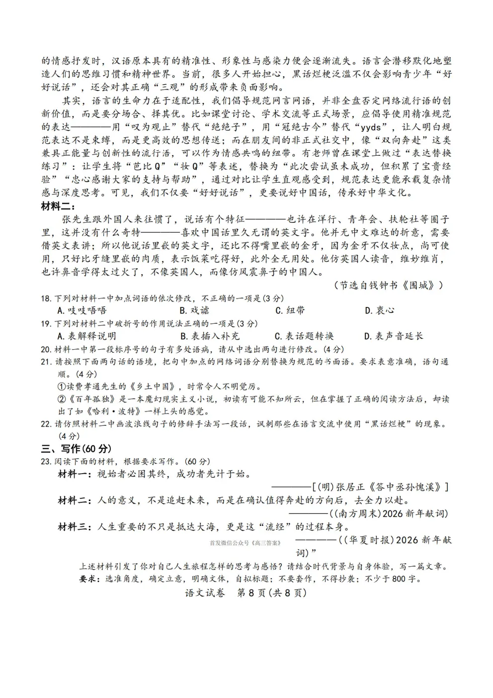
2026包头高三期末教学质量检测试卷下载
2026-02-13 09:38:00文/岳春阳







-
吕梁2025-2026学年高三期末调研测试下载 吕梁2025-2026学年高三期末调研测试下载
2026-02-13 -
2026毫州市高三期末质量检测下载 2026毫州市高三期末质量检测下载
2026-02-13 -
2026鼎尖教育过程性学科素质评价下载 2026鼎尖教育过程性学科素质评价下载
2026-02-13 -
长沙市一中2026届高三月考试卷六下载 长沙市一中2026届高三月考试卷六下载
2026-02-13 -
高中数学基础知识必备 高中数学基础知识必备
2026-02-13 -
聊城2025-2026学年度高三期末教学质量检测下载 聊城2025-2026学年度高三期末教学质量检测下载
2026-02-13 -
2026届普通高等学校招生全国统一考试模拟试卷二 2026届普通高等学校招生全国统一考试模拟试卷二
2026-02-13 -
2026年普通高中学业水平选择性考试模拟信息卷三 2026年普通高中学业水平选择性考试模拟信息卷三
2026-02-13
点击查看 蝶变志愿更多内容



