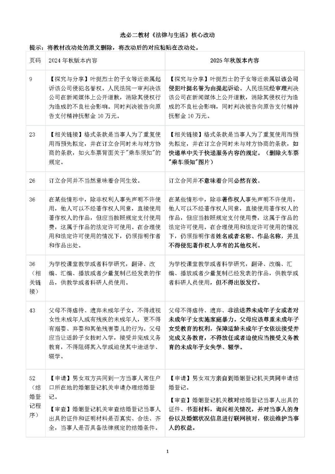
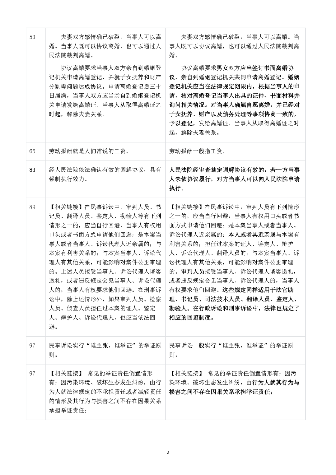
选必二《法律与生活》教材核心改动(附下载)
2026-02-18 12:28:56文/鲁映彤

-
高考物理答题模板总结 高考物理答题模板总结
2026-02-18 -
2026年普通高等学校招生考试仿真卷(数学) 2026年普通高等学校招生考试仿真卷(数学)
2026-02-15 -
【西北卷】【山西卷】【高一】山西省阳泉市2025-2026学年高一上学期期末考试(1.28-1.30) 理科全科试卷+答案 【西北卷】【山西卷】【高一】山西省阳泉市2025-2026学年高一上学期期末考试(1.28-1.30) ...
2026-02-15 -
【浙江卷】【高一】浙江省金华十校2025-2026学年第一学期高一上学期2月期末质量检测考试(2.4-2.6) 全科试卷+答案 【浙江卷】【高一】浙江省金华十校2025-2026学年第一学期高一上学期2月期末质量检测考试(2.4-2.6) ...
2026-02-15 -
【河北卷】【高二】河北省邢台市五校联考2025-2026学年高二上学期期末质量检测考试(2.5-2.6) 理科全科试卷(缺生物)+答案 【河北卷】【高二】河北省邢台市五校联考2025-2026学年高二上学期期末质量检测考试(2.5-2.6) 理...
2026-02-15 -
【西北卷】【山西卷】【高二】山西省阳泉市2025-2026学年度第一学期高二年级期末教学质量监测试题(1.28-1.30) 全科试卷(缺英语)+答案 【西北卷】【山西卷】【高二】山西省阳泉市2025-2026学年度第一学期高二年级期末教学质量监测试题(1.28-1.30...
2026-02-15 -
【黑吉辽蒙卷】内蒙古巴彦淖尔盟·金太阳·2025-2026学年高三上学期期末考试(26-210C)(1.27-1.28) 全科试卷+答案 【黑吉辽蒙卷】内蒙古巴彦淖尔盟·金太阳·2025-2026学年高三上学期期末考试(26-210C)(1.27-1.28)...
2026-02-15 -
【线上联考】【强基杯赛】2026年2月第一屆「強基杯」學考模擬試題(2月10日13点-15点20) 数学试题卷+答案(极简版) 【线上联考】【强基杯赛】2026年2月第一屆「強基杯」學考模擬試題(2月10日13点-15点20) ...
2026-02-15
点击查看 蝶变志愿更多内容






