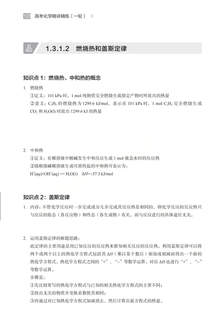
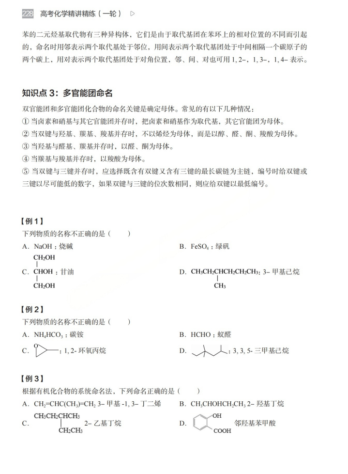
【高考化学】2026高考化学一轮精讲精练讲义册(313页)+配套习题册(167页)+高考化学一轮学业规划与方法指导(91页)(全套三册)(完整版)
2026-02-19 13:47:08文/张亚红




































-
【高考物理】【新课标题库】2026高考(高中)物理新课标班五星级题库---十九大章节+全部参考答案(274页)(完整版) 【高考物理】【新课标题库】2026高考(高中)物理新课标班五星级题库---十九大章节+全部参考答案(274页)(完整版)
2026-02-19 -
【高考数学】【强基班冲刺】【数心引力】数心引力强基班2026高考数学一轮复习(50节)+2025强基班百日冲刺视频课程(26节)+全套讲义(完整版) 【高考数学】【强基班冲刺】【数心引力】数心引力强基班2026高考数学一轮复习(50节)+2025强基班百日冲刺视频课程(...
2026-02-19 -
【独家春节钜献】陕西、甘肃、山西、宁夏、青海、西藏六省西北片区2026届高三春节节前数理化生四科联考模考套卷汇编试卷册+答案解析册 【独家春节钜献】陕西、甘肃、山西、宁夏、青海、西藏六省西北片区2026届高三春节节前数理化生四科联考模考套卷汇编试卷册+...
2026-02-19 -
【独家春节钜献】广东、福建、江西、海南四省片区2026届高三年级春节节前数理化生四科联考模考套卷汇编-数理化生四科试卷册+答案解析册 【独家春节钜献】广东、福建、江西、海南四省片区2026届高三年级春节节前数理化生四科联考模考套卷汇编-数理化生四科试卷册...
2026-02-19 -
【独家春节钜献】【考点重难点满分突破】2026年高考数学二轮与三轮二十四大专项一百八十大重难点满分突破与考点巩固--专练册(330页) 【独家春节钜献】【考点重难点满分突破】2026年高考数学二轮与三轮二十四大专项一百八十大重难点满分突破与考点巩固--专练...
2026-02-19 -
【线上联考】【保研岛杯杯赛】2026 年“保研岛杯”MST 大联考试卷(B 卷)(2月18日15点-17点) 数学试题卷 【线上联考】【保研岛杯杯赛】2026 年“保研岛杯”MST 大联考试卷(B 卷)(2月18日15点-17点) ...
2026-02-19 -
【浙江卷】【线上联考】【云帆杯赛】2026 年“云帆杯”2 月学情调研测试(B卷)(2月18日19点-21点) 数学试题卷+答题卡+最后的谢 【浙江卷】【线上联考】【云帆杯赛】2026 年“云帆杯”2 月学情调研测试(B卷)(2月18日19点-21点) ...
2026-02-19 -
【线上联考】【洛寒云帆杯赛】2026 届洛寒云帆杯新春线上联考(2月18日15点-17点) 数学试题卷+答题卡+答案+试卷解析+致谢 【线上联考】【洛寒云帆杯赛】2026 届洛寒云帆杯新春线上联考(2月18日15点-17点) 数学...
2026-02-19
点击查看 蝶变志愿更多内容



