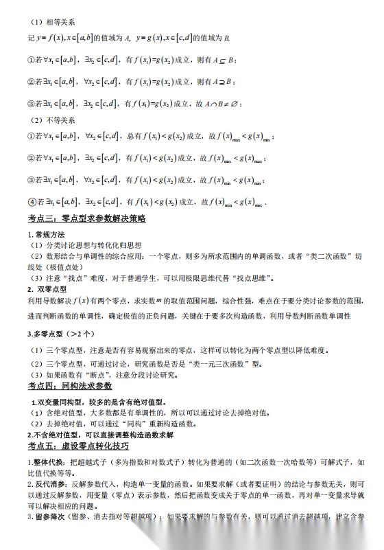
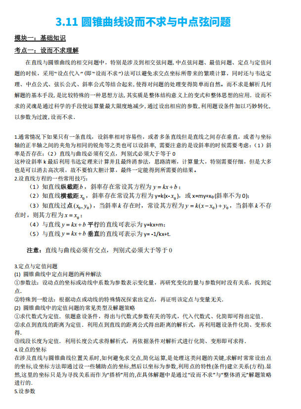
【高考数学】【吃透基础少走弯路】【基础薄弱必存】2026版高中高中数学打基础最好资料---十四大专题专项强化+题型分类 (完整版) (纯净版)
2026-02-23 16:11:48文/闫博






















































-
【线上联考】【弈数凌云杯赛】2026 年第一届“弈数·凌云杯”线上联合考试(2月22日15点-17点) 数学试题卷+答题卡+答案 【线上联考】【弈数凌云杯赛】2026 年第一届“弈数·凌云杯”线上联合考试(2月22日15点-17点) ...
2026-02-23 -
【线上联考】【线上化学联考】【Flawless联考】2026年2月Flawless 联考(五)(2月22日20点-21点15) 化学试题卷+答题卡+答案解析 【线上联考】【线上化学联考】【Flawless联考】2026年2月Flawless 联考(五)(2月22日20点-21点...
2026-02-23 -
【线上数竞联考】【AGMC联赛】第五届 AGMC数学竞赛团队赛证明轮(2月22日10点-11点10)抢答轮(13点-14点45) 试题卷+详细解析与答案(完整版) 【线上数竞联考】【AGMC联赛】第五届 AGMC数学竞赛团队赛证明轮(2月22日10点-11点10)抢答轮(13点-14...
2026-02-23 -
【物理竞赛】2026年第二十二届泛珠三角物理奥林匹克暨中华名校邀请赛(2.15-2.22) 上午场+下午场+基础试全部真题+历届真题 【物理竞赛】2026年第二十二届泛珠三角物理奥林匹克暨中华名校邀请赛(2.15-2.22) 上午场+下午场+基础试全...
2026-02-23 -
【高考数学】【一数】2026版高考《一数一本通(高考数学核心方法)&必刷100讲》基础版+常规+同步必修一--方法册+习题册+答案册(完整版) 【高考数学】【一数】2026版高考《一数一本通(高考数学核心方法)&必刷100讲》基础版+常规+同步必修一--方法册+习...
2026-02-23 -
【高考物理】【物理一轮收官】2026高考物理一轮复习收官5个阶段复习练十六章节85练 精编word版+完整解析(纯净word版)(完整版) 【高考物理】【物理一轮收官】2026高考物理一轮复习收官5个阶段复习练十六章节85练 精编word版+完整解析(纯净...
2026-02-23 -
【高考化学】【化学二轮专项专练】2026届高三化学二轮复习---二十一大专项专题题型专练(原卷版+解析版)(纯净word版)(纯净版) 【高考化学】【化学二轮专项专练】2026届高三化学二轮复习---二十一大专项专题题型专练(原卷版+解析版)(纯净word...
2026-02-23 -
【高考生物】【生物二轮】【生物名师张鹏】张鹏2026年高考生物二轮复习讲义(193页)+2025年真题集(172页)+二轮基础知识回归手册(232页) 【高考生物】【生物二轮】【生物名师张鹏】张鹏2026年高考生物二轮复习讲义(193页)+2025年真题集(172页)+二...
2026-02-23
点击查看 蝶变志愿更多内容




