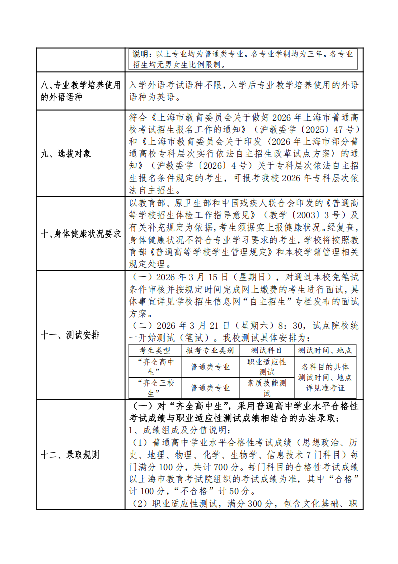
上海浦东职业技术学院2026年专科层次依法自主招生章程
2026-02-28 17:25:52文/李铭






-
2025上海浦东职业技术学院安徽各专业招生计划 含中外合作办学、特殊招生、专项计划和公费师范生 上海浦东职业技术学院2025年在安徽总招生计划约119人,招生计划涵盖了综合类、物理类、历史类以及国家专项计划、中外合作...
2026-02-24 -
2025上海浦东职业技术学院上海各专业招生计划 含中外合作办学、特殊招生、专项计划和公费师范生 上海浦东职业技术学院2025年在上海总招生计划约882人,招生计划涵盖了综合类、物理类、历史类以及国家专项计划、中外合作...
2026-02-21 -
2025上海浦东职业技术学院在山东招生计划及学费 含公费师范生、专项计划和特殊招生 上海浦东职业技术学院2025年在山东的招生计划主要包括招生专业、招生人数等信息。其中各专业总招生人数约为10人,学费绝大...
2026-02-18 -
上海浦东职业技术学院2027年在安徽高考专业选科要求 必选科目有哪些 2027年上海浦东职业技术学院在安徽的高考选科要求,可参考的信息是安徽教育招生考试院已公布了适用于2027年及以后高考的...
2026-02-16 -
2025年上海浦东职业技术学院在安徽录取位次及分数线 含历年位次分数线和招生计划 上海浦东职业技术学院2025年在安徽的录取位次因科目组合、录取批次和招生类型不同而有明显差异,其中招生类型为专科批历史类...
2026-02-14 -
上海浦东职业技术学院2027年在广西高考专业选科要求 必选科目有哪些 2027年上海浦东职业技术学院在广西的高考选科要求,可参考的信息是广西教育招生考试院已公布了适用于2027年及以后高考的...
2026-02-10 -
上海浦东职业技术学院2027年在辽宁高考专业选科要求 必选科目有哪些 2027年上海浦东职业技术学院在辽宁的高考选科要求,可参考的信息是辽宁教育招生考试院已公布了适用于2027年及以后高考的...
2026-02-04 -
上海浦东职业技术学院2027年在山东高考专业选科要求 必选科目有哪些 2027年上海浦东职业技术学院在山东的高考选科要求,可参考的信息是山东教育招生考试院已公布了适用于2027年及以后高考的...
2026-01-30
点击查看 蝶变志愿更多内容






