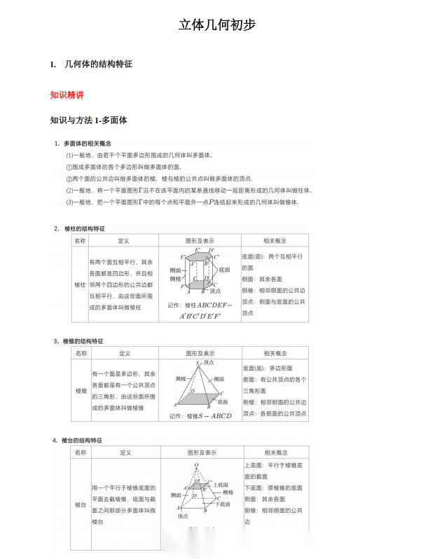
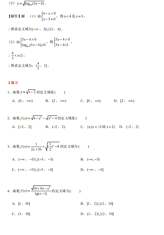
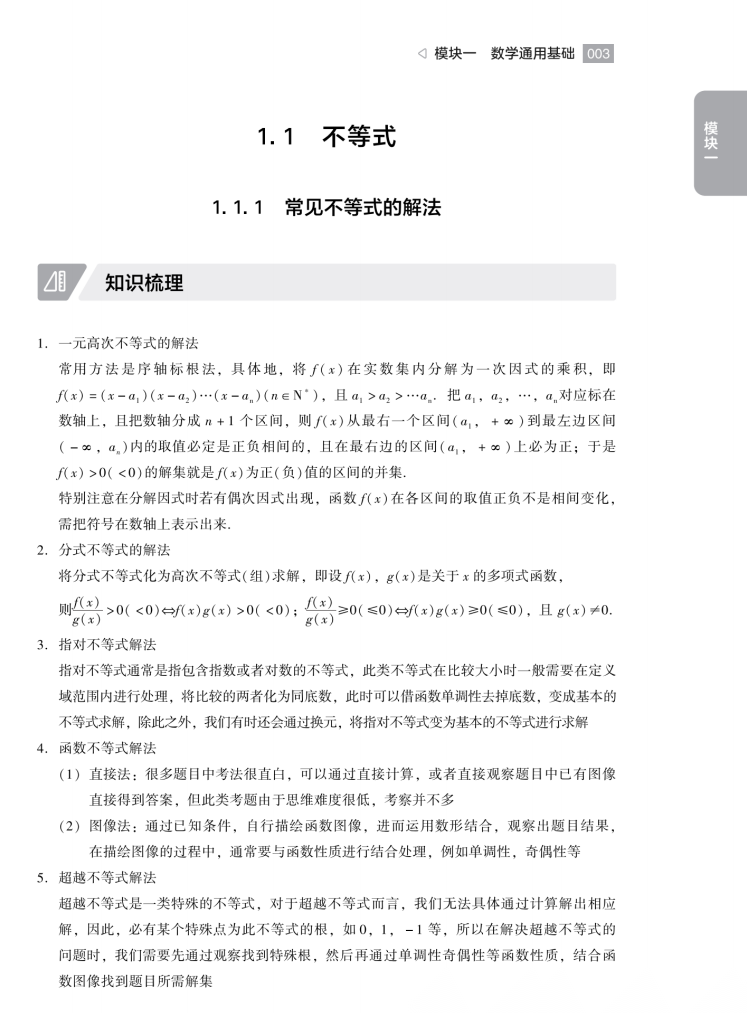
【高考数学】【胡源数学】【名师胡源】2026数学名师胡源-一轮讲义(精讲精练+方法指导)+核心基础知识(填空+教师版)+二轮复习系列(完整版)
2026-02-28 20:23:37文/张亚红
























































-
【高考物理】【物理二轮】2026版高考物理二轮复习学案-主书(教师用)+突破训练+考前必备+新教材以及PPT课件(纯净word版+ppt)(完整版) 【高考物理】【物理二轮】2026版高考物理二轮复习学案-主书(教师用)+突破训练+考前必备+新教材以及PPT课件(纯净w...
2026-02-28 -
【补充语文数学】Z20名校联盟(浙江省名校新高考卷研究联盟)2026届高三第二次联考 【补充语文数学】Z20名校联盟(浙江省名校新高考卷研究联盟)2026届高三第二次联考
2026-02-28 -
【全科】福建省名校联盟2026届高三2月联考 【全科】福建省名校联盟2026届高三2月联考
2026-02-28 -
【全科】2026届安徽省A10联盟高三下学期2月学情检测联考 【全科】2026届安徽省A10联盟高三下学期2月学情检测联考
2026-02-28 -
【全科】重庆市第八中学2026届高三下学期2月入学考试 【全科】重庆市第八中学2026届高三下学期2月入学考试
2026-02-28 -
2026湛江高三年级开学检测答案 2026湛江高三年级开学检测答案
2026-02-28 -
2025-2026学年高三第一次模拟考试答案 2025-2026学年高三第一次模拟考试答案
2026-02-28 -
2026广东高三2月联考答案 2026广东高三2月联考答案
2026-02-28
点击查看 蝶变志愿更多内容






