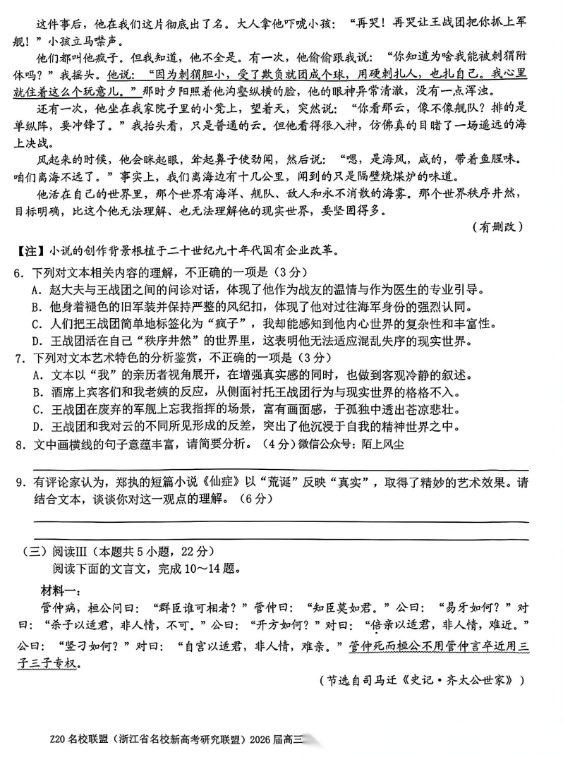
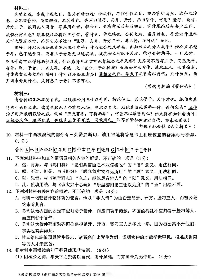
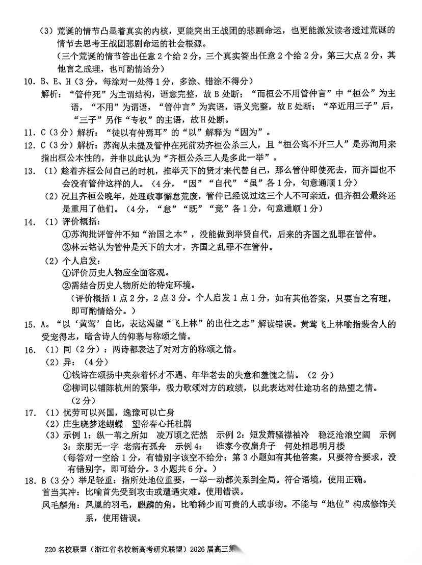
【浙江卷】浙江省Z20名校联盟(名校新高考研究联盟)2026届高三第二次联考(2.27)(其他科目12.15-16日已考) 数学语文试题卷+答案
2026-02-28 20:28:53文/李响















-
【安徽卷】安徽省A10联盟2026届高三年级下学期2月学期检测暨开年考生(2.26-2.27) 全科试题卷 +答案 【安徽卷】安徽省A10联盟2026届高三年级下学期2月学期检测暨开年考生(2.26-2.27) ...
2026-02-28 -
【浙江卷】浙江省七彩阳光、浙南名校、精诚联盟、金兰教育2026届高三2月开学高三返校考试(2.26-2.28)数学物理生物技术语文历史试题卷答案 【浙江卷】浙江省七彩阳光、浙南名校、精诚联盟、金兰教育2026届高三2月开学高三返校考试(2.26-2.28)数学物理生...
2026-02-28 -
【Top15强校】【湖南卷】湖南省湖南师大附中2026届高三2月月考试卷(七)(2.26-2.27) 数学化学英语试题卷+答案 【Top15强校】【湖南卷】湖南省湖南师大附中2026届高三2月月考试卷(七)(2.26-2.27) ...
2026-02-28 -
【湖北卷】湖北省新八校2025-2026学年高三下学期开学考试(2.25-2.26) 全科试卷(含日语)+答案 【湖北卷】湖北省新八校2025-2026学年高三下学期开学考试(2.25-2.26) ...
2026-02-28 -
【补齐重发】【安徽卷】安徽省A10联盟2026届高三年级下学期2月学期检测暨开学考试(2.26-2.27) 全科试卷+答案 【补齐重发】【安徽卷】安徽省A10联盟2026届高三年级下学期2月学期检测暨开学考试(2.26-2.27) ...
2026-02-28 -
【贵州卷】贵州省贵阳市2026年高三年级2月适应性考试(一)(贵阳一模)(2.27-2.28) 全科试卷(数学英语28日考)+答案 【贵州卷】贵州省贵阳市2026年高三年级2月适应性考试(一)(贵阳一模)(2.27-2.28) 全科试卷(数学...
2026-02-28 -
【福建卷】福建省名校联盟全国优质校2026届高三年级二(2)月开学大联考(2.25-2.27) 全科试题卷(缺生物)+答案 【福建卷】福建省名校联盟全国优质校2026届高三年级二(2)月开学大联考(2.25-2.27) ...
2026-02-28 -
【高二】【知识手册】头部教培机构高中高二年级全科知识手册暨高考专题复习手册(上+下)+视频课程(高二全科九科)(完整版) 【高二】【知识手册】头部教培机构高中高二年级全科知识手册暨高考专题复习手册(上+下)+视频课程(高二全科九科)(完整版)
2026-02-28
点击查看 蝶变志愿更多内容




