【高考物理】【物理二轮】备战2026高考物理--2026届高三物理考前必记——核心结论与模型(教师用解析版)(纯净word+ppt版)(完整版)
2026-03-03 22:16:44文/闫博


























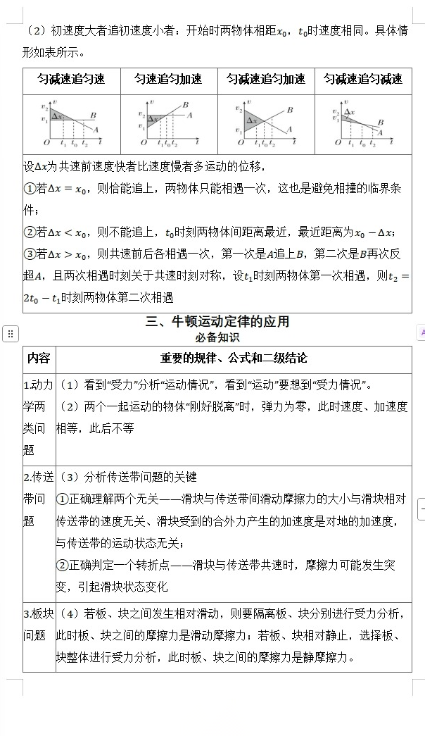
-
【高考物理】【物理名师珍哥】【珍哥物理带你逆袭】高考物理高中物理跟谁学-跟着真哥拿下68个黄金解题模型全套视频课程(完整版) 【高考物理】【物理名师珍哥】【珍哥物理带你逆袭】高考物理高中物理跟谁学-跟着真哥拿下68个黄金解题模型全套视频课程(完整...
2026-03-03 -
【高考化学知识点】【高中化学】【必须掌握】2026高中化学必须掌握拿下的知识点考点+2026高中化学结构化学部分技巧总结(完整版) 【高考化学知识点】【高中化学】【必须掌握】2026高中化学必须掌握拿下的知识点考点+2026高中化学结构化学部分技巧总结...
2026-03-03 -
【独家授权】【千页大作】【超级企划】【价值258元】Lovelive! & BanG Dream! 联合数学知识竞赛-Aqour&Popin' Party 数理Club-下册(完结) 【独家授权】【千页大作】【超级企划】【价值258元】Lovelive! & BanG Dream! 联合数学知识竞赛-A...
2026-03-03 -
【补齐重发】【广东卷】广东省金太阳百万大联考2025-2026学年高三下学期2月开学考试(26-254C)(2.26-2.27) 全科试卷+答案 【补齐重发】【广东卷】广东省金太阳百万大联考2025-2026学年高三下学期2月开学考试(26-254C)(2.26-2...
2026-03-03 -
【甘肃卷】甘肃省九师联盟2026届高三下学期32月质量检测(2.27-2.28) 全科试卷+答案 【甘肃卷】甘肃省九师联盟2026届高三下学期32月质量检测(2.27-2.28) 全科试卷+答案
2026-03-03 -
【百强校】【云南卷】云南省云南师大附中2026届高考适应性月考卷(八)(2.27-2.28) 全科试卷(缺史地)+答案 【百强校】【云南卷】云南省云南师大附中2026届高考适应性月考卷(八)(2.27-2.28) ...
2026-03-03 -
【黑吉辽蒙卷】辽宁省名校联盟2026年高考模拟卷(调研卷)(一)(2.28-3.1) 理科全科试卷+答案 【黑吉辽蒙卷】辽宁省名校联盟2026年高考模拟卷(调研卷)(一)(2.28-3.1) 理科全科试卷+答案
2026-03-03 -
【黑吉辽蒙卷】黑吉辽蒙九师联盟2026届高三下学期3月质量检测(2.27-2.28) 全科试卷+答案 【黑吉辽蒙卷】黑吉辽蒙九师联盟2026届高三下学期3月质量检测(2.27-2.28) ...
2026-03-03
点击查看 蝶变志愿更多内容





