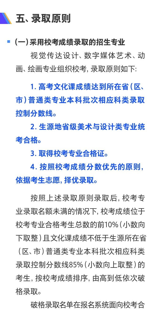
北京印刷学院2026年艺术类本科专业招生简章
2026-03-04 09:16:51文/李铭















-
北京印刷学院自动化专业怎么样值得读吗?就业前景怎么样?含历年分数线(2026参考) 北京印刷学院自动化专业是一个特色鲜明、实力强劲的专业,是否“值得读”需要结合考生自身的职业规划和学习兴趣来判断。下面蝶变...
2026-02-27 -
北京印刷学院2027年在海南高考专业选科要求 必选科目有哪些 2027年北京印刷学院在海南的高考选科要求,可参考的信息是海南教育招生考试院已公布了适用于2027年及以后高考的《202...
2026-02-27 -
2025北京印刷学院天津各专业招生计划 含中外合作办学、特殊招生、专项计划和公费师范生 北京印刷学院2025年在天津总招生计划约13人,招生计划涵盖了综合类、物理类、历史类以及国家专项计划、中外合作办学、特殊...
2026-02-27 -
2025北京印刷学院湖北各专业招生计划 含中外合作办学、特殊招生、专项计划和公费师范生 北京印刷学院2025年在湖北总招生计划约228人,招生计划涵盖了综合类、物理类、历史类以及国家专项计划、中外合作办学、特...
2026-02-21 -
2025北京印刷学院在天津招生计划及学费 含公费师范生、专项计划和特殊招生 北京印刷学院2025年在天津的招生计划主要包括招生专业、招生人数等信息。其中各专业总招生人数约为5人,学费绝大多数专业为...
2026-02-19 -
北京印刷学院2027年在辽宁高考专业选科要求 必选科目有哪些 2027年北京印刷学院在辽宁的高考选科要求,可参考的信息是辽宁教育招生考试院已公布了适用于2027年及以后高考的《202...
2026-02-19 -
北京印刷学院全国排名第几及优势专业推荐 含软科、校友会 北京印刷学院2025年的全国排名因评估机构不同而有所差异,核心结论为:软科中国大学排名位列全国第302位;校友会中国大学...
2026-02-18 -
2025北京印刷学院四川各专业招生计划 含中外合作办学、特殊招生、专项计划和公费师范生 北京印刷学院2025年在四川总招生计划约262人,招生计划涵盖了综合类、物理类、历史类以及国家专项计划、中外合作办学、特...
2026-02-14
点击查看 蝶变志愿更多内容






