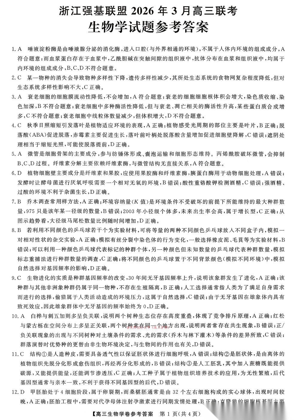
浙江强基联盟2026年3月高三联考答案
2026-03-04 22:39:51文/鲁映彤











-
济南市高三3月开学学情调研测试答案 济南市高三3月开学学情调研测试答案
2026-03-04 -
2026届浙江名校协作体G12联盟高三二模答案 2026届浙江名校协作体G12联盟高三二模答案
2026-03-04 -
湖南新高考教学教研联盟(长郡二十校)2026届高三下学期3月联考答案 湖南新高考教学教研联盟(长郡二十校)2026届高三下学期3月联考答案
2026-03-04 -
【深圳一模】2026年深圳市高三年级第一次调研考试答案 【深圳一模】2026年深圳市高三年级第一次调研考试答案
2026-03-04 -
【自做答案】黑龙江一模暨黑龙江省实验中学2026届高三学年联合模拟考试语文物理历史试卷及自做答案!仅供参考 【自做答案】黑龙江一模暨黑龙江省实验中学2026届高三学年联合模拟考试语文物理历史试卷及自做答案!仅供参考
2026-03-03 -
【自写答案】梅州高三一模、梅州市高三总复习质检试卷语文试卷答案锐评!化学物理 【自写答案】梅州高三一模、梅州市高三总复习质检试卷语文试卷答案锐评!化学物理
2026-03-03 -
【自做数学解析】湖北高三楚天协作体2月开学考试暨新八校协作体数学答案!【含数学试卷】查漏补缺 【自做数学解析】湖北高三楚天协作体2月开学考试暨新八校协作体数学答案!【含数学试卷】查漏补缺
2026-03-03 -
福建百校2025-2026学年高三年级下学期开学阶段性自测 福建百校2025-2026学年高三年级下学期开学阶段性自测
2026-03-03
点击查看 蝶变志愿更多内容




