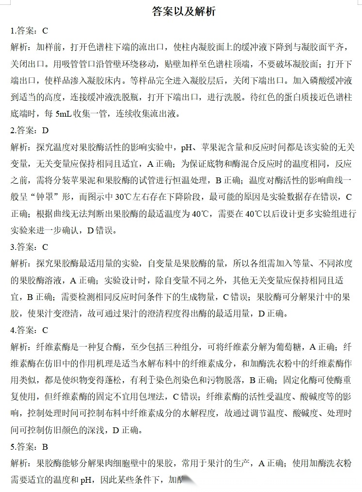
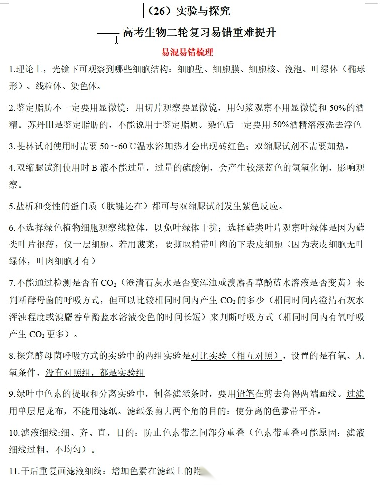
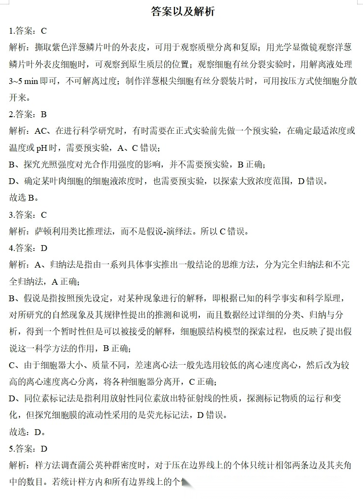
【高考生物】【生物二轮重难提升】高考生物二轮复习----26大易错以及重难点专项提升学案(包括解析)(纯净word版)(完整版)
2026-03-06 00:12:53文/芮兴佳
































-
【高考物理】【二级结论】高考及高中物理所涉及的108个二级结论、秒杀口诀串讲(83页完整版)+100条必记规律、结论(22页完整版) 【高考物理】【二级结论】高考及高中物理所涉及的108个二级结论、秒杀口诀串讲(83页完整版)+100条必记规律、结论(2...
2026-03-06 -
【高考物理】【二轮复习】【题型专练】2026高考物理二轮复习---十七大专题---68大题型专练 原卷版+解析版(纯净word版)(完整版) 【高考物理】【二轮复习】【题型专练】2026高考物理二轮复习---十七大专题---68大题型专练 原卷版+解析版(...
2026-03-06 -
【高考物理】【五星级题库】高考、高中物理(新课标版)----十九章新课标五星级题库(带书签)(274页完整版) 【高考物理】【五星级题库】高考、高中物理(新课标版)----十九章新课标五星级题库(带书签)(274页完整版)
2026-03-06 -
【高考化学】【回归教材】【基础巩固】2026年高考三轮复习-十四大考点专题考前回归教材基础暨巩固练习原卷版+解析版(纯净word版)(完整版) 【高考化学】【回归教材】【基础巩固】2026年高考三轮复习-十四大考点专题考前回归教材基础暨巩固练习原卷版+解析版(纯净...
2026-03-06 -
【福建卷】福建省龙岩市2026年高中毕业班三月教学质量检测(3.5-3.7) 数学语文试题卷+答案 【福建卷】福建省龙岩市2026年高中毕业班三月教学质量检测(3.5-3.7) 数学语文试...
2026-03-06 -
【山东卷】山东省临沂市2026年普通高等学校招生全国统一考试(模拟)(临沂一模)(3.5-3.7) 数学语文试题卷+答案 【山东卷】山东省临沂市2026年普通高等学校招生全国统一考试(模拟)(临沂一模)(3.5-3.7) ...
2026-03-06 -
【山东卷】山东省德州市2025-2026学年高三下学期一模考试(德州一模)(3.5-3.6) 数学化学语文政治试题卷+答案 【山东卷】山东省德州市2025-2026学年高三下学期一模考试(德州一模)(3.5-3.6) ...
2026-03-06 -
【山东卷】山东省菏泽市2026年高三一模考试(菏泽一模)(3.4-3.6) 数学生物语文历史地理试题卷+答案 【山东卷】山东省菏泽市2026年高三一模考试(菏泽一模)(3.4-3.6) 数学生物...
2026-03-06
点击查看 蝶变志愿更多内容

