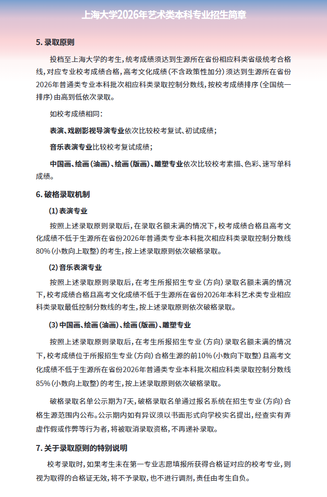
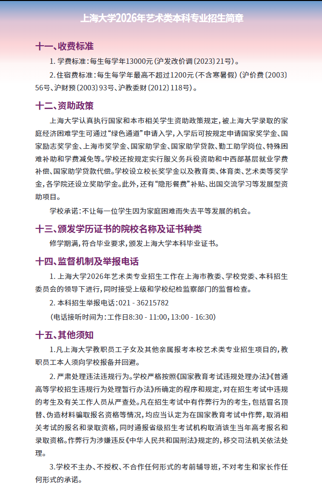
上海大学2026年艺术类本科专业招生简章
2026-03-06 13:17:17文/李铭








-
2025上海大学排名全国第几及专业排名算什么档次 历年排名 关于2025年上海大学的排名情况,目前国内并没有官方的排名。不过,根据一些第三方评估机构发布的数据,可以为考生和家长提供...
2026-03-04 -
上海大学王牌专业有哪些 2026就业怎么样 上海大学的王牌专业主要包括社会学、美术学、金属材料工程、电子信息科学与技术、数学与应用数学等,这些专业在国家级一流本科专...
2026-02-27 -
上海大学2027年在河南高考专业选科要求 必选科目有哪些 2027年上海大学在河南的高考选科要求,可参考的信息是河南教育招生考试院已公布了适用于2027年及以后高考的《2027通...
2026-02-25 -
上海大学工商管理专业怎么样值得读吗?就业前景怎么样?含历年分数线(2026参考) 上海大学工商管理专业是一个特色鲜明、实力强劲的专业,是否“值得读”需要结合考生自身的职业规划和学习兴趣来判断。下面蝶变志...
2026-02-23 -
2025上海大学山西各专业招生计划 含中外合作办学、特殊招生、专项计划和公费师范生 上海大学2025年在山西总招生计划约132人,招生计划涵盖了综合类、物理类、历史类以及国家专项计划、中外合作办学、特殊招...
2026-02-21 -
上海大学2027年在吉林高考专业选科要求 必选科目有哪些 2027年上海大学在吉林的高考选科要求,可参考的信息是吉林教育招生考试院已公布了适用于2027年及以后高考的《2027通...
2026-02-19 -
2025上海大学在吉林各专业录取分数线是多少 含招生方向和位次 根据蝶变志愿提供的数据蝶变志愿小编这里出上海大学分数线,2025年上海大学在吉林的录取分数线因考生选科不同而有所差异。上...
2026-02-17 -
上海大学2027年在湖北高考专业选科要求 必选科目有哪些 2027年上海大学在湖北的高考选科要求,可参考的信息是湖北教育招生考试院已公布了适用于2027年及以后高考的《2027通...
2026-02-16
点击查看 蝶变志愿更多内容






