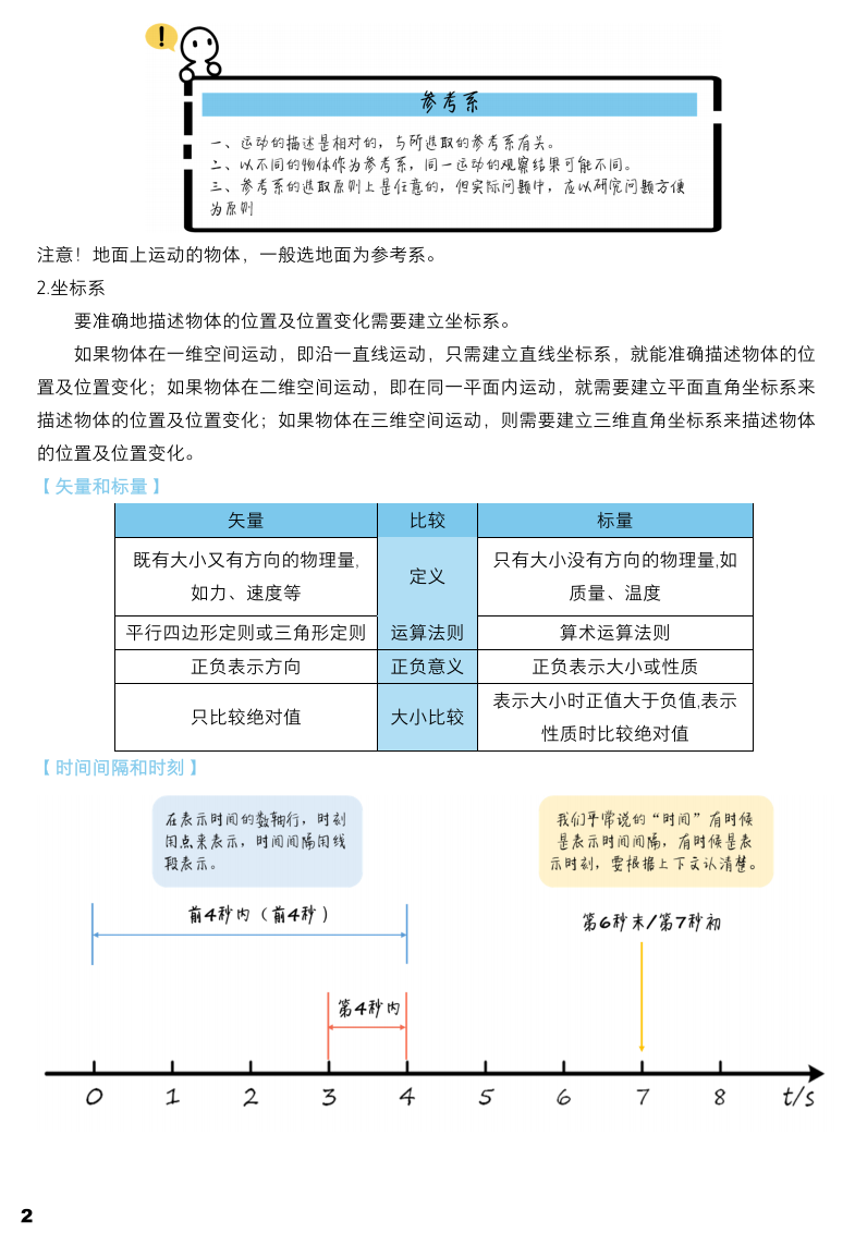
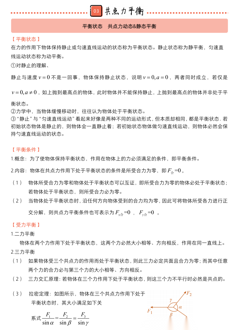
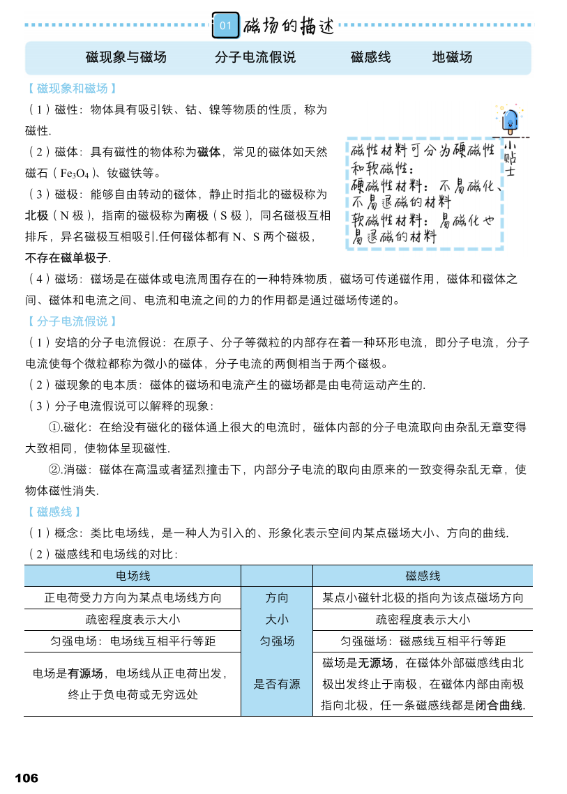
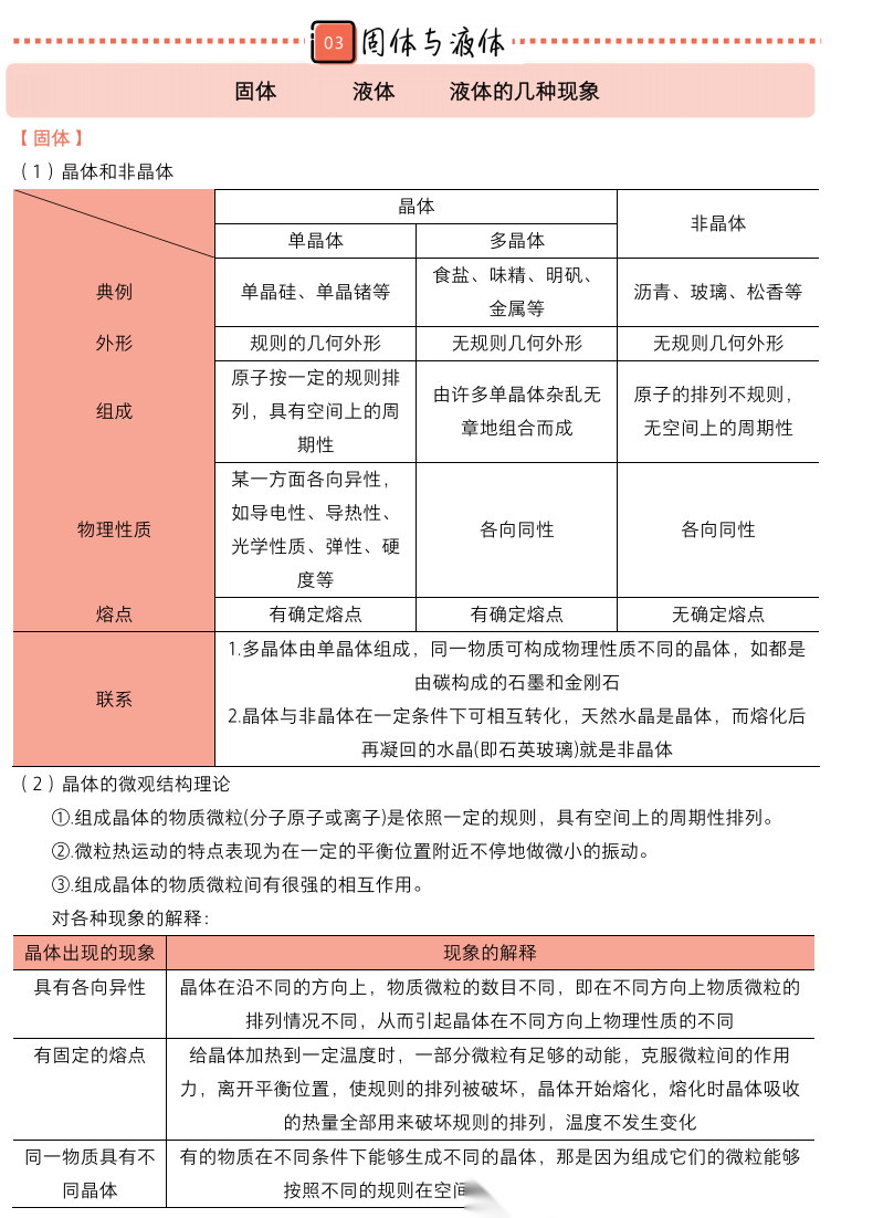
【高考物理】【学霸手册】高中物理学霸手册--高中物理考点知识点完全汇总整编(所考考点全覆盖)(189页完整版)
2026-03-07 01:14:55文/李铭














































-
【高考生物】【回归课本】【考前7天速成】高考生物三轮复习--回归课本深挖教材-课本教材考点知识点全掌握暨考前7天考点速成(143页完整版) 【高考生物】【回归课本】【考前7天速成】高考生物三轮复习--回归课本深挖教材-课本教材考点知识点全掌握暨考前7天考点速成...
2026-03-07 -
【Top40强校】【贵州卷】贵州省贵阳一中2026届高三上学期高考适应性月考卷(五)(1.29-1.30) 理科全科试卷+答案 【Top40强校】【贵州卷】贵州省贵阳一中2026届高三上学期高考适应性月考卷(五)(1.29-1.30) ...
2026-03-07 -
【江苏卷】江苏省南京市六合区名校联盟2026届高三年级下学期第一次调研考试(六合名校一模)(3.1-3.2) 全科试卷(缺化学语文)+答案 【江苏卷】江苏省南京市六合区名校联盟2026届高三年级下学期第一次调研考试(六合名校一模)(3.1-3.2) 全科试卷...
2026-03-07 -
【河北卷】河北省衡水金卷先享卷2026届高三年级3月份学情诊断(3.4-3.5) 全科试题卷(含日语俄语)+答案 【河北卷】河北省衡水金卷先享卷2026届高三年级3月份学情诊断(3.4-3.5) 全科试题卷(含日语俄语)+...
2026-03-07 -
【百强校】【黑吉辽蒙卷】哈尔滨第三中学2026年高三学年第一次模拟考试(哈三中一模)(3.4-3.5) 全科试卷+答案 【百强校】【黑吉辽蒙卷】哈尔滨第三中学2026年高三学年第一次模拟考试(哈三中一模)(3.4-3.5) ...
2026-03-07 -
【浙江卷】浙江新阵地教育联盟2026届高三年下学期第二次联考暨开学考试(3.5-3.7) 数学语文试题卷+答案 【浙江卷】浙江新阵地教育联盟2026届高三年下学期第二次联考暨开学考试(3.5-3.7) ...
2026-03-07 -
【百强校联考】东北三省东北师大、哈师大附中、辽宁实验中学三校2026年高三第一册联合模拟考试(三校一模联考)(3.5-3.6) 全科试题卷+答案 【百强校联考】东北三省东北师大、哈师大附中、辽宁实验中学三校2026年高三第一册联合模拟考试(三校一模联考)(3.5-3...
2026-03-07 -
【黑吉辽蒙卷】辽宁省名校联盟2026届高三年级下学期3月联考(3.5-3.6) 全科试题卷+答案 【黑吉辽蒙卷】辽宁省名校联盟2026届高三年级下学期3月联考(3.5-3.6) 全科试题卷+答案
2026-03-07
点击查看 蝶变志愿更多内容

