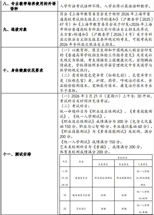
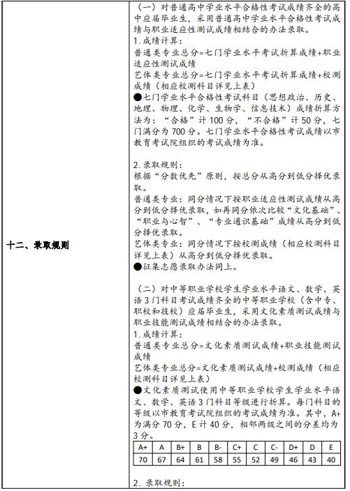
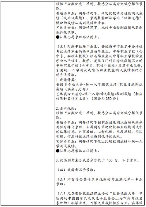
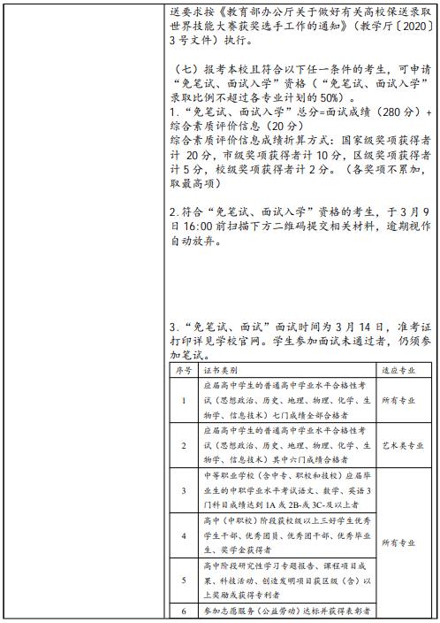
上海震旦职业学院2026年专科层次依法自主招生章程
2026-03-09 09:14:43文/李铭








-
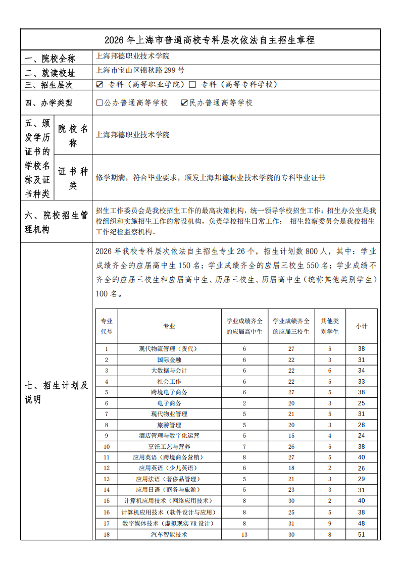
上海邦德职业技术学院2026年专科层次依法自主招生章程 2026-03-09 -
上海建桥学院2026年专科层次依法自主招生章程 2026-03-09 -
2026重庆352分左右可以上什么大学及位次 冲稳保院校名单推荐 2026年重庆352分的分数,结合2025年重庆高考录取数据进行参考,352分这一分数段在历史类和物理类考生中,均有较多...
2026-03-09 -
2026商水县卫生职业中等专业学校具体地址在哪里?招生专业有什么 商水县卫生职业中等专业学校的具体地址位于:河南省周口市商水县健康路东段154号。商水县卫生职业中等专业学校隶属于教育部门...
2026-03-09 -
山东力明科技职业学院2027年在重庆高考专业选科要求 必选科目有哪些 2027年山东力明科技职业学院在重庆的高考选科要求,可参考的信息是重庆教育招生考试院已公布了适用于2027年及以后高考的...
2026-03-09 -
长春财经学院专业排名评估及热门专业有哪些 什么专业毕业好找工作(2026参考) 长春财经学院有众多实力强劲的专业,无论是官方学科评估还是在校生反馈,都显示其在多个领域具有优势,毕业生就业前景也普遍看好...
2026-03-09 -
2026历化地469分宁夏学什么专业就业前景好 469分能报热门专业及冲稳保院校推荐 2026年宁夏历化地高考469分能报考的专业有很多本科及专科专业可选,主要集中在本科、独立学院、高职高专等层次。其中冲的...
2026-03-09 -
2025岳阳职业技术学院四川各专业招生计划 含中外合作办学、特殊招生、专项计划和公费师范生 岳阳职业技术学院2025年在四川总招生计划约60人,招生计划涵盖了综合类、物理类、历史类以及国家专项计划、中外合作办学、...
2026-03-09
点击查看 蝶变志愿更多内容

