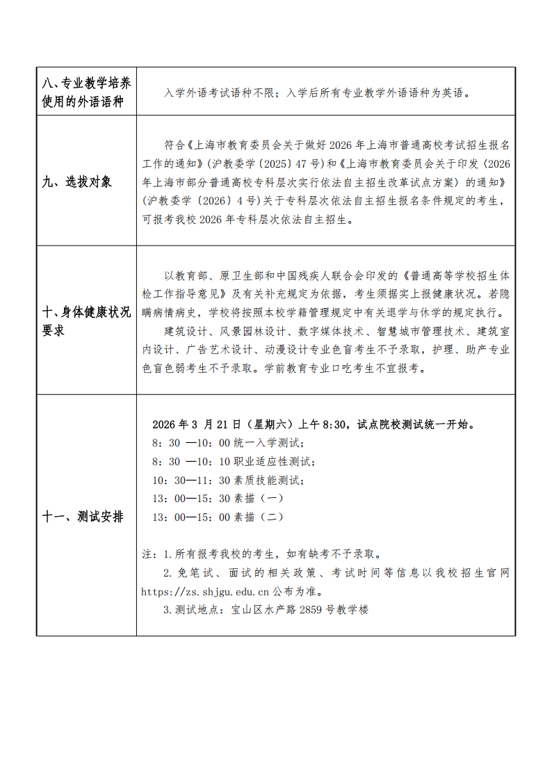
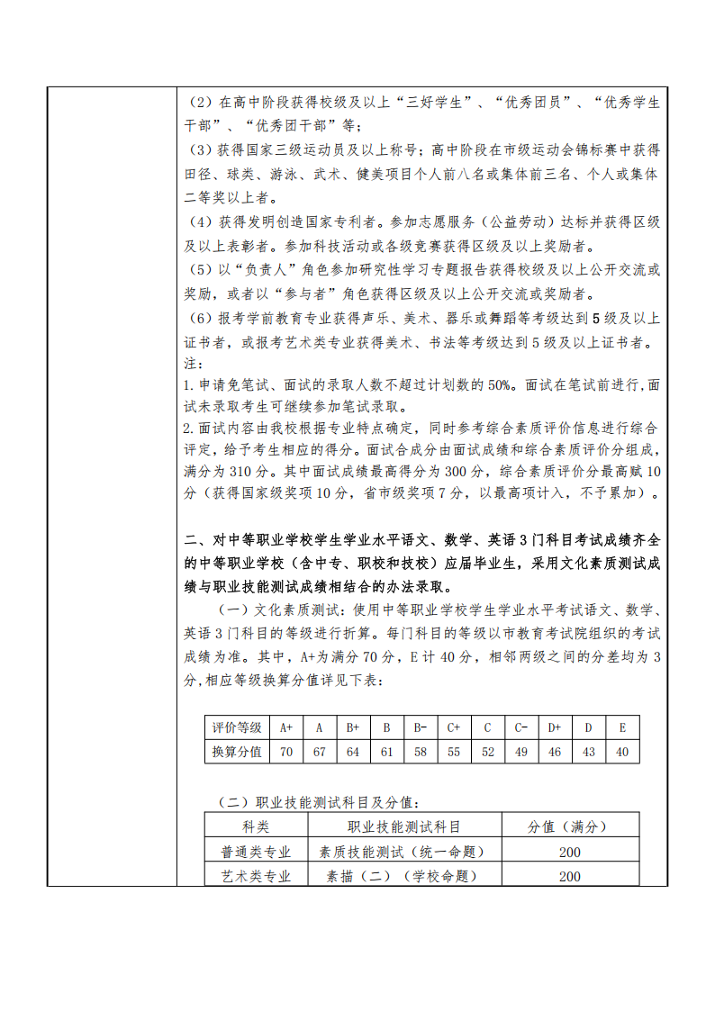
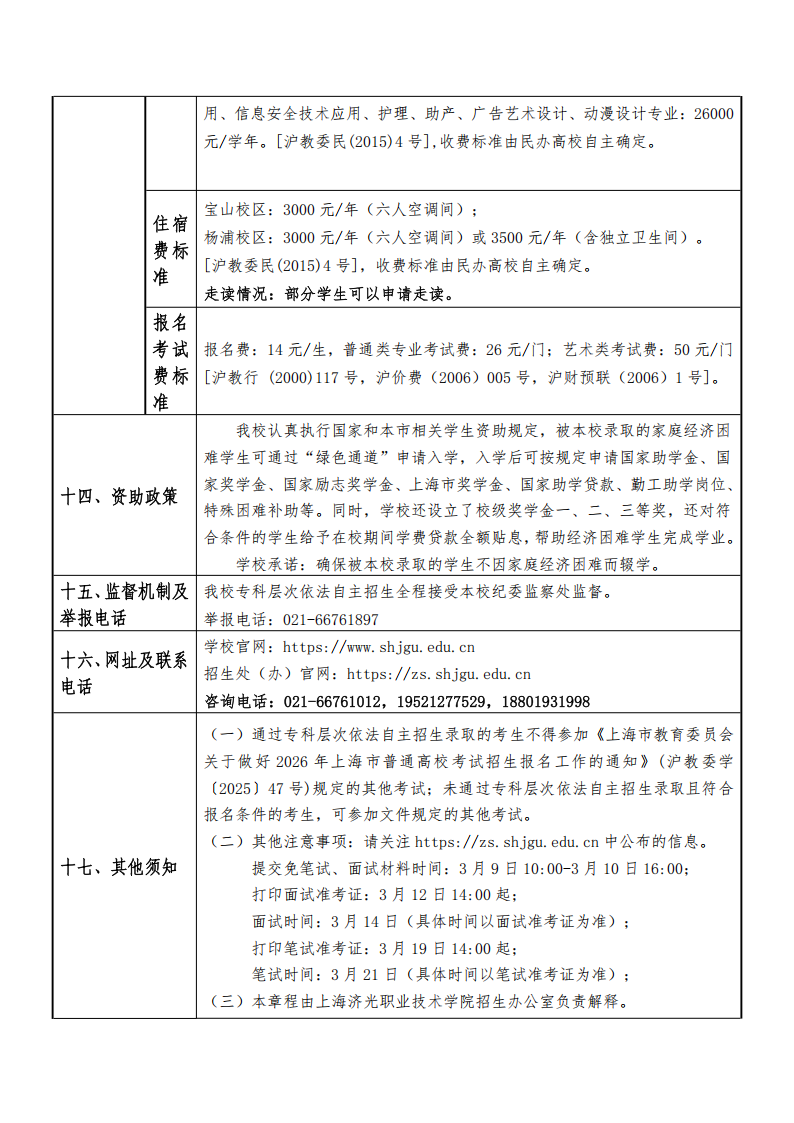
上海济光职业技术学院2026年专科层次依法自主招生章程
2026-03-09 09:26:23文/李铭










-
2025上海济光职业技术学院甘肃各专业招生计划 含中外合作办学、特殊招生、专项计划和公费师范生 上海济光职业技术学院2025年在甘肃总招生计划约2人,招生计划涵盖了综合类、物理类、历史类以及国家专项计划、中外合作办学...
2026-03-06 -
2025上海济光职业技术学院在福建招生计划及学费 含公费师范生、专项计划和特殊招生 上海济光职业技术学院2025年在福建的招生计划主要包括招生专业、招生人数等信息。其中各专业总招生人数约为10人,学费绝大...
2026-03-05 -
2025上海济光职业技术学院广西各专业招生计划 含中外合作办学、特殊招生、专项计划和公费师范生 上海济光职业技术学院2025年在广西总招生计划约5人,招生计划涵盖了综合类、物理类、历史类以及国家专项计划、中外合作办学...
2026-03-05 -
2025上海济光职业技术学院江苏各专业招生计划 含中外合作办学、特殊招生、专项计划和公费师范生 上海济光职业技术学院2025年在江苏总招生计划约480人,招生计划涵盖了综合类、物理类、历史类以及国家专项计划、中外合作...
2026-02-27 -
上海济光职业技术学院2027年在甘肃高考专业选科要求 必选科目有哪些 2027年上海济光职业技术学院在甘肃的高考选科要求,可参考的信息是甘肃教育招生考试院已公布了适用于2027年及以后高考的...
2026-02-25 -
上海济光职业技术学院2027年在内蒙古高考专业选科要求 必选科目有哪些 2027年上海济光职业技术学院在内蒙古的高考选科要求,可参考的信息是内蒙古教育招生考试院已公布了适用于2027年及以后高...
2026-02-22 -
上海济光职业技术学院全国排名第几及优势专业推荐 含金平果、GDI 上海济光职业技术学院2025年的全国排名因评估机构不同而有所差异,核心结论为:金平果中国大学排名位列全国第380位;GD...
2026-02-21 -
2025上海济光职业技术学院安徽各专业招生计划 含中外合作办学、特殊招生、专项计划和公费师范生 上海济光职业技术学院2025年在安徽总招生计划约1135人,招生计划涵盖了综合类、物理类、历史类以及国家专项计划、中外合...
2026-02-20
点击查看 蝶变志愿更多内容






