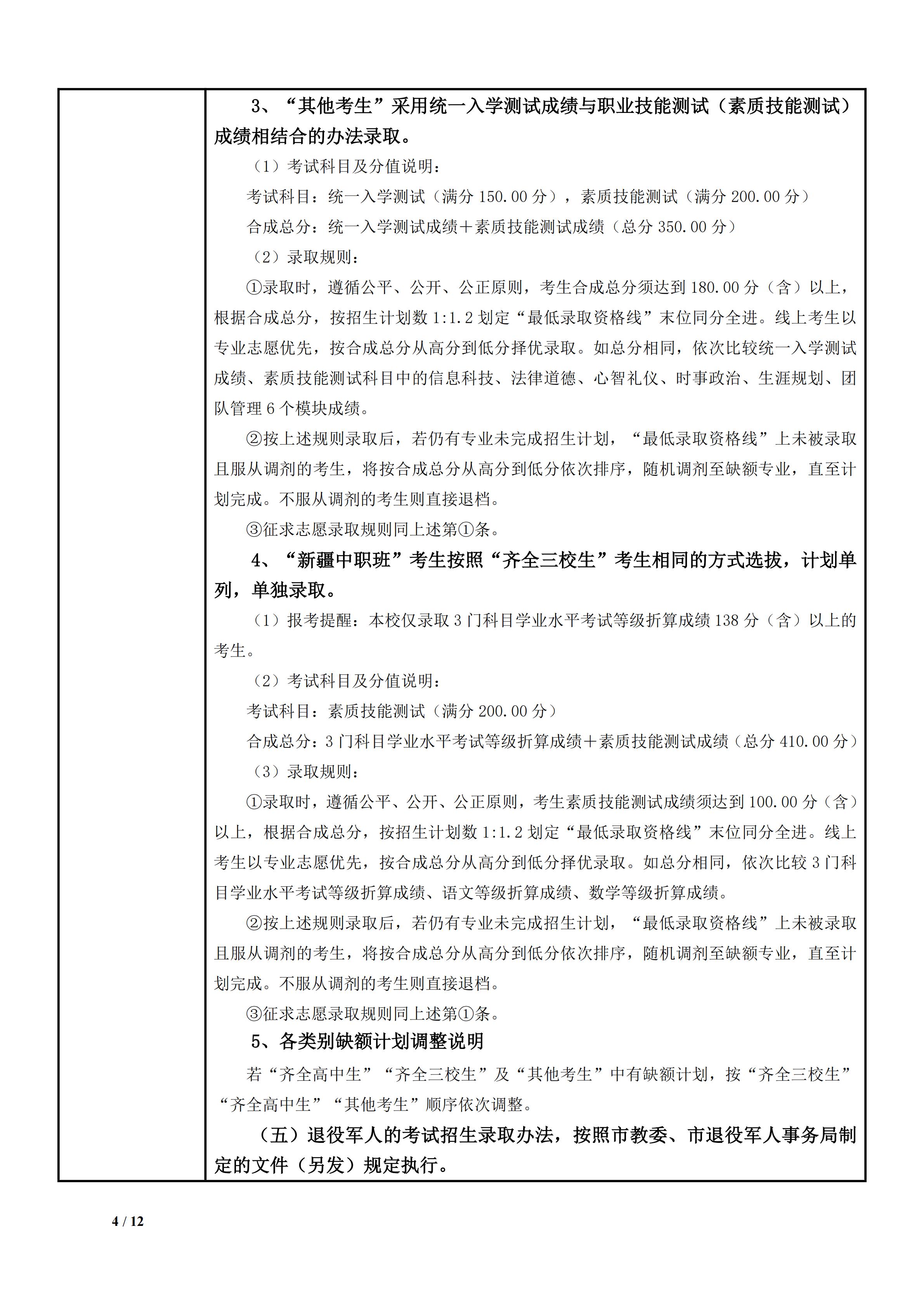
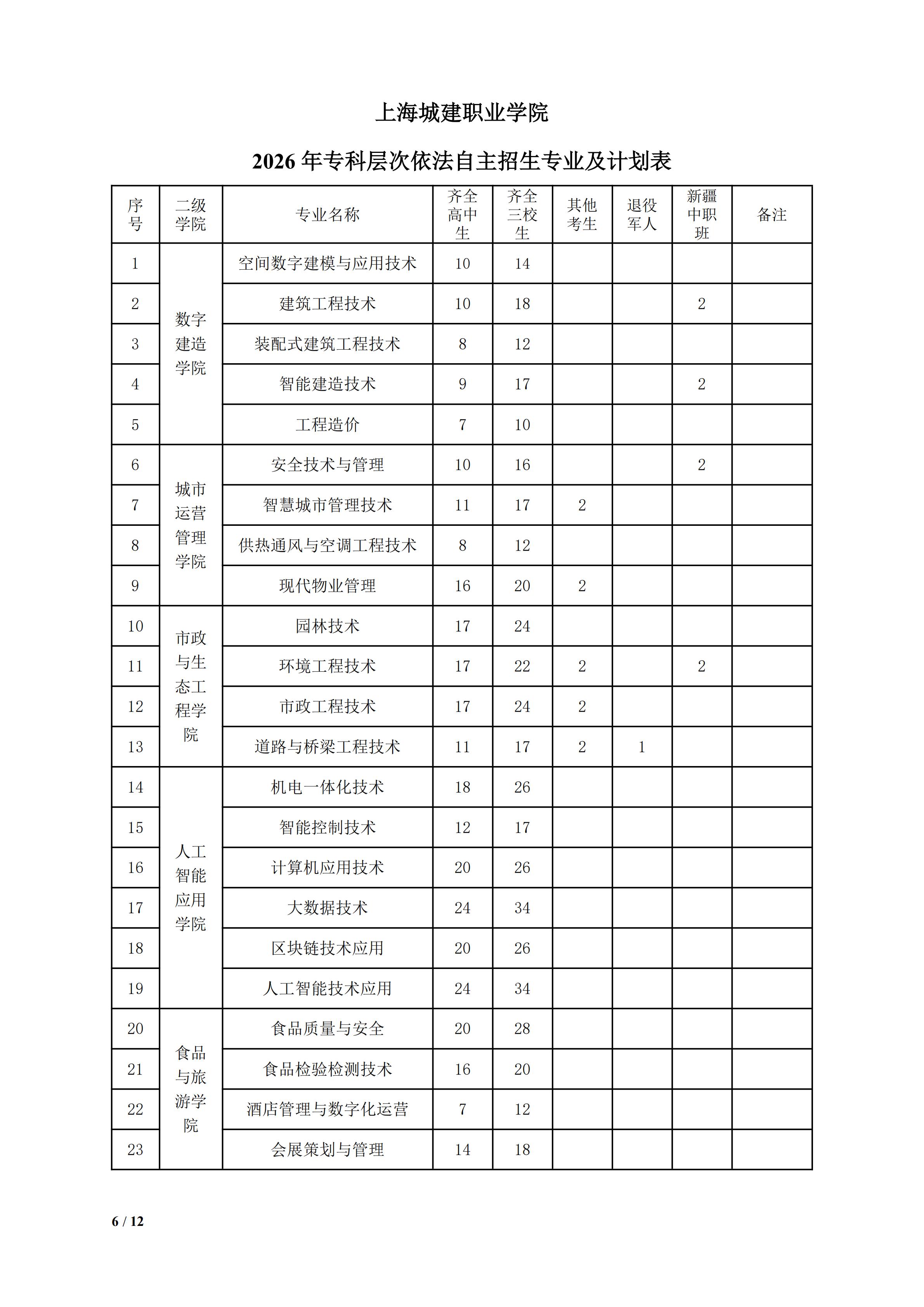
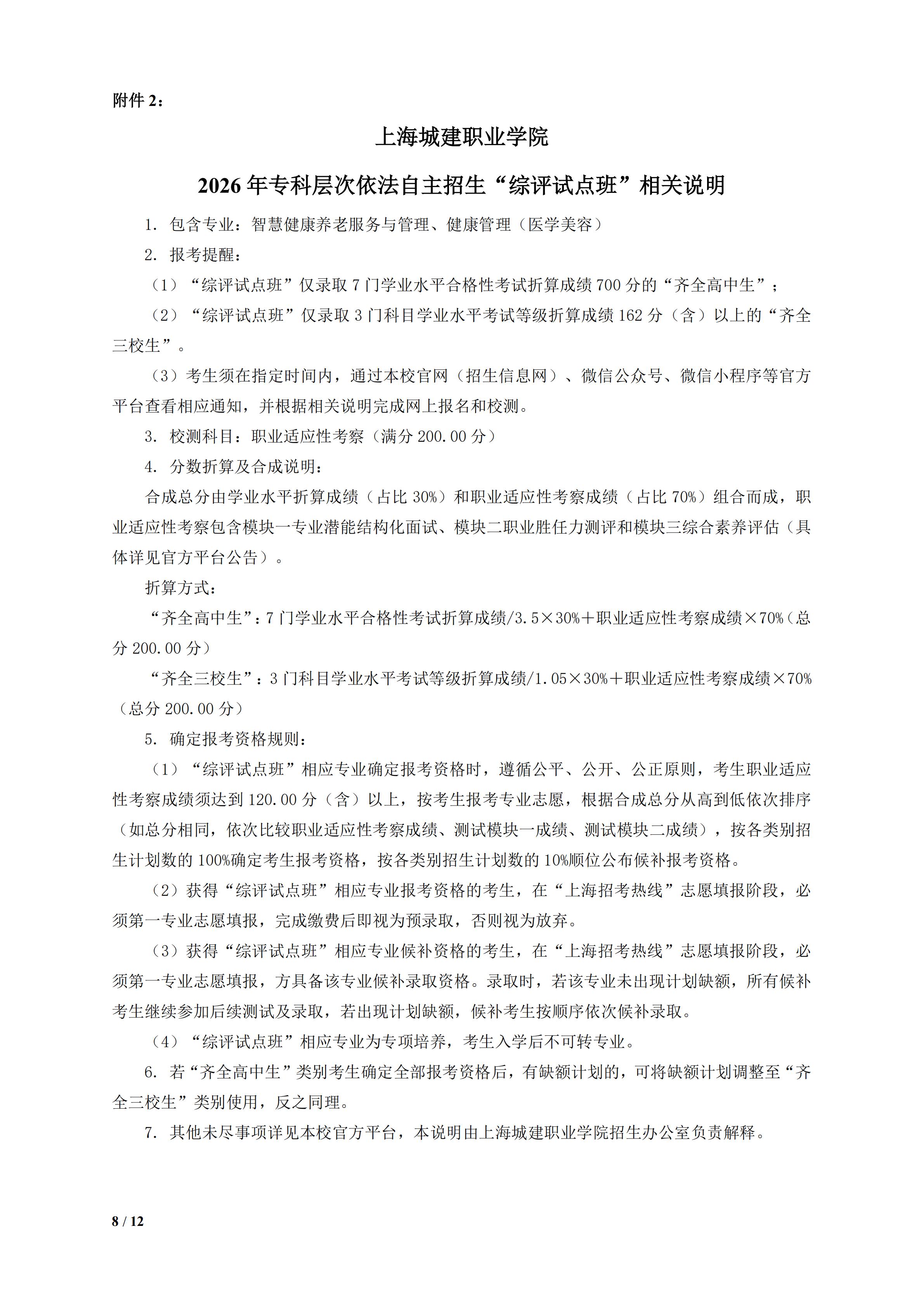
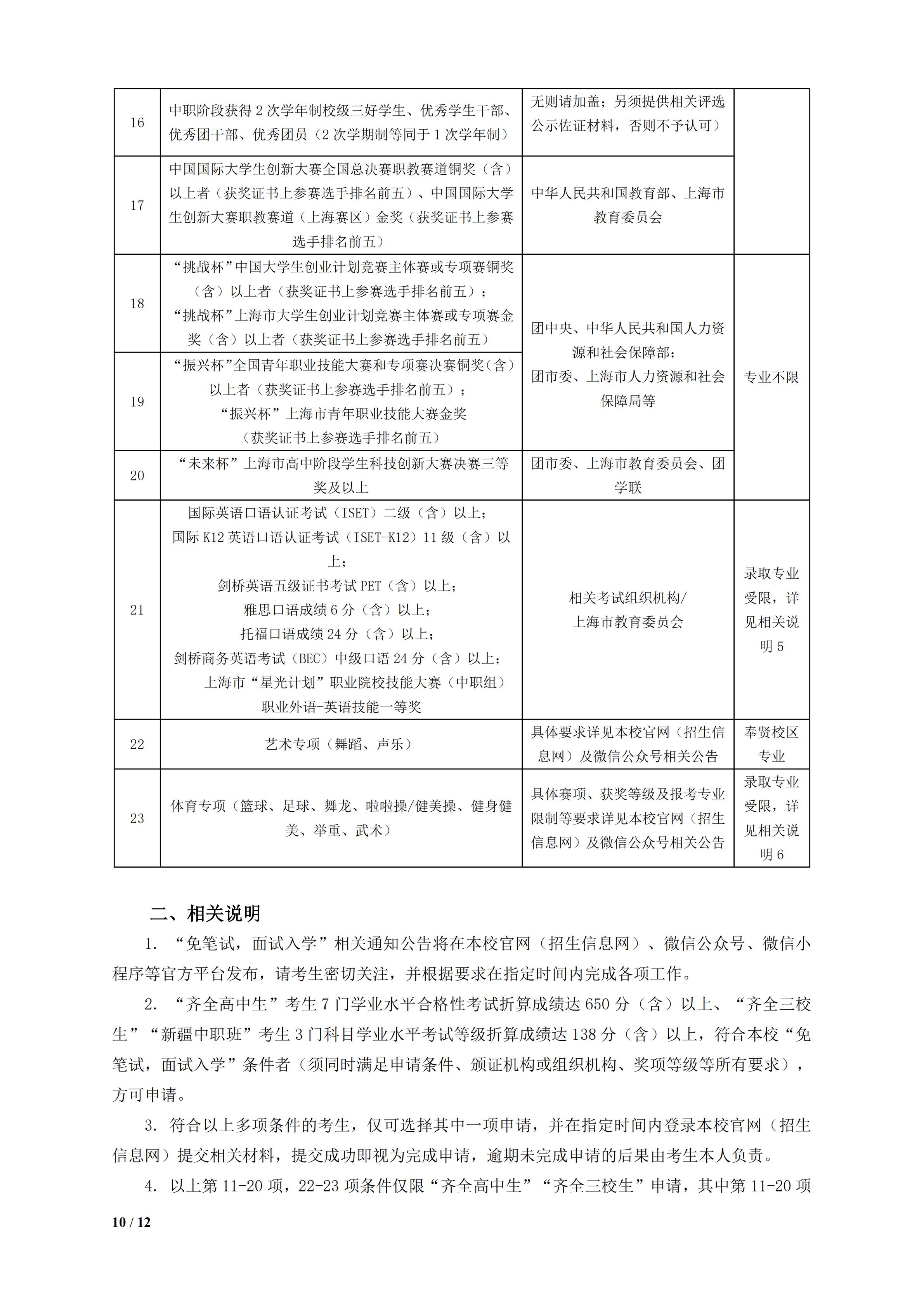
上海城建职业学院2026年专科层次依法自主招生章程
2026-03-09 09:34:31文/李铭











-
2025上海城建职业学院在重庆各专业录取分数线是多少 含招生方向和位次 根据蝶变志愿提供的数据蝶变志愿小编这里出上海城建职业学院分数线,2025年上海城建职业学院在重庆的录取分数线因考生选科不...
2026-03-09 -
上海城建职业学院2027年在江苏高考专业选科要求 必选科目有哪些 2027年上海城建职业学院在江苏的高考选科要求,可参考的信息是江苏教育招生考试院已公布了适用于2027年及以后高考的《2...
2026-02-28 -
上海城建职业学院2027年在辽宁高考专业选科要求 必选科目有哪些 2027年上海城建职业学院在辽宁的高考选科要求,可参考的信息是辽宁教育招生考试院已公布了适用于2027年及以后高考的《2...
2026-02-27 -
2025上海城建职业学院甘肃各专业招生计划 含中外合作办学、特殊招生、专项计划和公费师范生 上海城建职业学院2025年在甘肃总招生计划约92人,招生计划涵盖了综合类、物理类、历史类以及国家专项计划、中外合作办学、...
2026-02-26 -
上海城建职业学院2027年在重庆高考专业选科要求 必选科目有哪些 2027年上海城建职业学院在重庆的高考选科要求,可参考的信息是重庆教育招生考试院已公布了适用于2027年及以后高考的《2...
2026-02-25 -
上海城建职业学院2027年在天津高考专业选科要求 必选科目有哪些 2027年上海城建职业学院在天津的高考选科要求,可参考的信息是天津教育招生考试院已公布了适用于2027年及以后高考的《2...
2026-02-25 -
上海城建职业学院全国排名第几及优势专业推荐 含金平果、GDI 上海城建职业学院2025年的全国排名因评估机构不同而有所差异,核心结论为:金平果中国大学排名位列全国第114位;GDI中...
2026-02-22 -
2025上海城建职业学院湖南各专业招生计划 含中外合作办学、特殊招生、专项计划和公费师范生 上海城建职业学院2025年在湖南总招生计划约364人,招生计划涵盖了综合类、物理类、历史类以及国家专项计划、中外合作办学...
2026-02-20
点击查看 蝶变志愿更多内容






