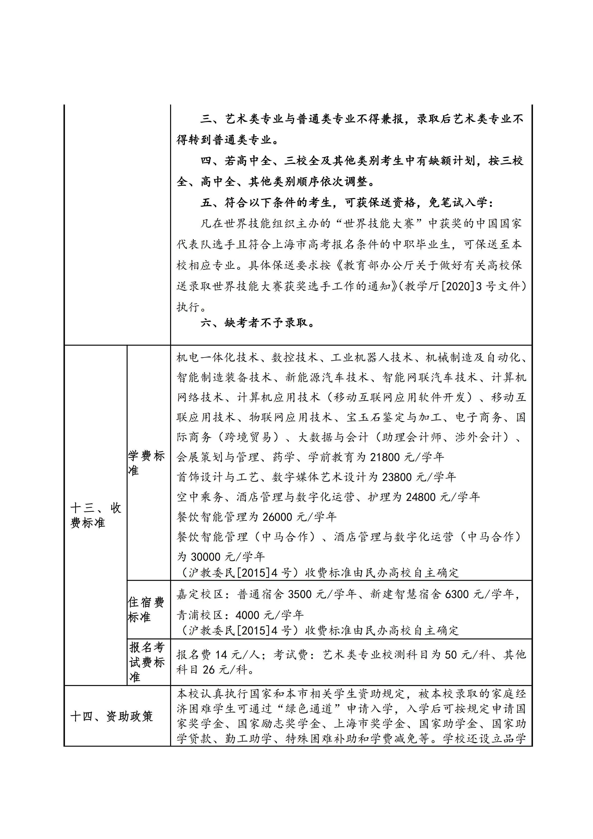
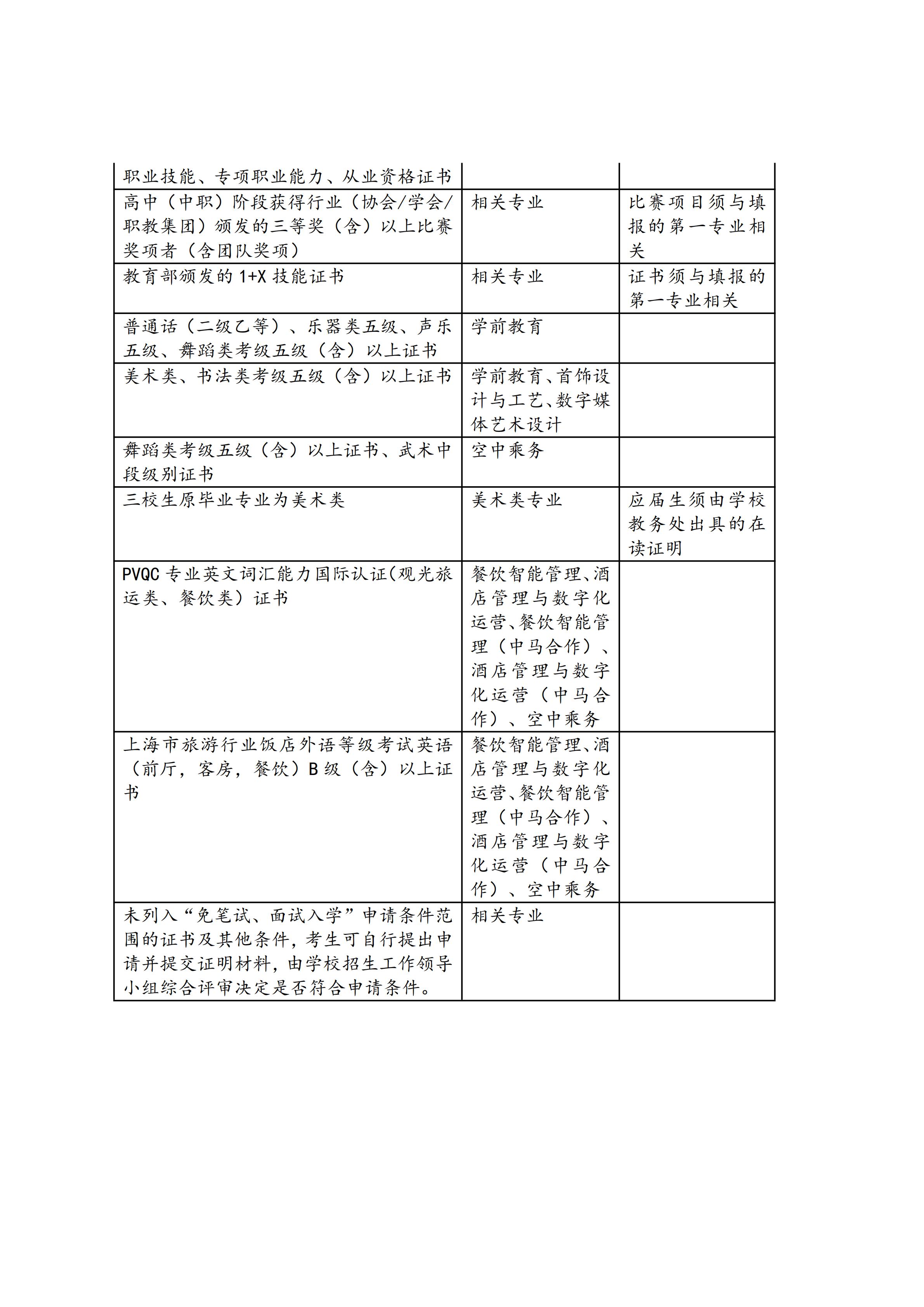
上海工商职业技术学院2026年专科层次依法自主招生章程
2026-03-09 10:20:27文/李铭









-
2025上海工商职业技术学院四川各专业招生计划 含中外合作办学、特殊招生、专项计划和公费师范生 上海工商职业技术学院2025年在四川总招生计划约2人,招生计划涵盖了综合类、物理类、历史类以及国家专项计划、中外合作办学...
2026-03-07 -
2025上海工商职业技术学院在山西招生计划及学费 含公费师范生、专项计划和特殊招生 上海工商职业技术学院2025年在山西的招生计划主要包括招生专业、招生人数等信息。其中各专业总招生人数约为2人,学费绝大多...
2026-03-07 -
2025上海工商职业技术学院在四川招生计划及学费 含公费师范生、专项计划和特殊招生 上海工商职业技术学院2025年在四川的招生计划主要包括招生专业、招生人数等信息。其中各专业总招生人数约为2人,学费绝大多...
2026-03-02 -
上海工商职业技术学院2027年在辽宁高考专业选科要求 必选科目有哪些 2027年上海工商职业技术学院在辽宁的高考选科要求,可参考的信息是辽宁教育招生考试院已公布了适用于2027年及以后高考的...
2026-02-24 -
上海工商职业技术学院2027年在甘肃高考专业选科要求 必选科目有哪些 2027年上海工商职业技术学院在甘肃的高考选科要求,可参考的信息是甘肃教育招生考试院已公布了适用于2027年及以后高考的...
2026-02-22 -
2025上海工商职业技术学院河南各专业招生计划 含中外合作办学、特殊招生、专项计划和公费师范生 上海工商职业技术学院2025年在河南总招生计划约2336人,招生计划涵盖了综合类、物理类、历史类以及国家专项计划、中外合...
2026-02-18 -
上海工商职业技术学院全国排名第几及优势专业推荐 含金平果、GDI 上海工商职业技术学院2025年的全国排名因评估机构不同而有所差异,核心结论为:金平果中国大学排名位列全国第578位;GD...
2026-02-15 -
上海工商职业技术学院2027年在安徽高考专业选科要求 必选科目有哪些 2027年上海工商职业技术学院在安徽的高考选科要求,可参考的信息是安徽教育招生考试院已公布了适用于2027年及以后高考的...
2026-02-10
点击查看 蝶变志愿更多内容






