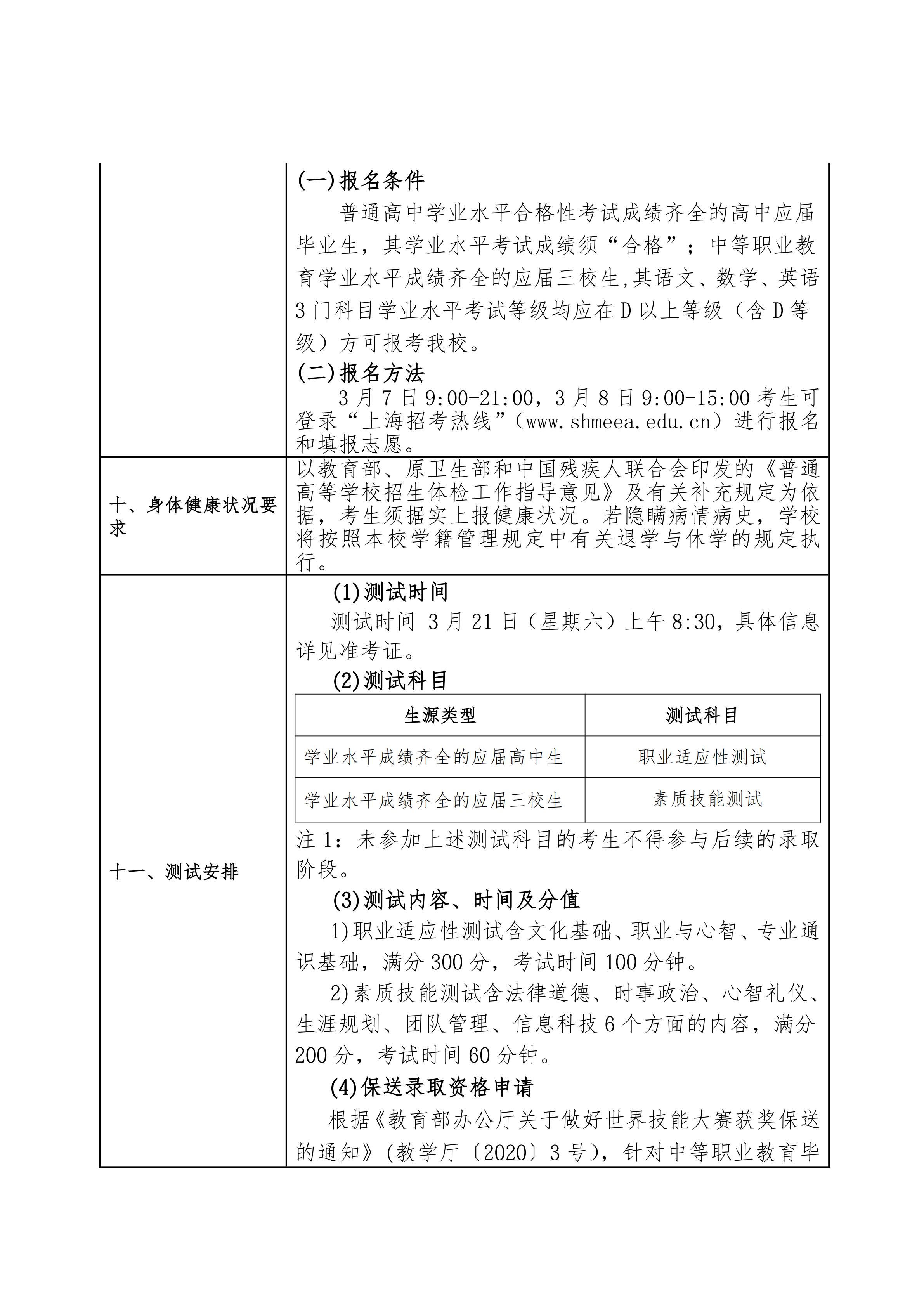
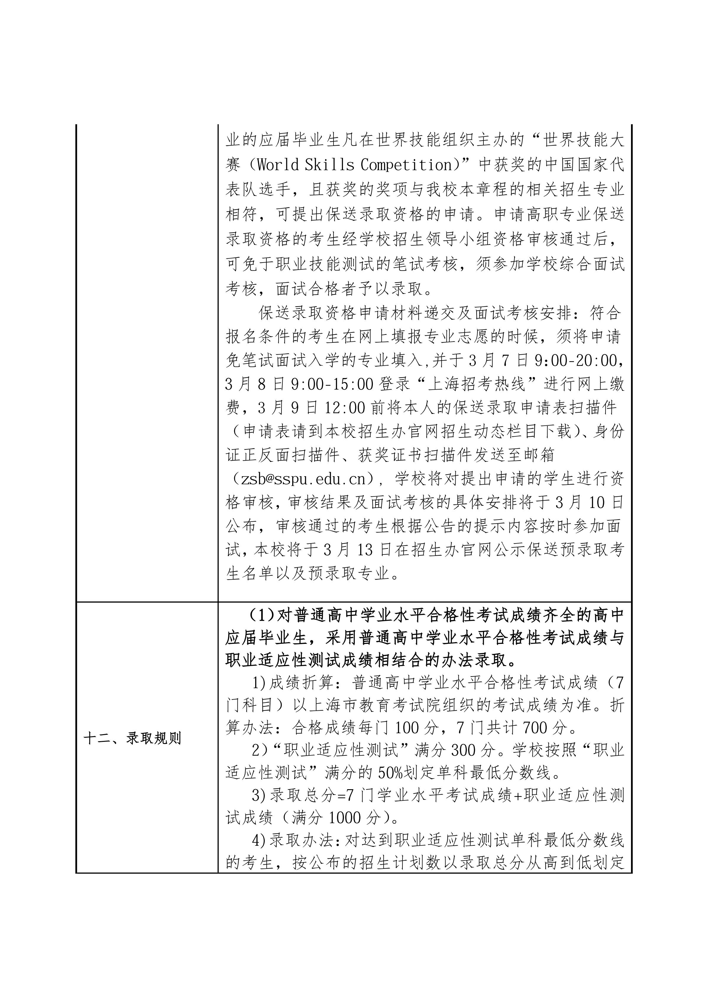
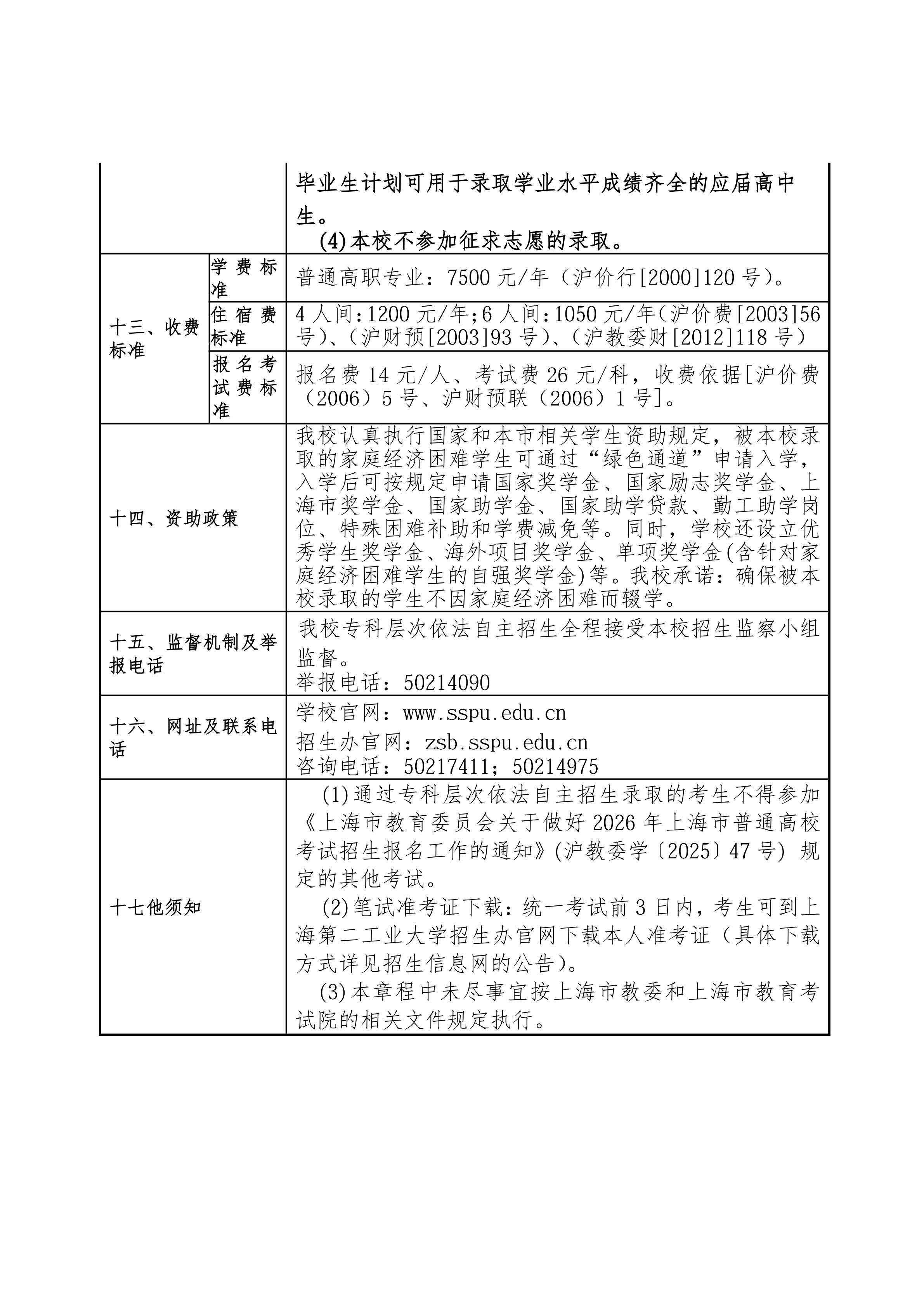
上海第二工业大学2026年专科层次依法自主招生章程
2026-03-09 10:44:40文/李铭




-
2025上海第二工业大学四川各专业招生计划 含中外合作办学、特殊招生、专项计划和公费师范生 上海第二工业大学2025年在四川总招生计划约1081人,招生计划涵盖了综合类、物理类、历史类以及国家专项计划、中外合作办...
2026-03-08 -
上海第二工业大学是公办还是民办值得报考吗? 分数线及位次(2026参考) 上海第二工业大学是公办大学,上海第二工业大学是由上海市主管的公办高校,也是上海内一所特色鲜明的理工类院校,开设了智能制造...
2026-03-03 -
2025上海第二工业大学江西各专业招生计划 含中外合作办学、特殊招生、专项计划和公费师范生 上海第二工业大学2025年在江西总招生计划约675人,招生计划涵盖了综合类、物理类、历史类以及国家专项计划、中外合作办学...
2026-03-01 -
上海第二工业大学2027年在安徽高考专业选科要求 必选科目有哪些 2027年上海第二工业大学在安徽的高考选科要求,可参考的信息是安徽教育招生考试院已公布了适用于2027年及以后高考的《2...
2026-02-25 -
2025上海第二工业大学海南各专业招生计划 含中外合作办学、特殊招生、专项计划和公费师范生 上海第二工业大学2025年在海南总招生计划约24人,招生计划涵盖了综合类、物理类、历史类以及国家专项计划、中外合作办学、...
2026-02-23 -
2025年上海第二工业大学在贵州录取位次及分数线 含历年位次分数线和招生计划 上海第二工业大学2025年在贵州的录取位次因科目组合、录取批次和招生类型不同而有明显差异,其中招生类型为本科批历史类最低...
2026-02-23 -
2025上海第二工业大学黑龙江各专业招生计划 含中外合作办学、特殊招生、专项计划和公费师范生 上海第二工业大学2025年在黑龙江总招生计划约40人,招生计划涵盖了综合类、物理类、历史类以及国家专项计划、中外合作办学...
2026-02-21 -
上海第二工业大学全国排名第几及优势专业推荐 含软科、校友会 上海第二工业大学2025年的全国排名因评估机构不同而有所差异,核心结论为:软科中国大学排名位列全国第341位;校友会中国...
2026-02-19
点击查看 蝶变志愿更多内容






