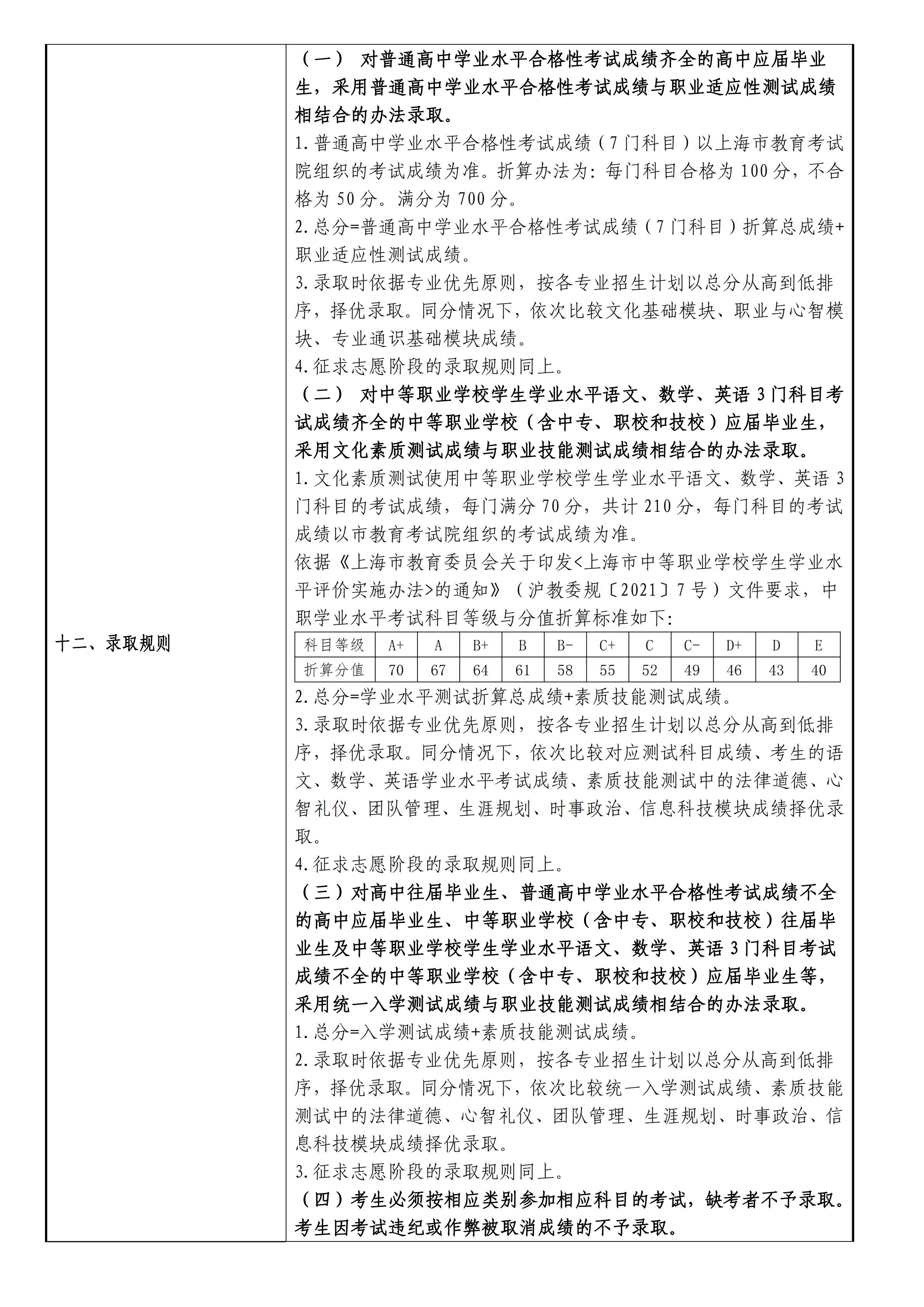
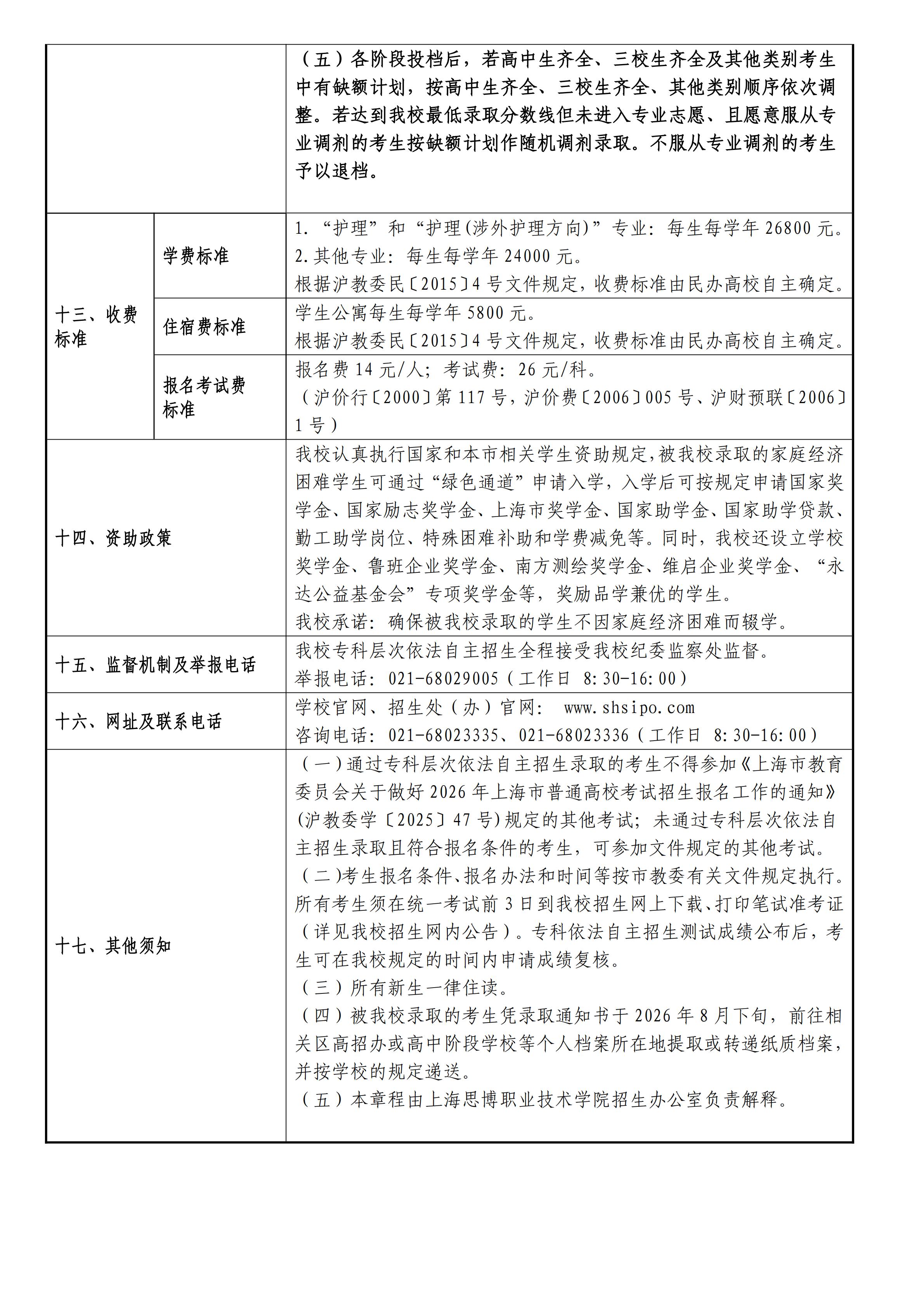
上海思博职业技术学院2026年专科层次依法自主招生章程
2026-03-09 14:03:09文/李铭





-
2026上海思博职业技术学院学费一年多少钱和缴纳时间与方式 各专业收费标准为24000元到29800元 上海思博职业技术学院作为一所享有盛誉的高等院校,吸引了众多学子的关注。对于先要报考上海思博职业技术学院的2026年高考生...
2026-03-06 -
上海思博职业技术学院2027年在安徽高考专业选科要求 必选科目有哪些 2027年上海思博职业技术学院在安徽的高考选科要求,可参考的信息是安徽教育招生考试院已公布了适用于2027年及以后高考的...
2026-02-26 -
2025上海思博职业技术学院在内蒙古招生计划及学费 含公费师范生、专项计划和特殊招生 上海思博职业技术学院2025年在内蒙古的招生计划主要包括招生专业、招生人数等信息。其中各专业总招生人数约为4人,学费绝大...
2026-02-23 -
2025上海思博职业技术学院山东各专业招生计划 含中外合作办学、特殊招生、专项计划和公费师范生 上海思博职业技术学院2025年在山东总招生计划约256人,招生计划涵盖了综合类、物理类、历史类以及国家专项计划、中外合作...
2026-02-23 -
2025上海思博职业技术学院在浙江各专业录取分数线是多少 含招生方向和位次 根据蝶变志愿提供的数据蝶变志愿小编这里出上海思博职业技术学院分数线,2025年上海思博职业技术学院在浙江的录取分数线因考...
2026-02-22 -
上海思博职业技术学院2027年在湖南高考专业选科要求 必选科目有哪些 2027年上海思博职业技术学院在湖南的高考选科要求,可参考的信息是湖南教育招生考试院已公布了适用于2027年及以后高考的...
2026-02-17 -
上海思博职业技术学院全国排名第几及优势专业推荐 含金平果、GDI 上海思博职业技术学院2025年的全国排名因评估机构不同而有所差异,核心结论为:金平果中国大学排名位列全国第369位;GD...
2026-02-16 -
上海思博职业技术学院2027年在江苏高考专业选科要求 必选科目有哪些 2027年上海思博职业技术学院在江苏的高考选科要求,可参考的信息是江苏教育招生考试院已公布了适用于2027年及以后高考的...
2026-02-14
点击查看 蝶变志愿更多内容






