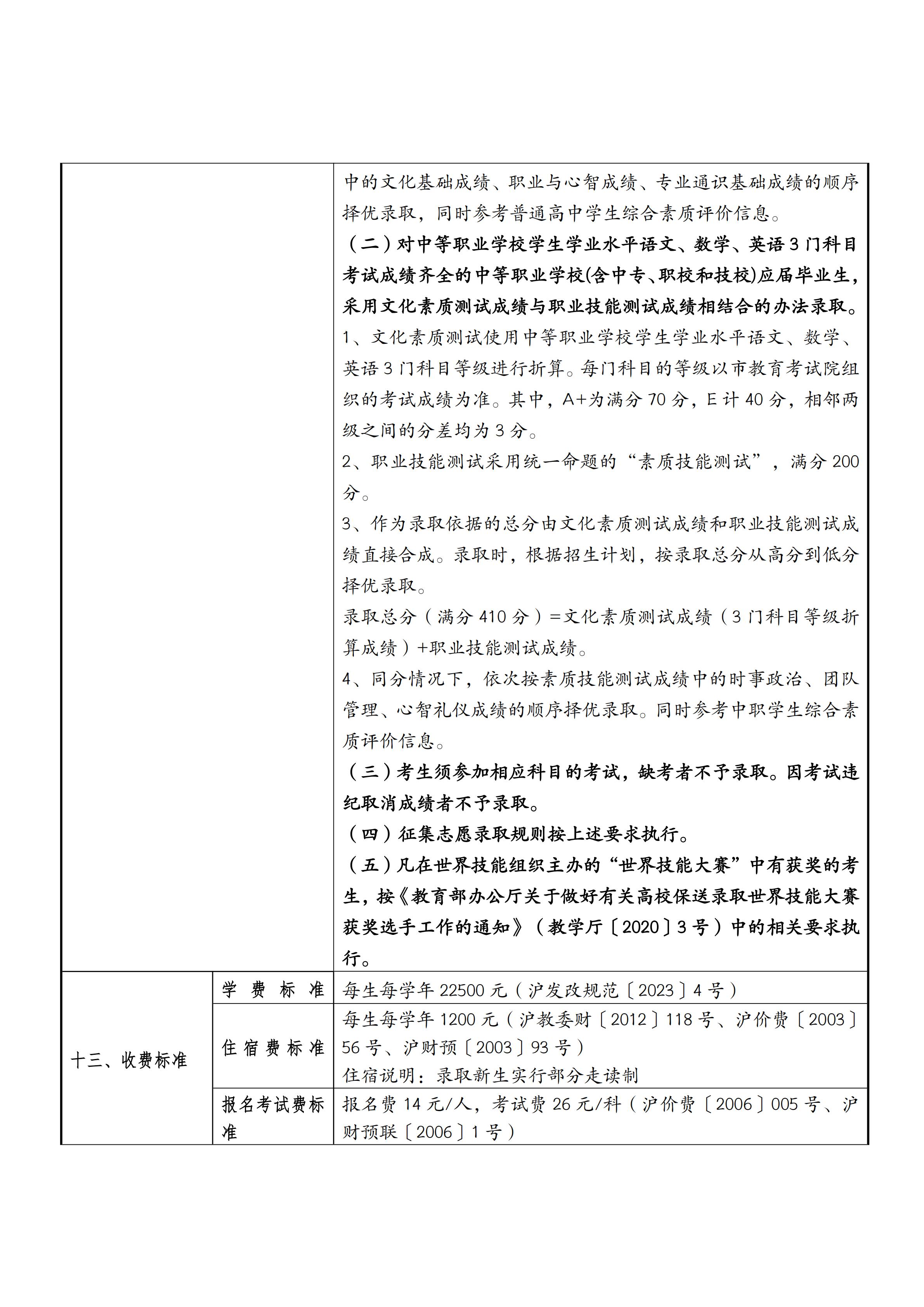
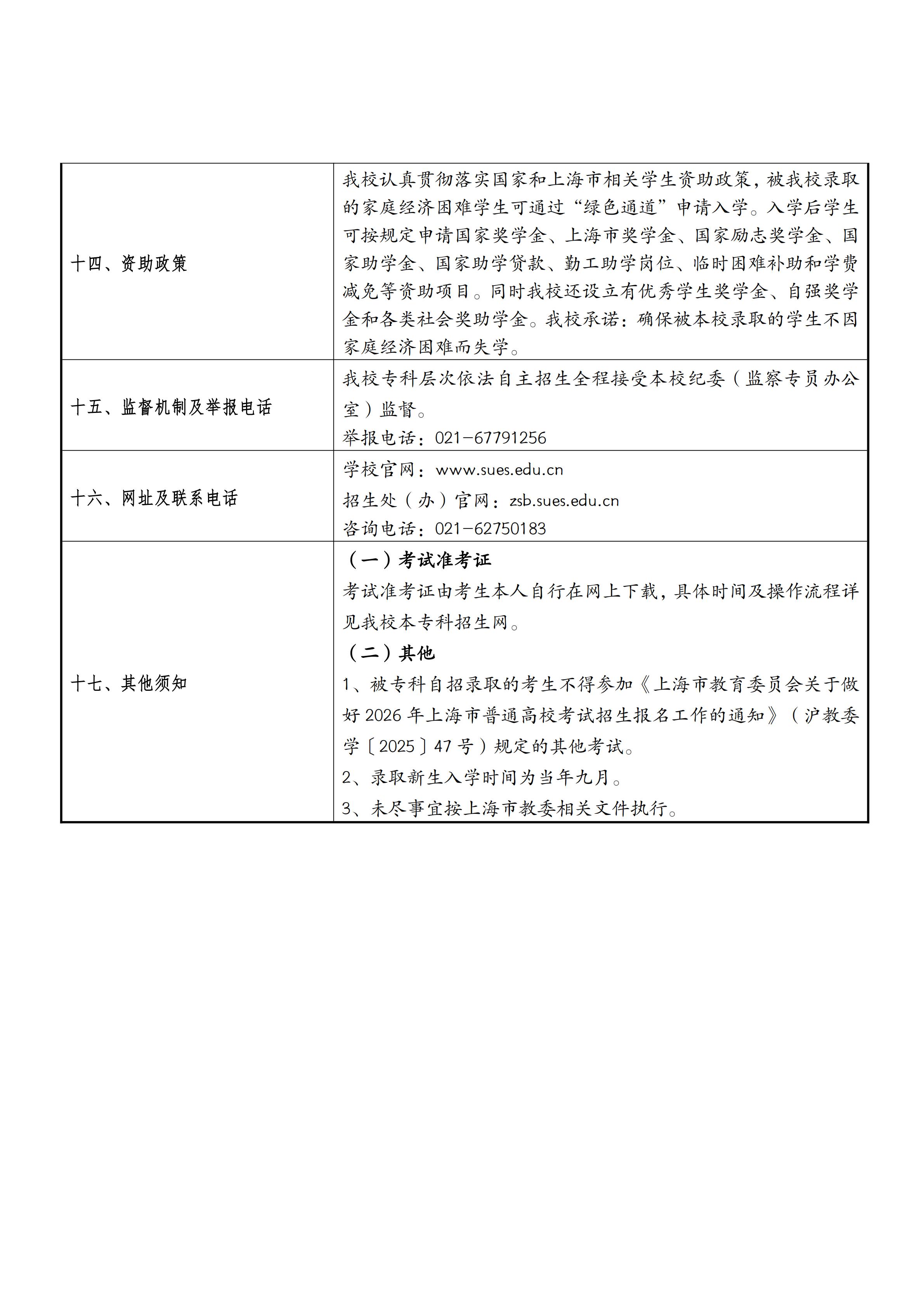
上海工程技术大学2026年专科层次依法自主招生章程
2026-03-09 14:09:22文/李铭



-
2025上海工程技术大学安徽各专业招生计划 含中外合作办学、特殊招生、专项计划和公费师范生 上海工程技术大学2025年在安徽总招生计划约4562人,招生计划涵盖了综合类、物理类、历史类以及国家专项计划、中外合作办...
2026-03-09 -
2026上海工程技术大学学费一年多少钱和缴纳时间与方式 各专业收费标准为6500元到7500元 上海工程技术大学作为一所享有盛誉的高等院校,吸引了众多学子的关注。对于先要报考上海工程技术大学的2026年高考生及家长来...
2026-03-07 -
2025上海工程技术大学排名全国第几及专业排名算什么档次 历年排名 关于2025年上海工程技术大学的排名情况,目前国内并没有官方的排名。不过,根据一些第三方评估机构发布的数据,可以为考生和...
2026-03-06 -
上海工程技术大学2027年在吉林高考专业选科要求 必选科目有哪些 2027年上海工程技术大学在吉林的高考选科要求,可参考的信息是吉林教育招生考试院已公布了适用于2027年及以后高考的《2...
2026-03-03 -
2025上海工程技术大学新疆各专业招生计划 含中外合作办学、特殊招生、专项计划和公费师范生 上海工程技术大学2025年在新疆总招生计划约773人,招生计划涵盖了综合类、物理类、历史类以及国家专项计划、中外合作办学...
2026-02-27 -
2025上海工程技术大学在贵州各专业录取分数线是多少 含招生方向和位次 根据蝶变志愿提供的数据蝶变志愿小编这里出上海工程技术大学分数线,2025年上海工程技术大学在贵州的录取分数线因考生选科不...
2026-02-26 -
2025上海工程技术大学广东各专业招生计划 含中外合作办学、特殊招生、专项计划和公费师范生 上海工程技术大学2025年在广东总招生计划约577人,招生计划涵盖了综合类、物理类、历史类以及国家专项计划、中外合作办学...
2026-02-24 -
2025上海工程技术大学辽宁各专业招生计划 含中外合作办学、特殊招生、专项计划和公费师范生 上海工程技术大学2025年在辽宁总招生计划约850人,招生计划涵盖了综合类、物理类、历史类以及国家专项计划、中外合作办学...
2026-02-24
点击查看 蝶变志愿更多内容






