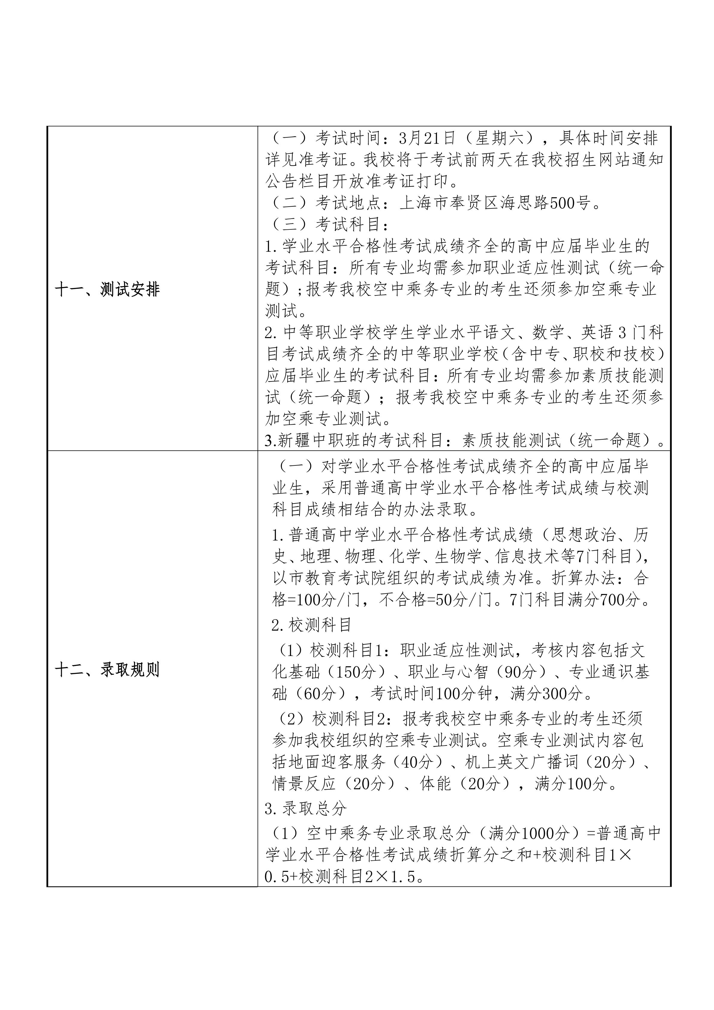
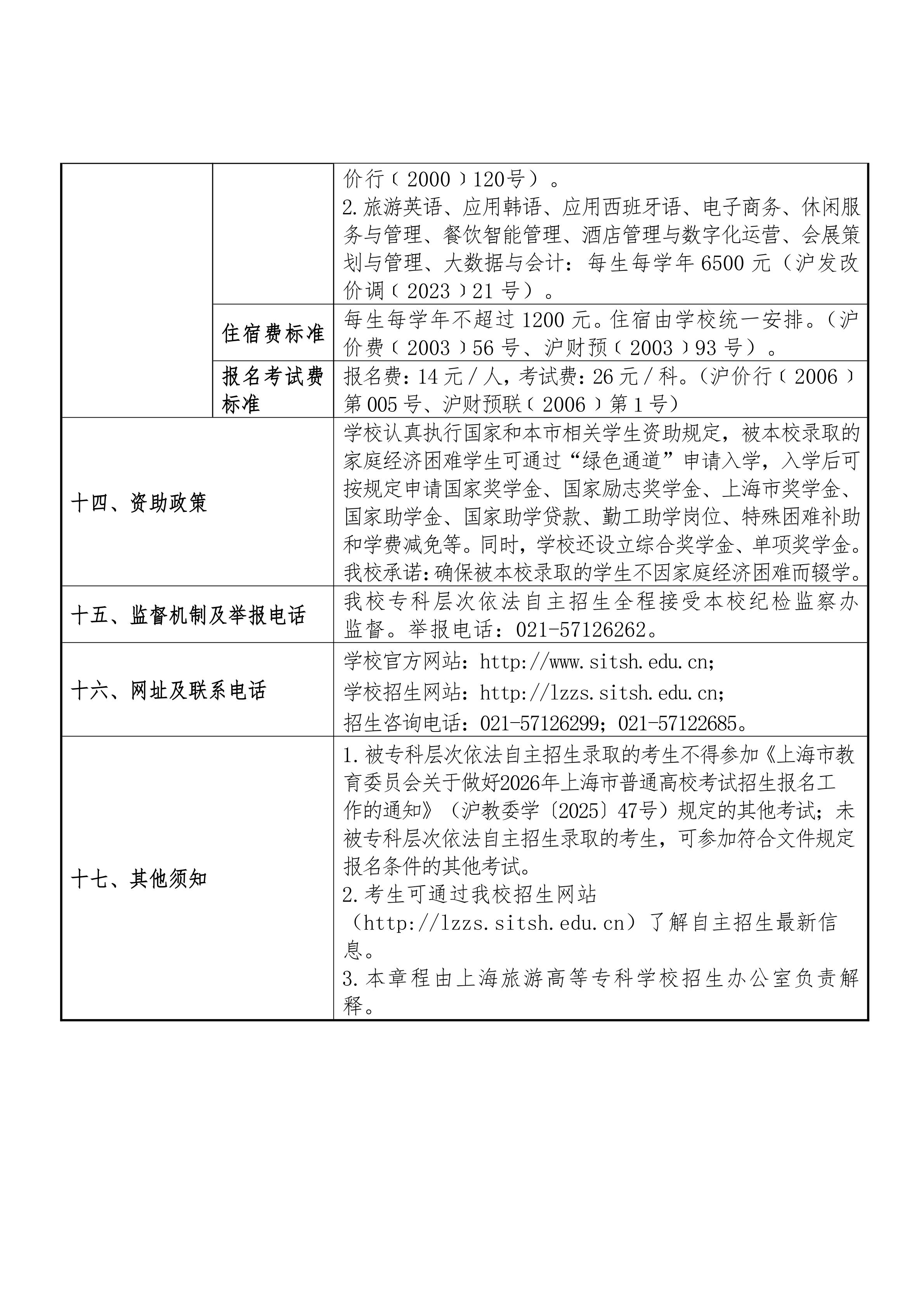
上海旅游高等专科学校2026年专科层次依法自主招生章程
2026-03-09 14:15:35文/李铭










-
2025上海旅游高等专科学校在福建各专业录取分数线是多少 含招生方向和位次 根据蝶变志愿提供的数据蝶变志愿小编这里出上海旅游高等专科学校分数线,2025年上海旅游高等专科学校在福建的录取分数线因考...
2026-03-07 -
2025上海旅游高等专科学校内蒙古各专业招生计划 含中外合作办学、特殊招生、专项计划和公费师范生 上海旅游高等专科学校2025年在内蒙古总招生计划约16人,招生计划涵盖了综合类、物理类、历史类以及国家专项计划、中外合作...
2026-03-02 -
2025上海旅游高等专科学校在河北各个专业录取分数线及位次 附招生计划学费 2025年上海旅游高等专科学校在河北录取分数线在421分到427分之间、位次在104714位到264546位之间。上海旅...
2026-02-27 -
上海旅游高等专科学校2027年在陕西高考专业选科要求 必选科目有哪些 2027年上海旅游高等专科学校在陕西的高考选科要求,可参考的信息是陕西教育招生考试院已公布了适用于2027年及以后高考的...
2026-02-24 -
上海旅游高等专科学校2027年在江苏高考专业选科要求 必选科目有哪些 2027年上海旅游高等专科学校在江苏的高考选科要求,可参考的信息是江苏教育招生考试院已公布了适用于2027年及以后高考的...
2026-02-24 -
2025上海旅游高等专科学校海南各专业招生计划 含中外合作办学、特殊招生、专项计划和公费师范生 上海旅游高等专科学校2025年在海南总招生计划约80人,招生计划涵盖了综合类、物理类、历史类以及国家专项计划、中外合作办...
2026-02-23 -
上海旅游高等专科学校全国排名第几及优势专业推荐 含金平果、GDI 上海旅游高等专科学校2025年的全国排名因评估机构不同而有所差异,核心结论为:金平果中国大学排名位列全国第324位;GD...
2026-02-21 -
上海旅游高等专科学校2027年在浙江高考专业选科要求 必选科目有哪些 2027年上海旅游高等专科学校在浙江的高考选科要求,可参考的信息是浙江教育招生考试院已公布了适用于2027年及以后高考的...
2026-02-19
点击查看 蝶变志愿更多内容






