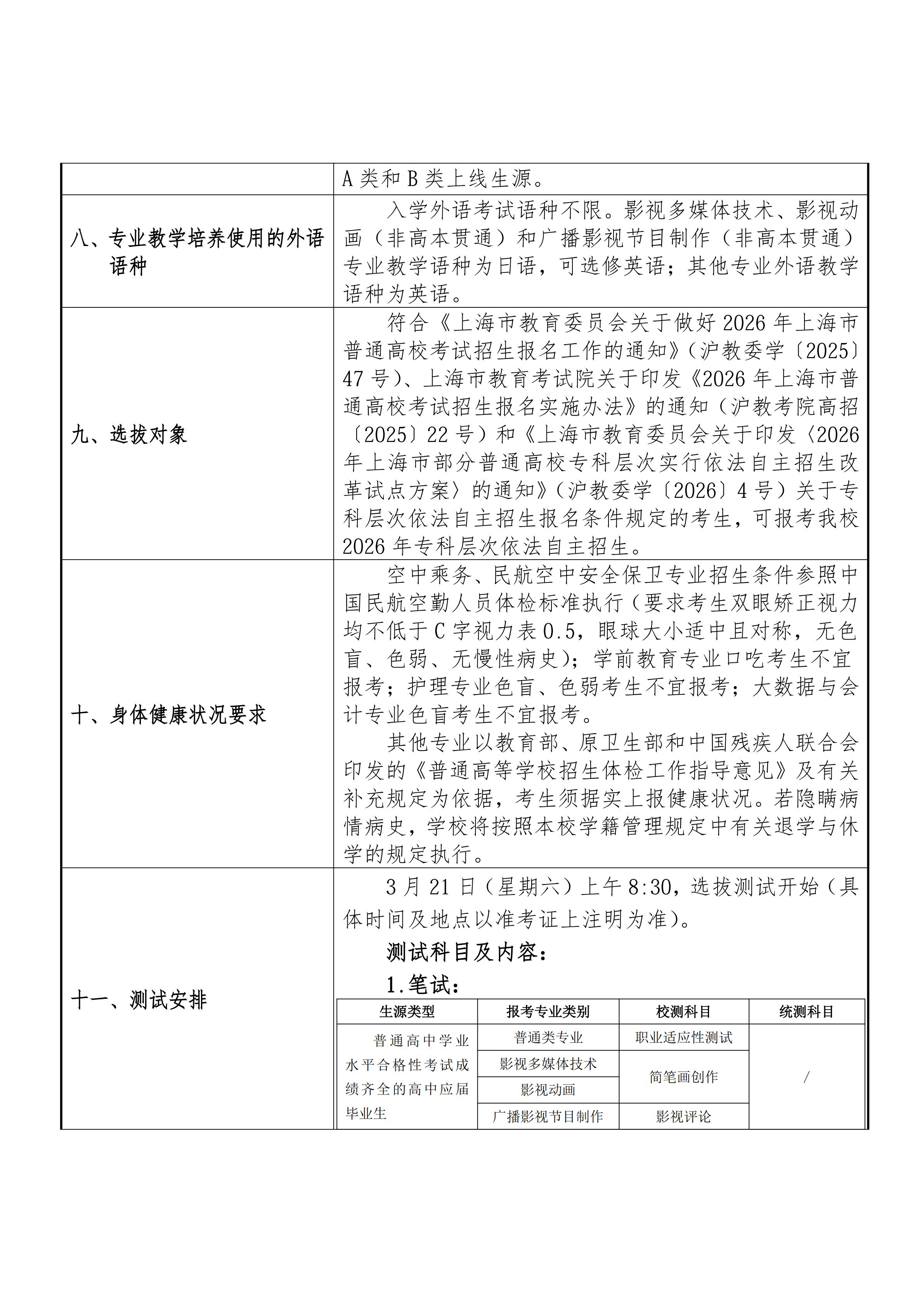
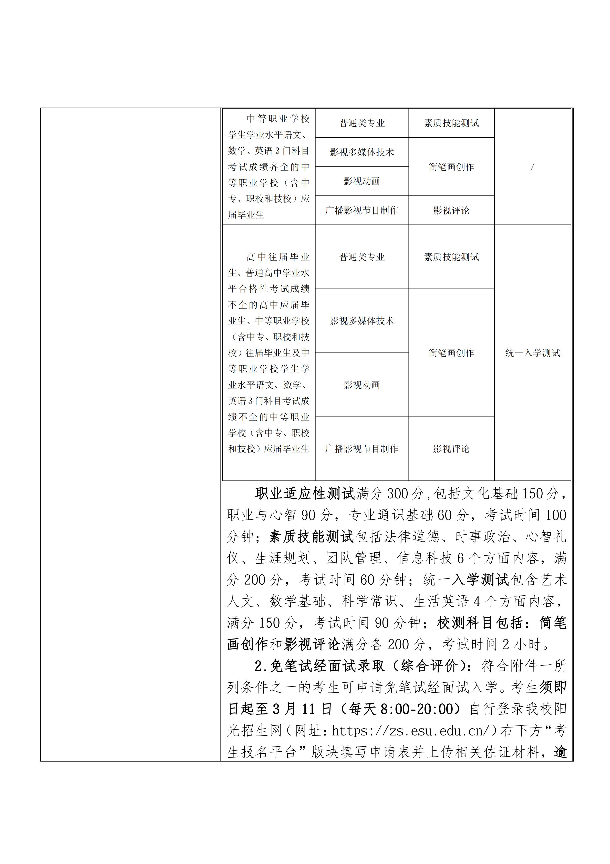
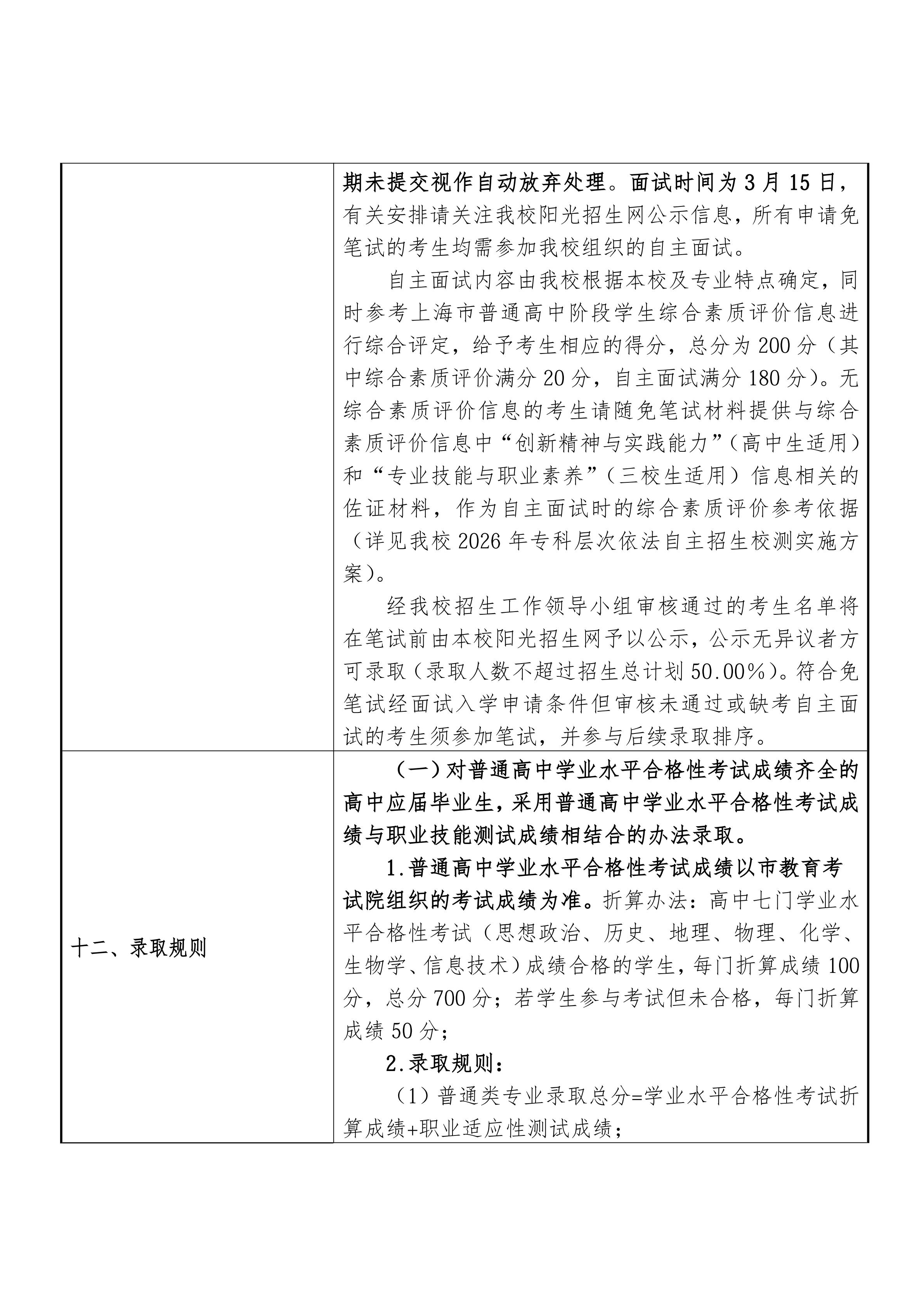
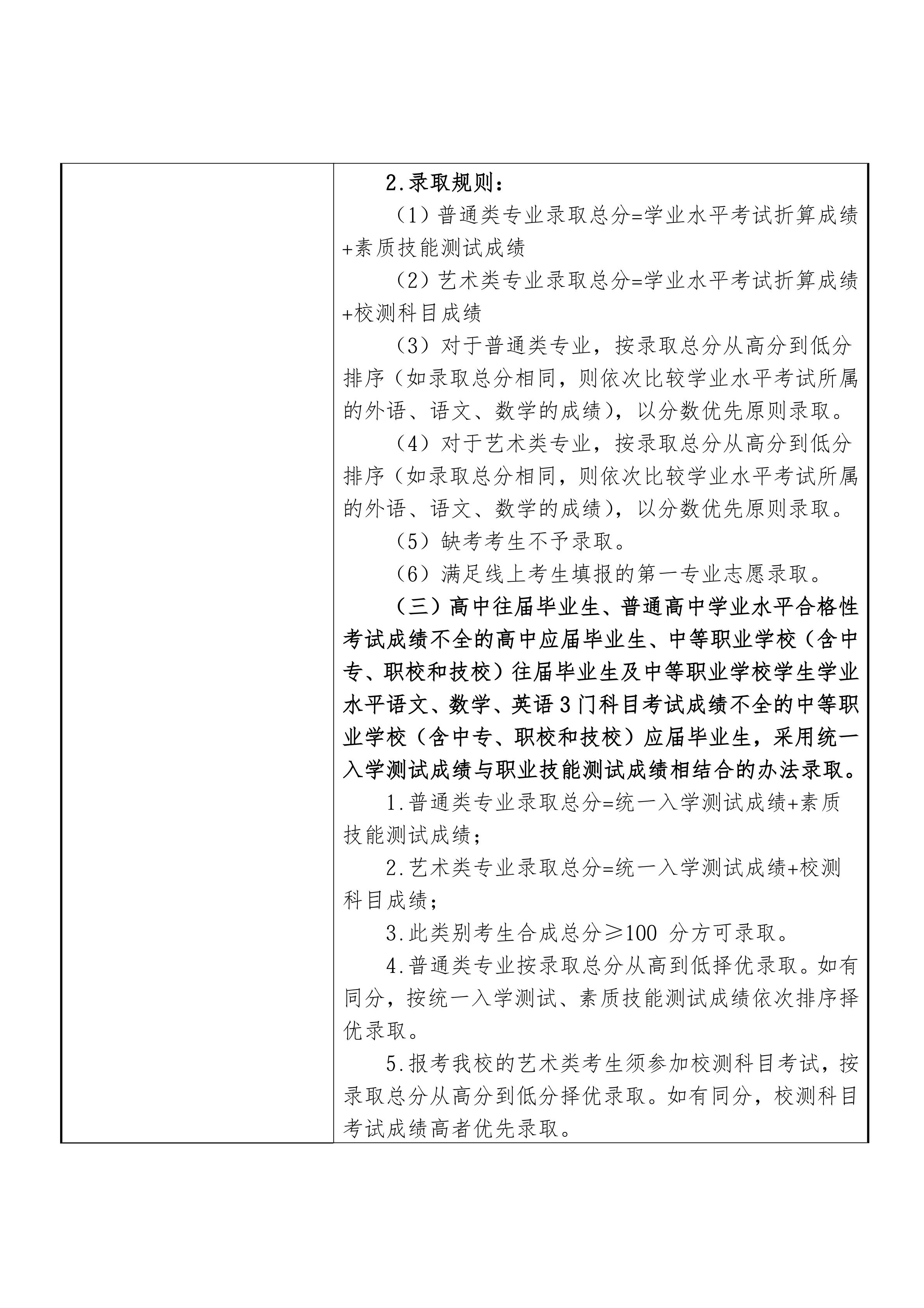
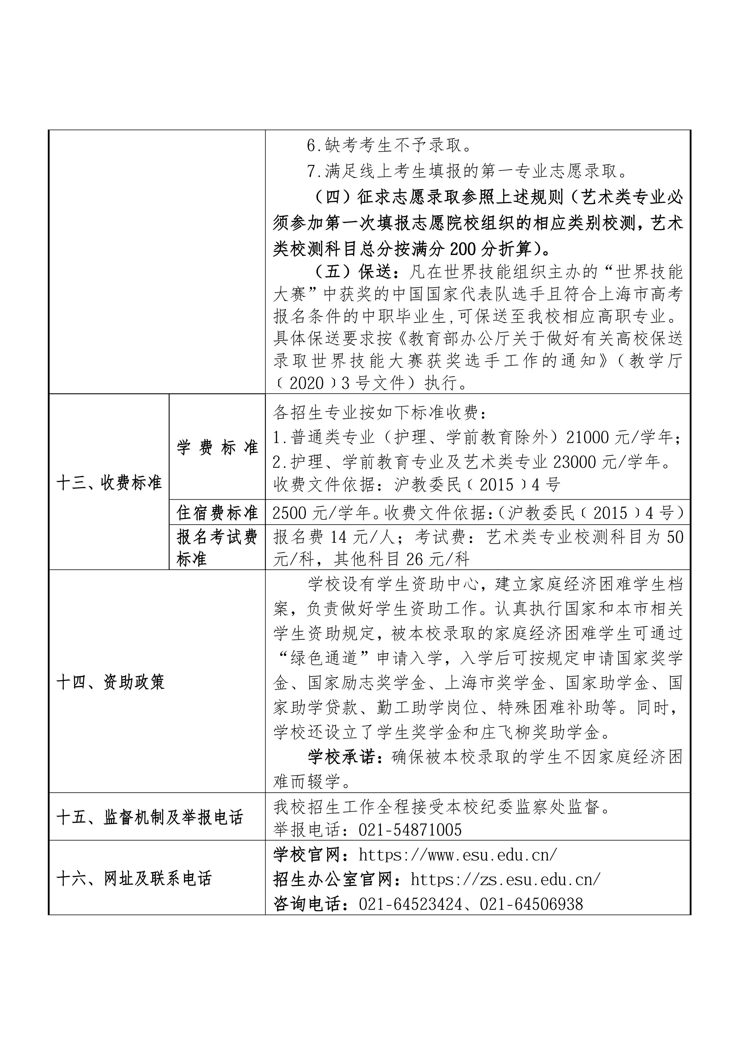
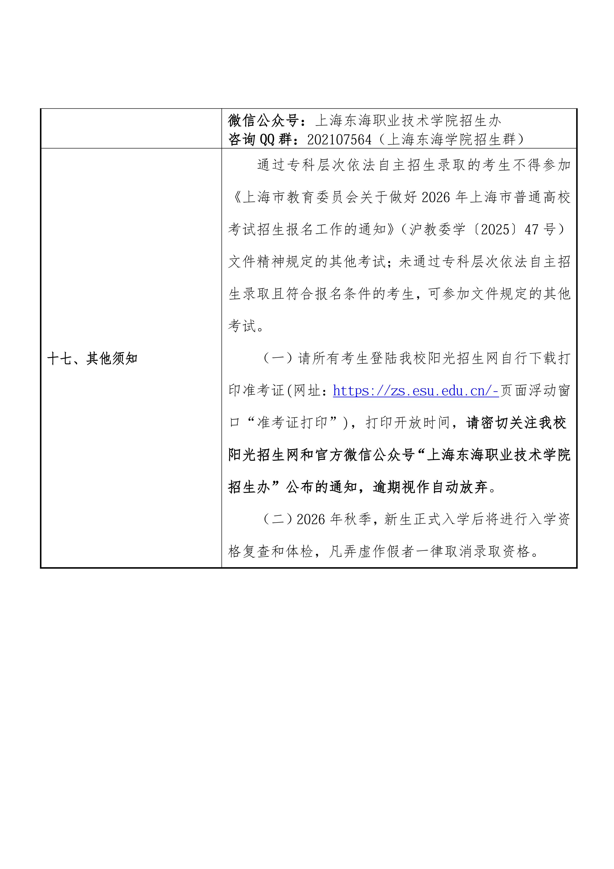
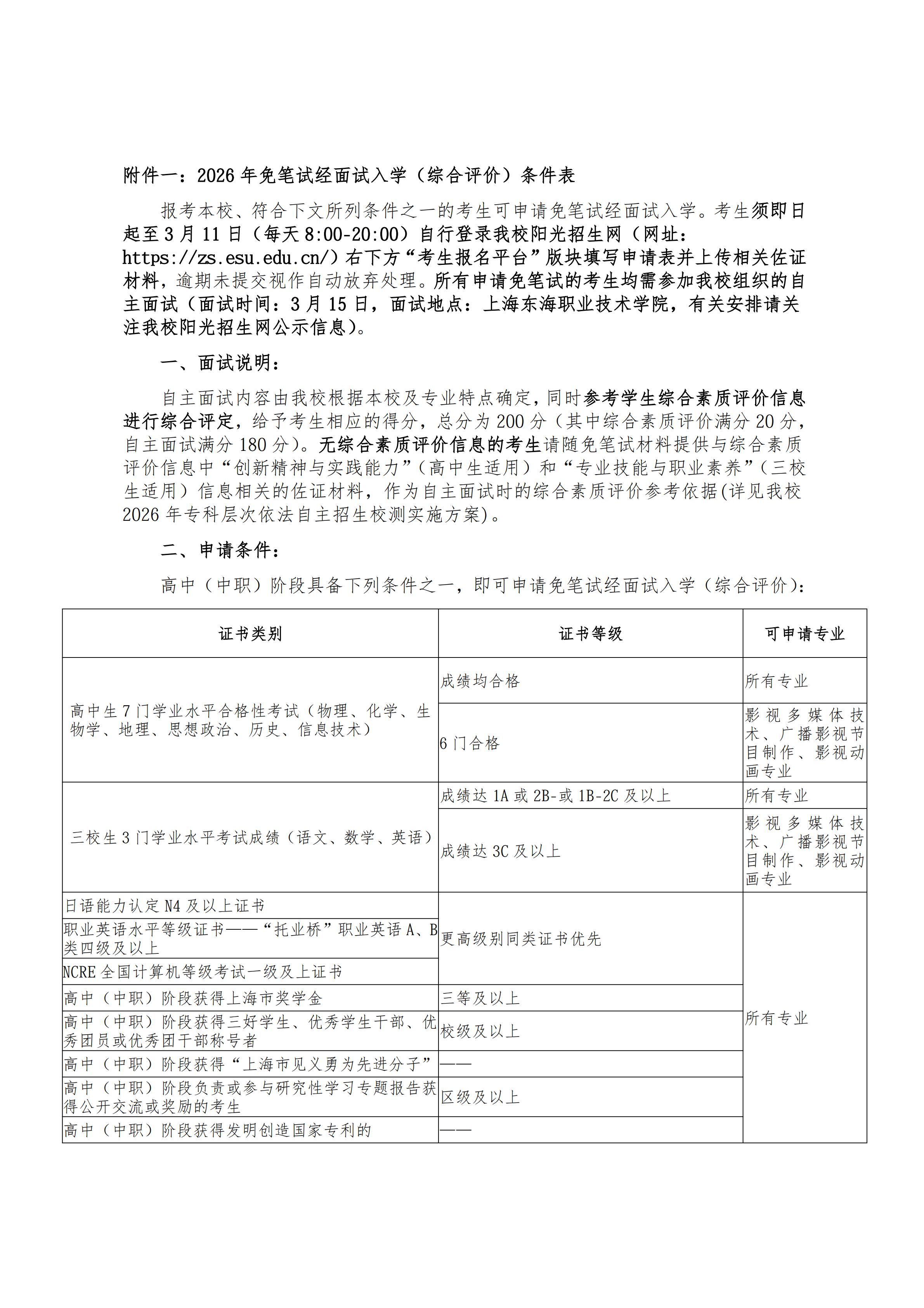
上海东海职业技术学院2026年专科层次依法自主招生章程
2026-03-09 14:21:41文/李铭











-
2025上海东海职业技术学院河北各专业录取分数线及位次 含专项计划、中外合作办学、特殊招生 2025年上海东海职业技术学院在河北的录取分数线因专业不同而有较大差异。录取最低分216分和最高分390分之间,位次跨度...
2026-03-08 -
2025年上海东海职业技术学院在湖南录取位次及分数线 含历年位次分数线和招生计划 上海东海职业技术学院2025年在湖南的录取位次因科目组合、录取批次和招生类型不同而有明显差异,其中招生类型为专科批历史类...
2026-03-06 -
2025上海东海职业技术学院上海各专业招生计划 含中外合作办学、特殊招生、专项计划和公费师范生 上海东海职业技术学院2025年在上海总招生计划约10808人,招生计划涵盖了综合类、物理类、历史类以及国家专项计划、中外...
2026-03-02 -
2025年上海东海职业技术学院在浙江录取位次及分数线 含历年位次分数线和招生计划 上海东海职业技术学院2025年在浙江的录取位次因科目组合、录取批次和招生类型不同而有明显差异,其中招生类型为普通类一段综...
2026-02-27 -
2025上海东海职业技术学院江苏各专业招生计划 含中外合作办学、特殊招生、专项计划和公费师范生 上海东海职业技术学院2025年在江苏总招生计划约32人,招生计划涵盖了综合类、物理类、历史类以及国家专项计划、中外合作办...
2026-02-27 -
2025上海东海职业技术学院在贵州各专业录取分数线是多少 含招生方向和位次 根据蝶变志愿提供的数据蝶变志愿小编这里出上海东海职业技术学院分数线,2025年上海东海职业技术学院在贵州的录取分数线因考...
2026-02-26 -
上海东海职业技术学院2027年在安徽高考专业选科要求 必选科目有哪些 2027年上海东海职业技术学院在安徽的高考选科要求,可参考的信息是安徽教育招生考试院已公布了适用于2027年及以后高考的...
2026-02-24 -
2025上海东海职业技术学院在广西招生计划及学费 含公费师范生、专项计划和特殊招生 上海东海职业技术学院2025年在广西的招生计划主要包括招生专业、招生人数等信息。其中各专业总招生人数约为6人,学费绝大多...
2026-02-20
点击查看 蝶变志愿更多内容





