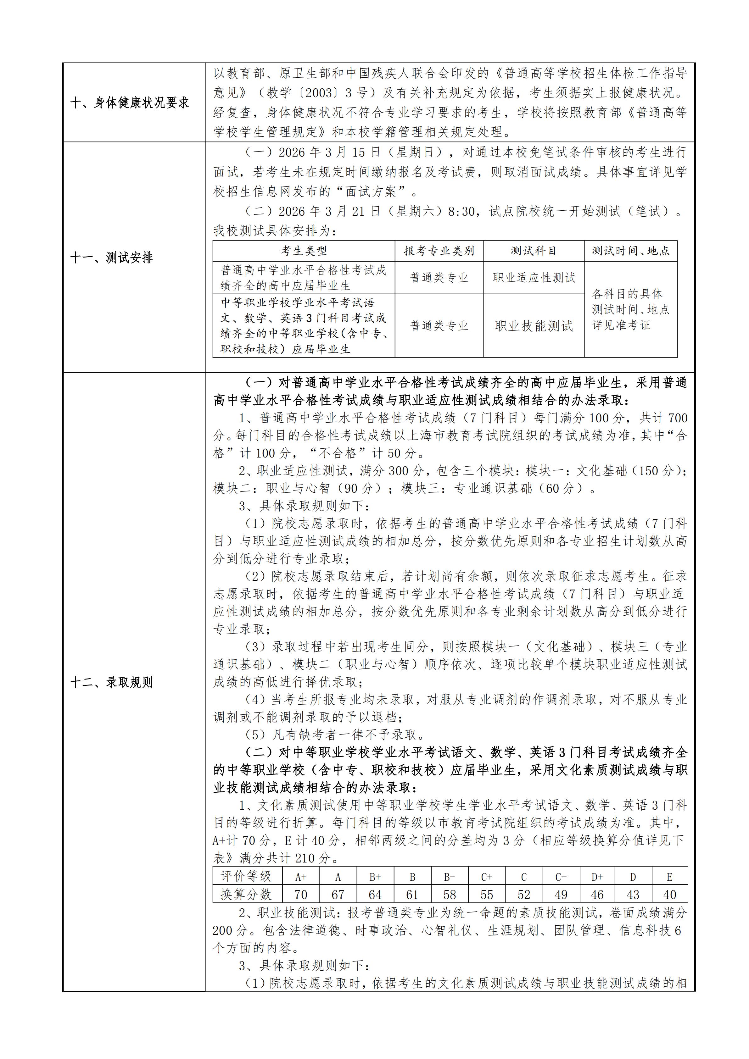
上海南湖职业技术学院2026年专科层次依法自主招生章程
2026-03-09 16:06:46文/李铭



-
2025上海南湖职业技术学院山东各专业录取分数线及位次 含专项计划、中外合作办学、特殊招生 2025年上海南湖职业技术学院在山东的录取分数线因专业不同而有较大差异。录取最低分425分和最高分459分之间,位次跨度...
2026-03-08 -
2026上海南湖职业技术学院学费一年多少钱和缴纳时间与方式 各专业收费标准为7500元 上海南湖职业技术学院作为一所享有盛誉的高等院校,吸引了众多学子的关注。对于先要报考上海南湖职业技术学院的2026年高考生...
2026-03-05 -
2025上海南湖职业技术学院福建各专业招生计划 含中外合作办学、特殊招生、专项计划和公费师范生 上海南湖职业技术学院2025年在福建总招生计划约36人,招生计划涵盖了综合类、物理类、历史类以及国家专项计划、中外合作办...
2026-03-01 -
2025上海南湖职业技术学院上海各专业招生计划 含中外合作办学、特殊招生、专项计划和公费师范生 上海南湖职业技术学院2025年在上海总招生计划约930人,招生计划涵盖了综合类、物理类、历史类以及国家专项计划、中外合作...
2026-02-28 -
2025上海南湖职业技术学院在山东各专业录取分数线是多少 含招生方向和位次 根据蝶变志愿提供的数据蝶变志愿小编这里出上海南湖职业技术学院分数线,2025年上海南湖职业技术学院在山东的录取分数线因考...
2026-02-27 -
上海南湖职业技术学院2027年在山东高考专业选科要求 必选科目有哪些 2027年上海南湖职业技术学院在山东的高考选科要求,可参考的信息是山东教育招生考试院已公布了适用于2027年及以后高考的...
2026-02-22 -
2025上海南湖职业技术学院山东各专业招生计划 含中外合作办学、特殊招生、专项计划和公费师范生 上海南湖职业技术学院2025年在山东总招生计划约492人,招生计划涵盖了综合类、物理类、历史类以及国家专项计划、中外合作...
2026-02-13 -
上海南湖职业技术学院2027年在河南高考专业选科要求 必选科目有哪些 2027年上海南湖职业技术学院在河南的高考选科要求,可参考的信息是河南教育招生考试院已公布了适用于2027年及以后高考的...
2026-01-12
点击查看 蝶变志愿更多内容






