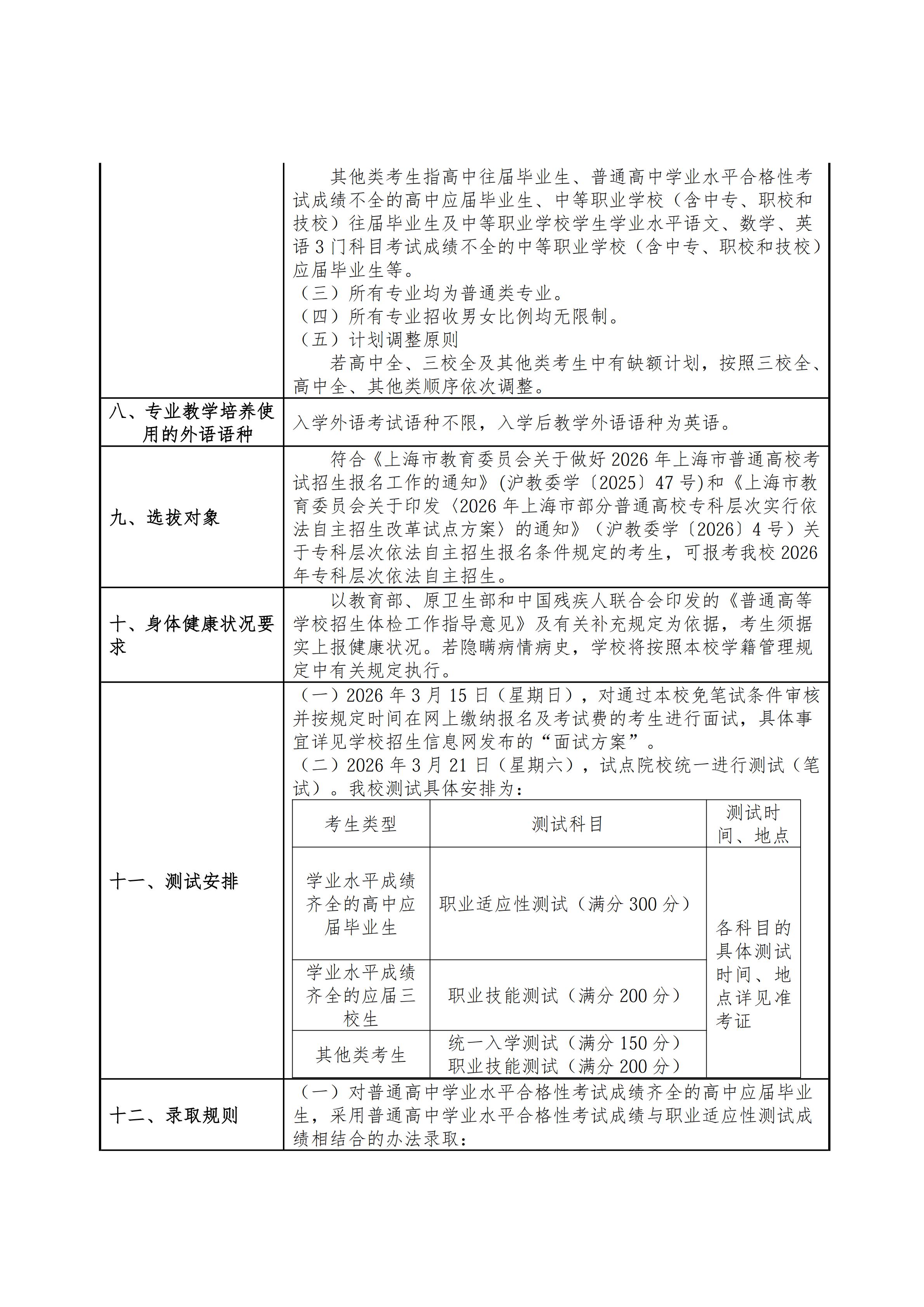
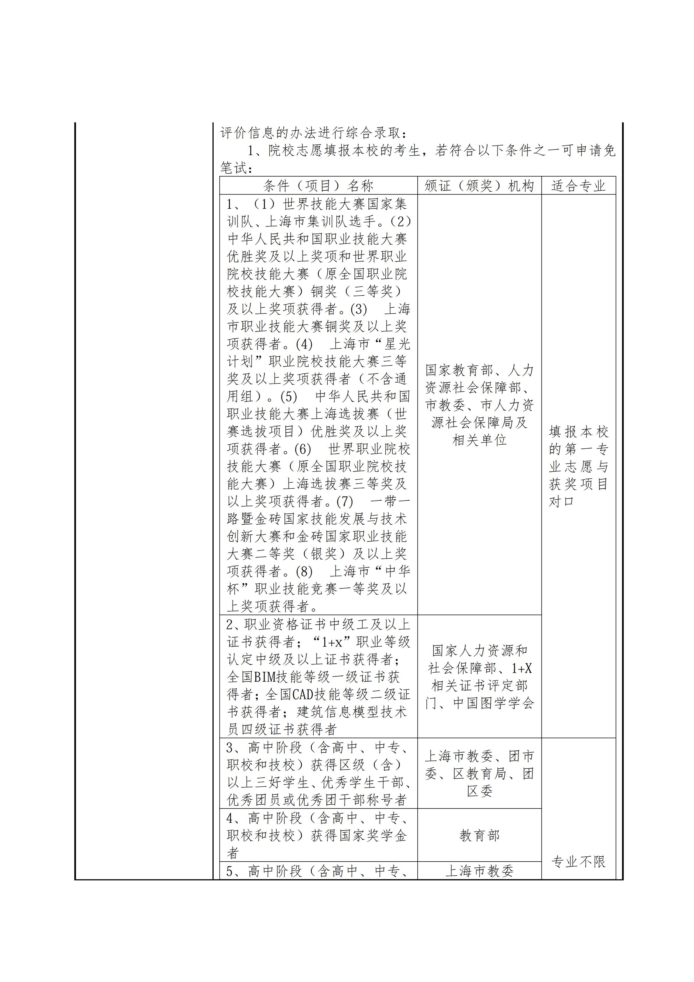
上海科创职业技术学院2026年专科层次依法自主招生章程
2026-03-09 16:13:31文/李铭






-
2025上海科创职业技术学院河北各专业招生计划 含中外合作办学、特殊招生、专项计划和公费师范生 上海科创职业技术学院2025年在河北总招生计划约136人,招生计划涵盖了综合类、物理类、历史类以及国家专项计划、中外合作...
2026-03-06 -
上海科创职业技术学院2027年在甘肃高考专业选科要求 必选科目有哪些 2027年上海科创职业技术学院在甘肃的高考选科要求,可参考的信息是甘肃教育招生考试院已公布了适用于2027年及以后高考的...
2026-03-02 -
上海科创职业技术学院2027年在重庆高考专业选科要求 必选科目有哪些 2027年上海科创职业技术学院在重庆的高考选科要求,可参考的信息是重庆教育招生考试院已公布了适用于2027年及以后高考的...
2026-03-02 -
2025上海科创职业技术学院在上海招生计划及学费 含公费师范生、专项计划和特殊招生 上海科创职业技术学院2025年在上海的招生计划主要包括招生专业、招生人数等信息。其中各专业总招生人数约为88人,学费绝大...
2026-02-23 -
2025年上海科创职业技术学院在河北录取位次及分数线 含历年位次分数线和招生计划 上海科创职业技术学院2025年在河北的录取位次因科目组合、录取批次和招生类型不同而有明显差异,其中招生类型为专科批历史类...
2026-02-22 -
上海科创职业技术学院2027年在陕西高考专业选科要求 必选科目有哪些 2027年上海科创职业技术学院在陕西的高考选科要求,可参考的信息是陕西教育招生考试院已公布了适用于2027年及以后高考的...
2026-02-22 -
上海科创职业技术学院2027年在天津高考专业选科要求 必选科目有哪些 2027年上海科创职业技术学院在天津的高考选科要求,可参考的信息是天津教育招生考试院已公布了适用于2027年及以后高考的...
2026-02-20 -
上海科创职业技术学院2027年在福建高考专业选科要求 必选科目有哪些 2027年上海科创职业技术学院在福建的高考选科要求,可参考的信息是福建教育招生考试院已公布了适用于2027年及以后高考的...
2026-02-13
点击查看 蝶变志愿更多内容






