速看!唐山高三一模详细拆解!唐山市2026年普通高等学校招生统一考试第一次模拟演练!试题自做答案详细!含试卷
2026-03-11 04:11:21文/李铭


-
【卷+答】新疆自治区二模不会做?速看这份新疆2026年普通高考三月适应性检测试前自做答案分析!帮助备考 【卷+答】新疆自治区二模不会做?速看这份新疆2026年普通高考三月适应性检测试前自做答案分析!帮助备考
2026-03-11 -
【全科】2026届浙江省名校协作体G12联盟高三下学期二模 【全科】2026届浙江省名校协作体G12联盟高三下学期二模
2026-03-11 -
【全科】山东省东营市2026届高三年级第一次诊断性测试(东营一模) 【全科】山东省东营市2026届高三年级第一次诊断性测试(东营一模)
2026-03-11 -
【全科】临沂市2026年3月高三模拟考试(临沂一模) 【全科】临沂市2026年3月高三模拟考试(临沂一模)
2026-03-11 -
【全科】福建省莆田市2026届高中毕业班第二次质量调研测试试卷(莆田二检) 【全科】福建省莆田市2026届高中毕业班第二次质量调研测试试卷(莆田二检)
2026-03-11 -
【全科】金太阳·河南省2026届高三下学期3月开学联考 【全科】金太阳·河南省2026届高三下学期3月开学联考
2026-03-11 -
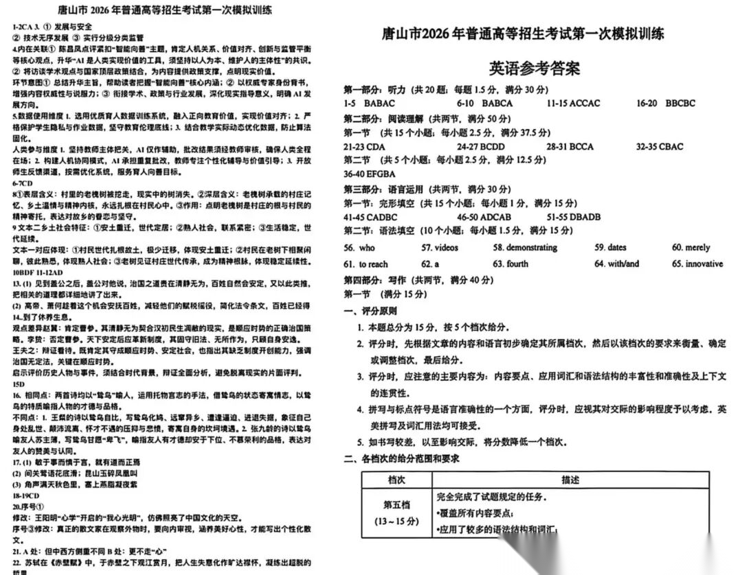
2026届河北唐山市高三下学期第一次模拟演练 2026届河北唐山市高三下学期第一次模拟演练
2026-03-11 -
【全科】广东省汕头市2026年普通高考第一次模拟考试 【全科】广东省汕头市2026年普通高考第一次模拟考试
2026-03-11
点击查看 蝶变志愿更多内容

