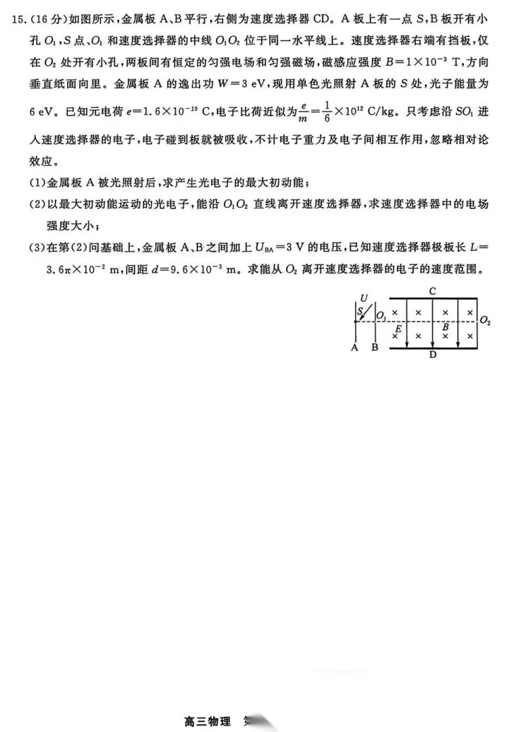
【补齐重发】 江苏省南师附中、苏州、天一、扬州、南通、如皋、启东、常州、盐城中学九校2026届高三三月联考(3.9-3.10)全科试卷+答案
2026-03-12 04:47:26文/李铭
























-
【旧(老)高考卷】新疆维吾尔族自治区2026年普通高考三月适应性检测(3.9-3.10) 全科试题卷+答案 【旧(老)高考卷】新疆维吾尔族自治区2026年普通高考三月适应性检测(3.9-3.10) ...
2026-03-12 -
【西北卷】【山西卷】山西省晋中市2026年3月高三年级调研测试(晋中二模)(3.10-3.11) 全科试题卷 +答案 【西北卷】【山西卷】山西省晋中市2026年3月高三年级调研测试(晋中二模)(3.10-3.11) 全...
2026-03-12 -
【山东卷】山东省淄博市2025-2026学年度高三年级3月模拟考试(淄博一模)(3.10-3.13) 数学语文试题卷+答案 【山东卷】山东省淄博市2025-2026学年度高三年级3月模拟考试(淄博一模)(3.10-3.13) ...
2026-03-12 -
【山东卷】山东省滨州市2026届高三年级3月第一次模拟考试(滨州一模)(3.9-3.11) 全科试题卷+答案 【山东卷】山东省滨州市2026届高三年级3月第一次模拟考试(滨州一模)(3.9-3.11) 全科...
2026-03-12 -
【山东卷】山东省济宁市2026年3月高考模拟考试(济宁一模)(3.9-3.11) 全科试题卷+答案 【山东卷】山东省济宁市2026年3月高考模拟考试(济宁一模)(3.9-3.11) 全科试题卷+答案
2026-03-12 -
【湖北卷】湖北省武汉市2026届高中毕业生高三年级下学期三月调研考试(武汉三调)(3.11-3.13) 数学语文试题卷+答案 【湖北卷】湖北省武汉市2026届高中毕业生高三年级下学期三月调研考试(武汉三调)(3.11-3.13) ...
2026-03-12 -
【Top25强校】【山东卷】山东省山东实验中学2026届高三3月第四次诊断性考试(省实验四诊)(3.11-3.12) 数学化学语文试题卷 【Top25强校】【山东卷】山东省山东实验中学2026届高三3月第四次诊断性考试(省实验四诊)(3.11-3.12) ...
2026-03-12 -
【甘肃卷】甘肃省兰州市2026年兰州市高三3月模拟考试(兰州一诊)(3.11-3.13) 数学语文试题卷+答案 【甘肃卷】甘肃省兰州市2026年兰州市高三3月模拟考试(兰州一诊)(3.11-3.13) 数学语文试题卷+答...
2026-03-12
点击查看 蝶变志愿更多内容

