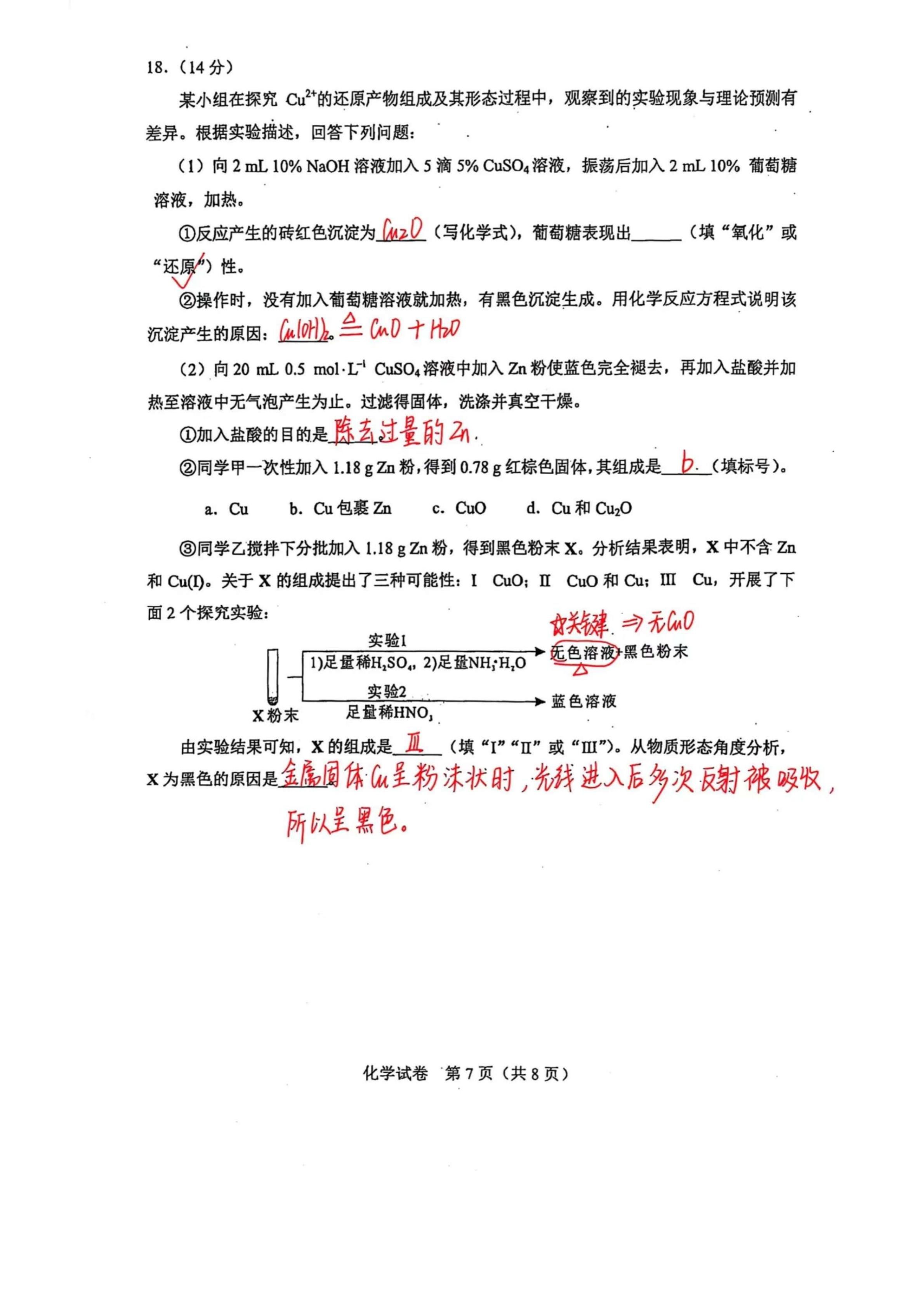
2025年湖北中考化学真题试卷及答案解析
2026-03-15 10:47:50文/李铭













-
2026安徽444分左右可以上什么大学及位次 冲稳保院校名单推荐 2026年安徽444分的分数,结合2025年安徽高考录取数据进行参考,444分这一分数段在历史类和物理类考生中,均有较多...
2026-03-15 -
重庆电讯职业学院2027年在河北高考专业选科要求 必选科目有哪些 2027年重庆电讯职业学院在河北的高考选科要求,可参考的信息是河北教育招生考试院已公布了适用于2027年及以后高考的《2...
2026-03-15 -
2025湖北工程学院新技术学院江西各专业招生计划 含中外合作办学、特殊招生、专项计划和公费师范生 湖北工程学院新技术学院2025年在江西总招生计划约91人,招生计划涵盖了综合类、物理类、历史类以及国家专项计划、中外合作...
2026-03-15 -
东北大学专业排名评估及热门专业有哪些 什么专业毕业好找工作(2026参考) 东北大学有众多实力强劲的专业,无论是官方学科评估还是在校生反馈,都显示其在多个领域具有优势,毕业生就业前景也普遍看好。下...
2026-03-15 -
保山学院新闻学专业怎么样值得读吗?就业前景怎么样?含历年分数线(2026参考) 保山学院新闻学专业是一个特色鲜明、实力强劲的专业,是否“值得读”需要结合考生自身的职业规划和学习兴趣来判断。下面蝶变志愿...
2026-03-15 -
2026河南461分左右可以上什么大学及位次 冲稳保院校名单推荐 2026年河南461分的分数,结合2025年河南高考录取数据进行参考,461分这一分数段在历史类和物理类考生中,均有较多...
2026-03-15 -
2025年湖北中考历史真题试卷及答案解析 2026-03-15 -
2026历生政308分青海学什么专业就业前景好 308分能报热门专业及冲稳保院校推荐 2026年青海历生政高考308分能报考的专业有很多本科及专科专业可选,主要集中在本科、独立学院、高职高专等层次。其中冲的...
2026-03-15
点击查看 蝶变志愿更多内容

