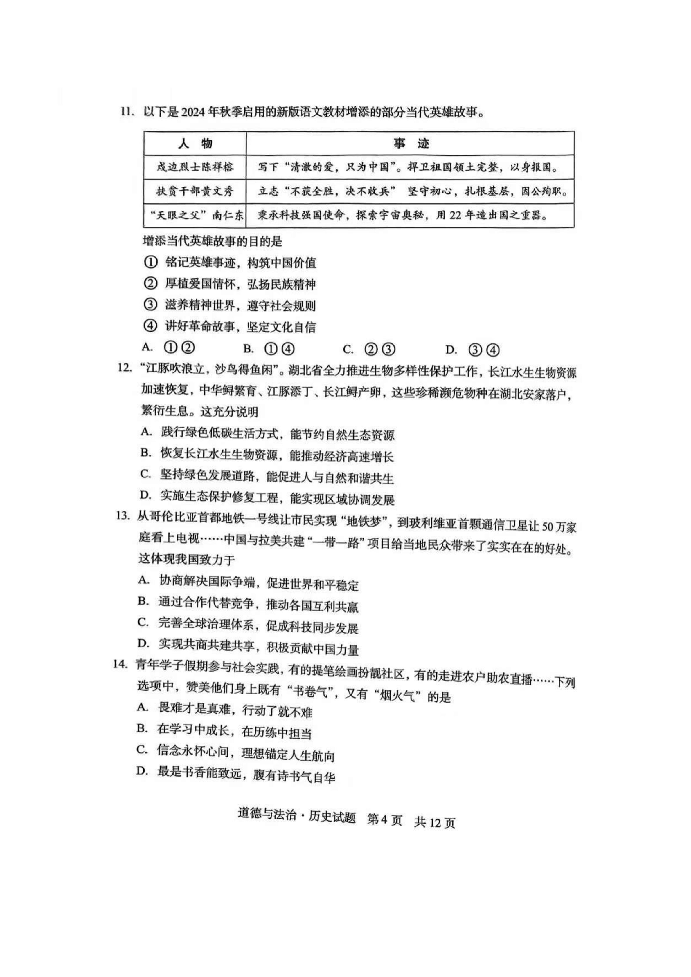
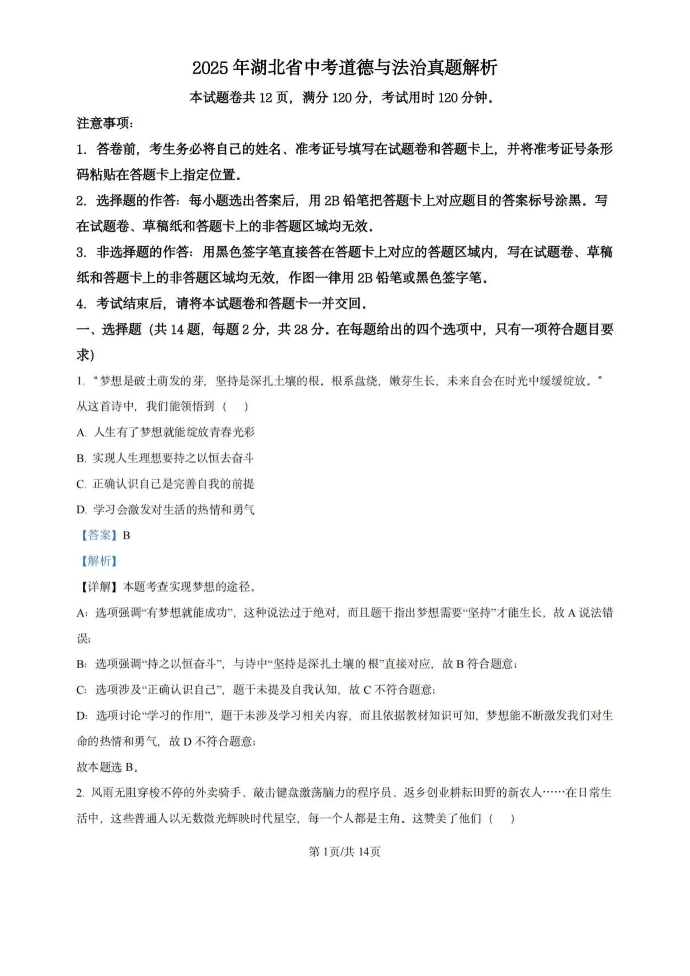
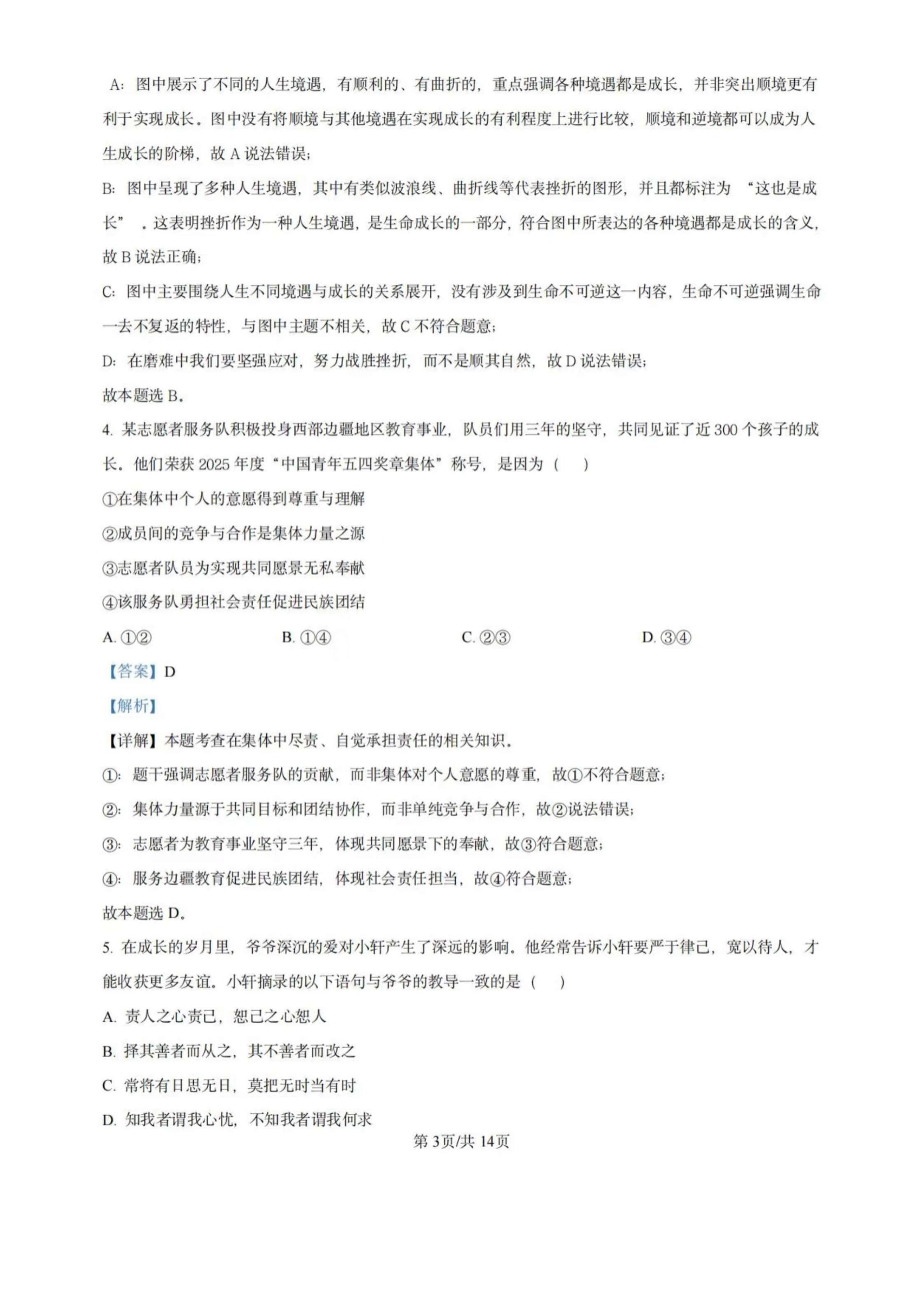
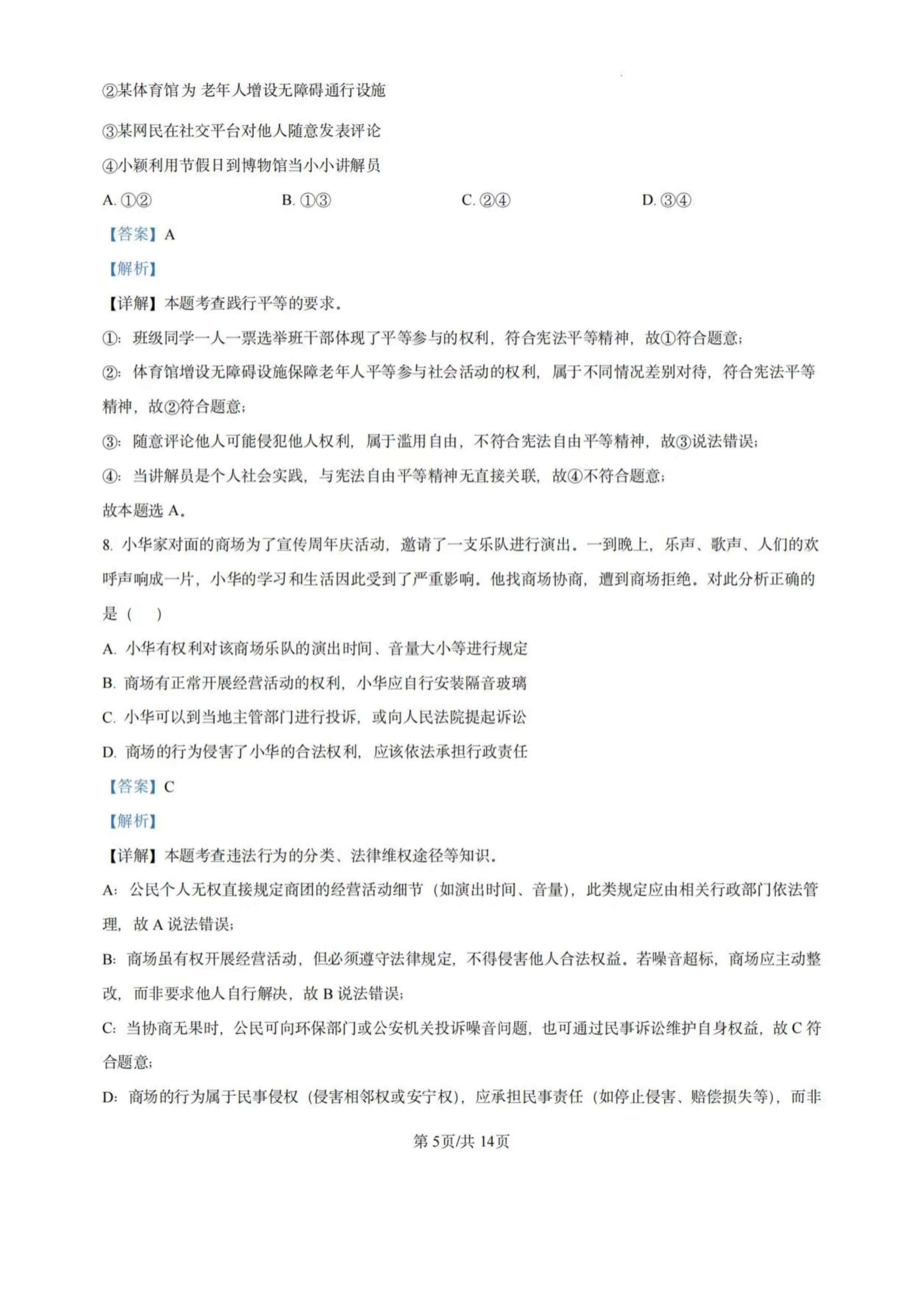
2025年湖北中考道法真题试卷及答案解析
2026-03-15 11:06:41文/李铭



















-
2025年天津中考道法真题试卷及答案解析 2026-03-15 -
2026贵州427分左右可以上什么大学及位次 冲稳保院校名单推荐 2026年贵州427分的分数,结合2025年贵州高考录取数据进行参考,427分这一分数段在历史类和物理类考生中,均有较多...
2026-03-15 -
2026历化地247分宁夏学什么专业就业前景好 247分能报热门专业及冲稳保院校推荐 2026年宁夏历化地高考247分能报考的专业有很多本科及专科专业可选,主要集中在本科、独立学院、高职高专等层次。其中冲的...
2026-03-15 -
重庆工程学院专业排名评估及热门专业有哪些 什么专业毕业好找工作(2026参考) 重庆工程学院有众多实力强劲的专业,无论是官方学科评估还是在校生反馈,都显示其在多个领域具有优势,毕业生就业前景也普遍看好...
2026-03-15 -
珠海市理工职业技术学校开设有哪些专业及读什么好找工作 2026年推荐 珠海市理工职业技术学校2026年共开设44个专业。珠海市理工职业技术学校设有:市场营销、新能源装备运行与维护、旅游服务与...
2026-03-15 -
2025香港珠海学院河北各专业招生计划 含中外合作办学、特殊招生、专项计划和公费师范生 香港珠海学院2025年在河北总招生计划约20人,招生计划涵盖了综合类、物理类、历史类以及国家专项计划、中外合作办学、特殊...
2026-03-15 -
2025宁夏理工学院辽宁各专业录取分数线及位次 含专项计划、中外合作办学、特殊招生 2025年宁夏理工学院在辽宁的录取分数线因专业不同而有较大差异。录取最低分405分和最高分463分之间,位次跨度也很大。...
2026-03-15 -
唐山职业技术学院2027年在甘肃高考专业选科要求 必选科目有哪些 2027年唐山职业技术学院在甘肃的高考选科要求,可参考的信息是甘肃教育招生考试院已公布了适用于2027年及以后高考的《2...
2026-03-15
点击查看 蝶变志愿更多内容

