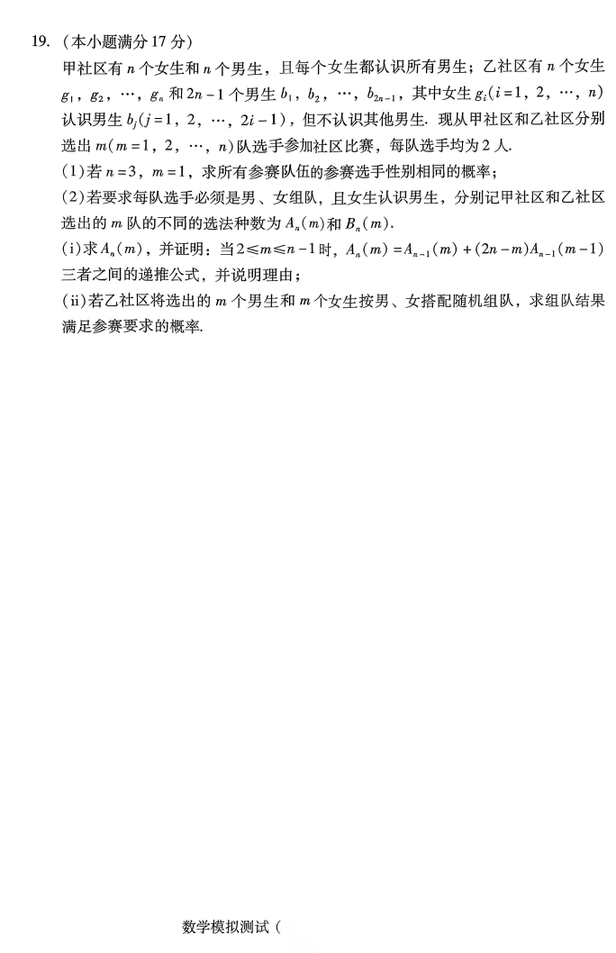
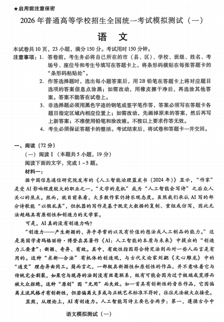
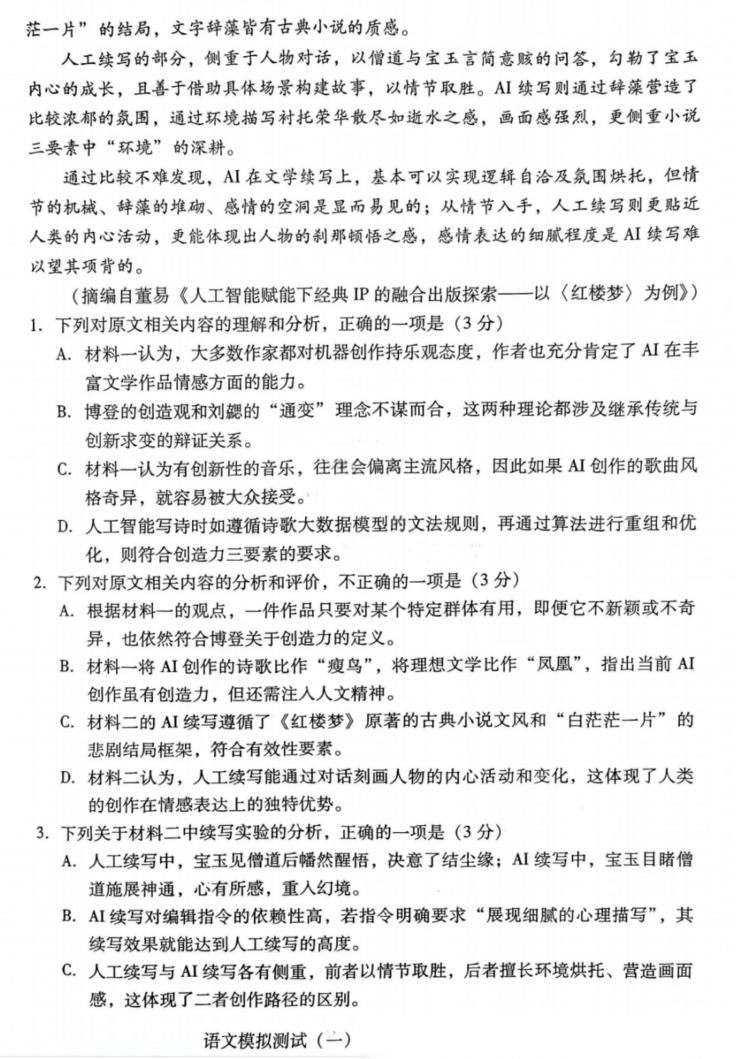
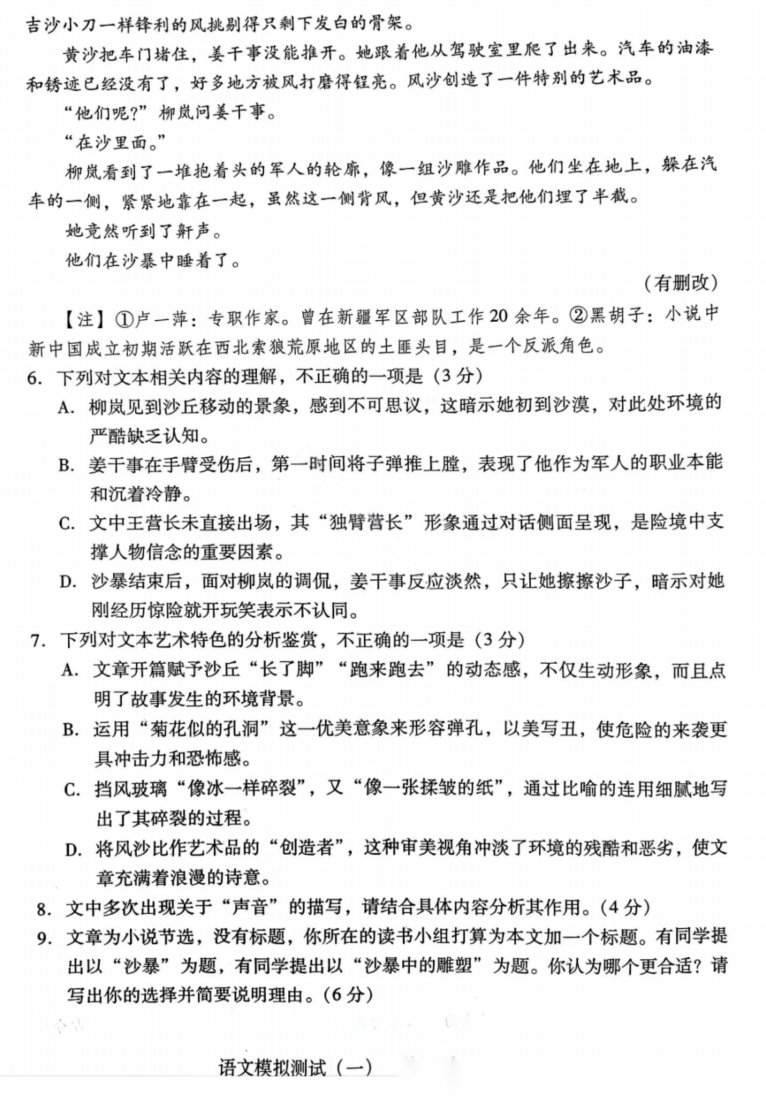
【广东卷】广东省2026年普通高等学校招生全国统一考试模拟测试(一)(广东一模)(3.17-3.19) 数学语文试题卷+答案
2026-03-18 09:15:14文/李影













-
【广东卷】广东省广州市2026年广州市普通高中毕业班综合测试(一)(广州一模)(3.17-3.19) 数学语文试题卷+答案 【广东卷】广东省广州市2026年广州市普通高中毕业班综合测试(一)(广州一模)(3.17-3.19) 数学语文试...
2026-03-18 -
山东省淄博市2026届高三下学期3月一模考试(淄博一模) 山东省淄博市2026届高三下学期3月一模考试(淄博一模)
2026-03-18 -
2026安徽高三3月联考答案 2026安徽高三3月联考答案
2026-03-18 -
【内江二模】+德阳二诊 【内江二模】+德阳二诊
2026-03-18 -
【黄冈二模】2026年3月高三年级模拟考试答案 【黄冈二模】2026年3月高三年级模拟考试答案
2026-03-18 -
辽宁省名校联盟2026年高考模拟卷(调研卷)二答案 辽宁省名校联盟2026年高考模拟卷(调研卷)二答案
2026-03-18 -
2026年普通高等学校招生全国统一考试模拟信息卷五 2026年普通高等学校招生全国统一考试模拟信息卷五
2026-03-18 -
【青岛一模】2026年高三年级第一次适应性检测答案 【青岛一模】2026年高三年级第一次适应性检测答案
2026-03-18
点击查看 蝶变志愿更多内容





