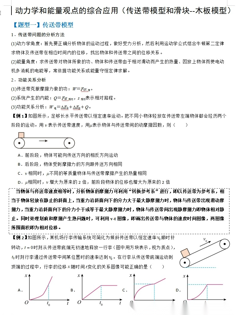
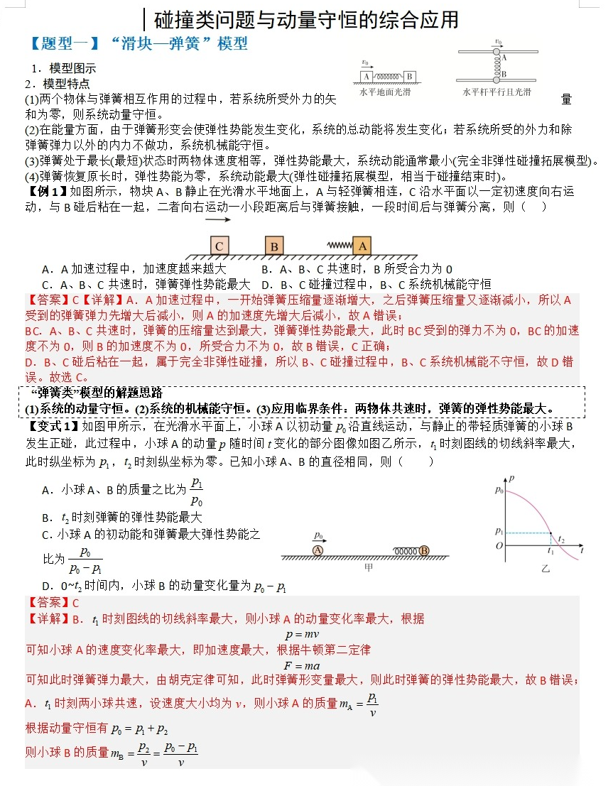
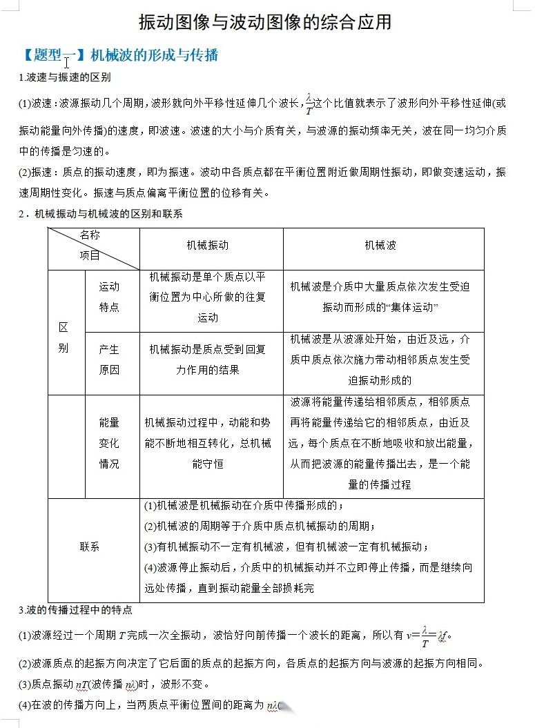
【独家】【高考物理】【三轮冲刺】【考前突击】2026高考物理三轮冲刺-考前突击十六大专题过关-56大题型讲义原卷版+解析版(纯净word版)
2026-03-18 09:30:10文/刘云超






































-
【四川卷】四川省内江市2026届高三年级第二次模拟考试试题(内江二诊)(3.16-3.18) 全科试题卷+答案 【四川卷】四川省内江市2026届高三年级第二次模拟考试试题(内江二诊)(3.16-3.18) 全科试题卷+答案
2026-03-18 -
【四川卷】四川省德阳市2023级(2026届)高三年级第二次诊断考试(德阳二诊)(3.16-3.18) 全科试题卷+答案 【四川卷】四川省德阳市2023级(2026届)高三年级第二次诊断考试(德阳二诊)(3.16-3.18) 全科试题卷+...
2026-03-18 -
【湖北卷】湖北省黄冈市2026年3月高三年级模拟考试(黄冈二模)(3.16-3.18) 数学语文试题卷+答案 【湖北卷】湖北省黄冈市2026年3月高三年级模拟考试(黄冈二模)(3.16-3.18) 数学语文试题卷+答案
2026-03-18 -
【山东卷】山东省青岛市2026年高三年级第一次适应性检测(青岛一模)(3.16-3.18) 数学语文试题卷+答案 【山东卷】山东省青岛市2026年高三年级第一次适应性检测(青岛一模)(3.16-3.18) 数学语文试题卷+答案
2026-03-18 -
【高考数学】高中数学速战解题策略.王思俭.江苏凤凰科学技术出版社,2021(217页完整版)(纯净word版+分章节docx+原版扫描版) 【高考数学】高中数学速战解题策略.王思俭.江苏凤凰科学技术出版社,2021(217页完整版)(纯净word版+分章节do...
2026-03-18 -
【三发】【高考数学】【数学热点题型】教书匠老樊钜献-高考数学---引爆热点题---14讲(试题版+解析版)(完整版) 【三发】【高考数学】【数学热点题型】教书匠老樊钜献-高考数学---引爆热点题---14讲(试题版+解析版)(完整版)
2026-03-18 -
【高考物理】【考前经典】高考物理考前经典300题(自作)(含答案)(66页完整版) 【高考物理】【考前经典】高考物理考前经典300题(自作)(含答案)(66页完整版)
2026-03-18 -
【高考化学】【化学实验】【实验精做】2026年高考化学大题精做---实验题(精选20题) 学生版+教师版(完整版) 【高考化学】【化学实验】【实验精做】2026年高考化学大题精做---实验题(精选20题) 学生版+教师版(完整版)
2026-03-18
点击查看 蝶变志愿更多内容




