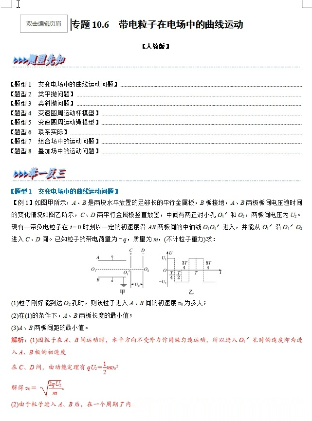
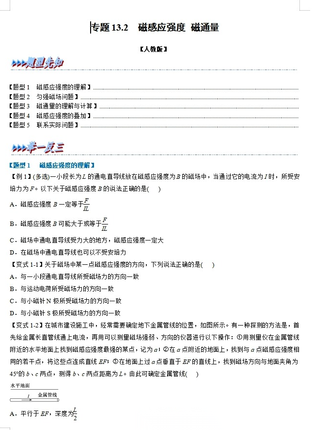
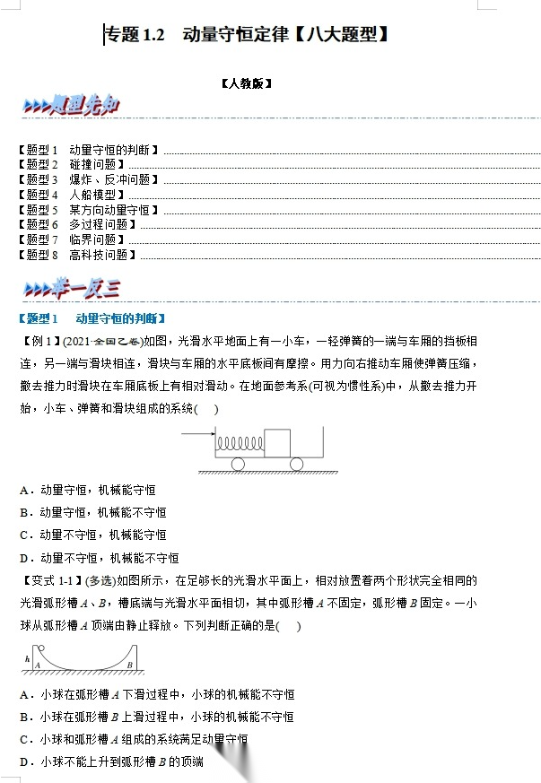
【独家】【高中物理同步】【题型训练】2025-2026学年度高中物理分题型训练-必修(一二三)+选修(一二三)全六册 学生版+解析版(纯净word版)
2026-03-19 10:27:53文/李影













































-
【高考物理】【思维方法与物理模型】2026年高考物理科学思维方法指导&重要物理模型突破---十六章节(纯净word版+pdf版)(完整版) 【高考物理】【思维方法与物理模型】2026年高考物理科学思维方法指导&重要物理模型突破---十六章节(纯净word版+p...
2026-03-19 -
【考前最后一发】【高考数学】【圆锥曲线满分突破】考前最后一发大专题满分突破---高考数学圆锥曲线考前40大专题专训专练册+答案解析册 【考前最后一发】【高考数学】【圆锥曲线满分突破】考前最后一发大专题满分突破---高考数学圆锥曲线考前40大专题专训专练册...
2026-03-19 -
【江苏卷】江苏省南通市通州区2026届高三下学期模拟预测(南通1.5模)(3.11-3.12) 理科全科试题卷+答案 【江苏卷】江苏省南通市通州区2026届高三下学期模拟预测(南通1.5模)(3.11-3.12) ...
2026-03-19 -
【四川卷】四川省金太阳2026届高三年级3月全国百万联考(26-313C)(3.13-3.14) 全科试题卷+答案 【四川卷】四川省金太阳2026届高三年级3月全国百万联考(26-313C)(3.13-3.14) ...
2026-03-19 -
【四川卷】四川省内江市2026届高三年级第二次模拟考试试题(内江二诊)(3.16-3.18) 数学物理语文英语历史试题卷+答案 【四川卷】四川省内江市2026届高三年级第二次模拟考试试题(内江二诊)(3.16-3.18) 数学物理...
2026-03-19 -
【湖北卷】湖北省八市州(黄石市等)2026年全市高三年级3月模拟考试(黄石一模)(3.17-3.19) 数学语文试题卷+答案 【湖北卷】湖北省八市州(黄石市等)2026年全市高三年级3月模拟考试(黄石一模)(3.17-3.19) ...
2026-03-19 -
【广东卷】广东省2026年普通高等学校招生全国统一考试模拟测试(一)(广东一模)(3.17-3.19) 数学物理英语语文历史试题卷+答案 【广东卷】广东省2026年普通高等学校招生全国统一考试模拟测试(一)(广东一模)(3.17-3.19) 数学物理英语语...
2026-03-19 -
【江苏卷】江苏省2025-2026学年度苏锡常镇高三年级教学情况调研(一)(苏锡常镇一模)(3.17-3.19)数学物理英语语文历史试题卷+答案 【江苏卷】江苏省2025-2026学年度苏锡常镇高三年级教学情况调研(一)(苏锡常镇一模)(3.17-3.19)数学物理...
2026-03-19
点击查看 蝶变志愿更多内容




