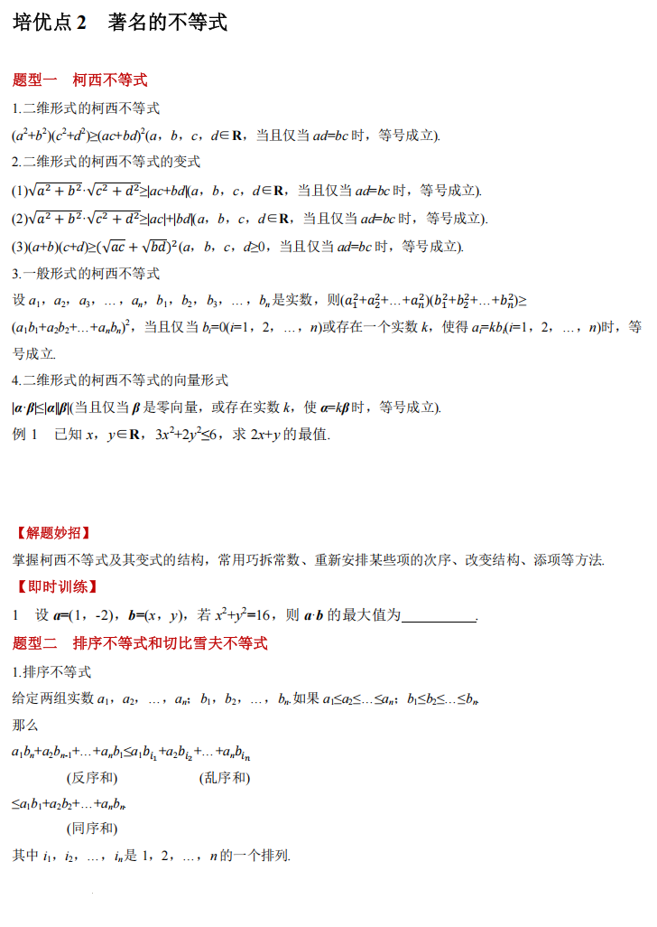
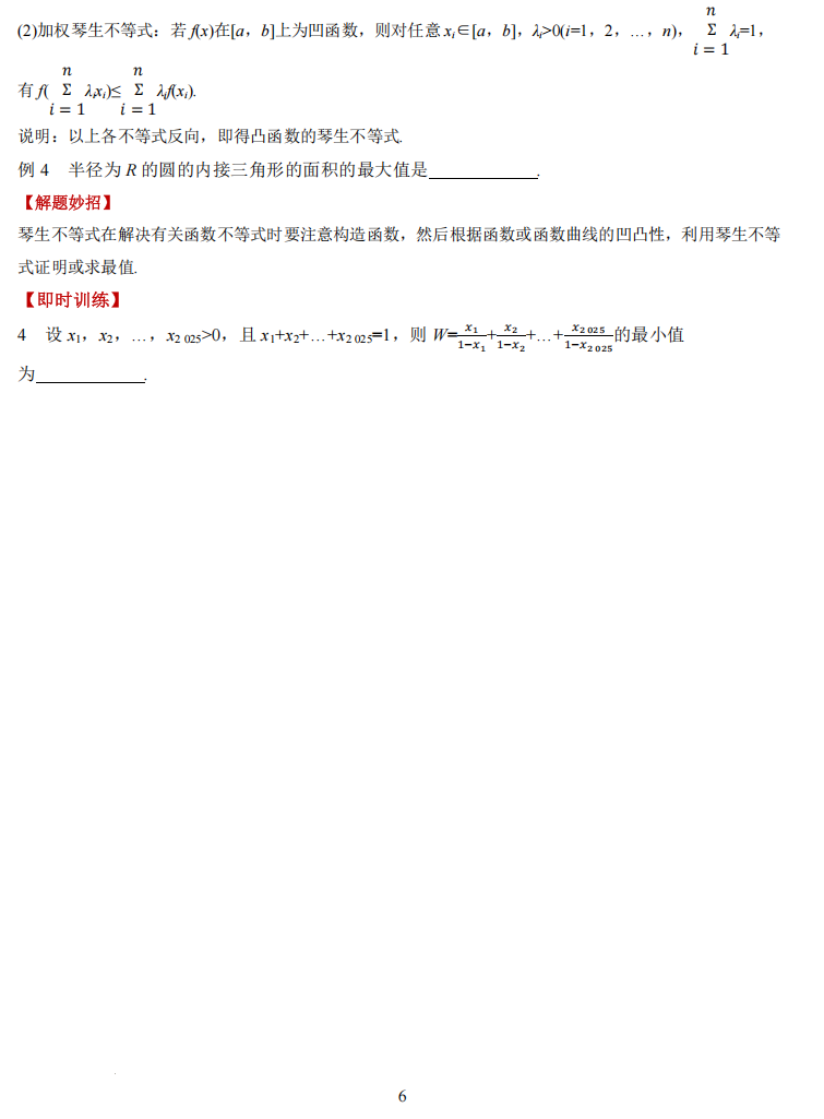
【独家钜献】【考前突击培优】【高考数学】2026年高考数学临考考前突击---11大微专题培优讲义(78页完整版)
2026-03-21 11:40:24文/张亚红




























-
【独家发布】【高考数学】【模考难题合集】2026年2月以后至今近期概率较难大题(66道大题)合集(含解析答案)(88页完整版) 【独家发布】【高考数学】【模考难题合集】2026年2月以后至今近期概率较难大题(66道大题)合集(含解析答案)(88页完...
2026-03-21 -
【补齐重发】【黑吉辽蒙卷】辽宁省辽阳市2026年普通高中高三年级第一次模拟考试(辽阳一模)(3.17-3.18) 全科试题卷(无史地)+答案 【补齐重发】【黑吉辽蒙卷】辽宁省辽阳市2026年普通高中高三年级第一次模拟考试(辽阳一模)(3.17-3.18) ...
2026-03-21 -
【百强校】【四川卷】四川省成都石室中学2025-2026学年度下学期高2026届二诊模拟考试(石室二诊)(3.18-3.19 ) 全科试题卷+答案 【百强校】【四川卷】四川省成都石室中学2025-2026学年度下学期高2026届二诊模拟考试(石室二诊)(3.18-3....
2026-03-21 -
【百强校】【重庆卷】重庆市重庆第八中学2026届高考适应性月考卷(六)(3.19-3.21) 数学物理英语语文历史试题卷+答案 【百强校】【重庆卷】重庆市重庆第八中学2026届高考适应性月考卷(六)(3.19-3.21) 数学物理英语语文...
2026-03-21 -
【湖南卷】湖南省2026年邵阳市高三第二次联考试题卷(邵阳二模)(3.19-3.20) 全科试题卷+答案 【湖南卷】湖南省2026年邵阳市高三第二次联考试题卷(邵阳二模)(3.19-3.20) ...
2026-03-21 -
【河南卷】河南省驻马店、信阳、南阳、三门峡、漯河五市2026年高三3月第一次质量检测联考(3.19-3.20) 全科试题卷+答案 【河南卷】河南省驻马店、信阳、南阳、三门峡、漯河五市2026年高三3月第一次质量检测联考(3.19-3.20) 全科试题...
2026-03-21 -
【浙江卷】浙江省金丽衢十二校2025-2026学年度高三年级第二次联考(3.18-3.20) 全科试题卷+答案 【浙江卷】浙江省金丽衢十二校2025-2026学年度高三年级第二次联考(3.18-3.20) 全科试题卷+答...
2026-03-21 -
【镇海中学领衔】【浙江卷】浙江省宁波十校2026届高三年级3月联考(3.18-3.20) 全科试题卷+答案 【镇海中学领衔】【浙江卷】浙江省宁波十校2026届高三年级3月联考(3.18-3.20) 全科试题...
2026-03-21
点击查看 蝶变志愿更多内容


