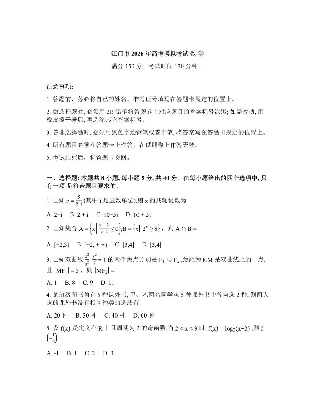
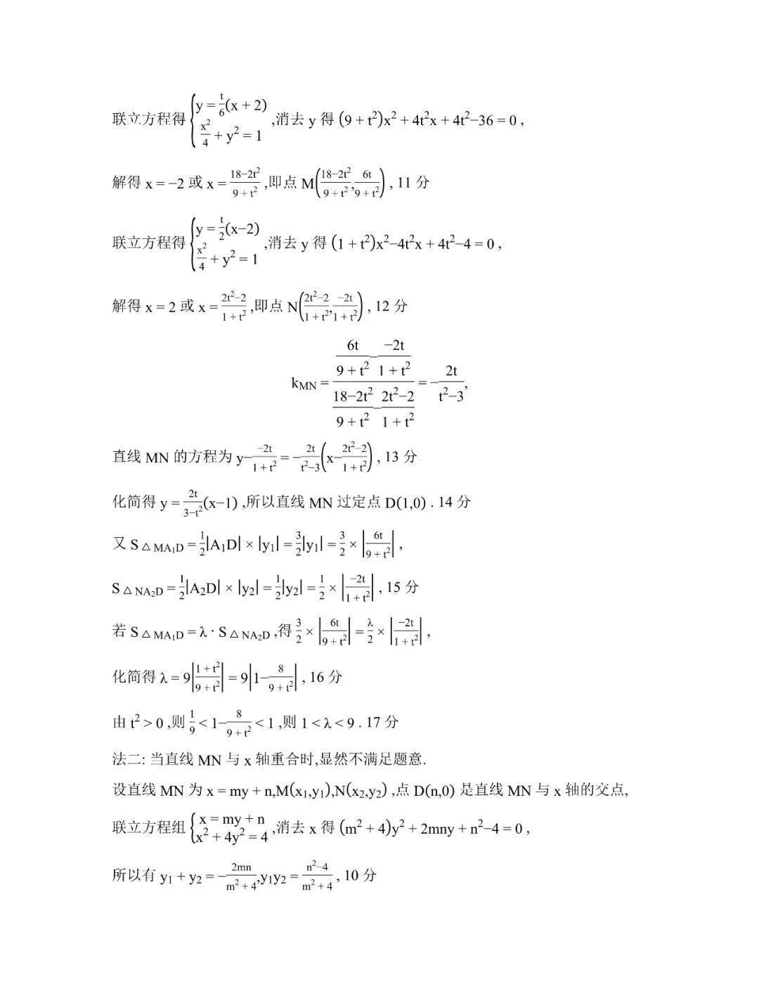
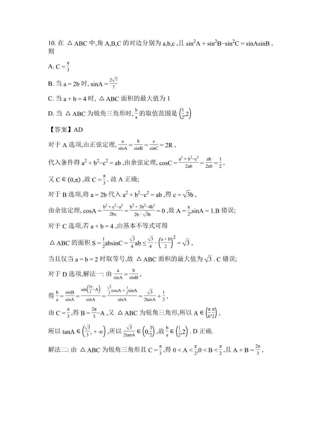
【全科】广东省江门市2026年高考模拟考试(一模)
2026-03-23 13:52:35文/李影



















-
【全科】贵州省毕节市2026届高三年级高考第二次适应性考试 【全科】贵州省毕节市2026届高三年级高考第二次适应性考试
2026-03-23 -
【全科】重庆市第八中学2026届高考适应性月考卷(六) 【全科】重庆市第八中学2026届高考适应性月考卷(六)
2026-03-23 -
【全科】西南名校联盟2026届“3+3+3”高考备考诊断性联考(二) 【全科】西南名校联盟2026届“3+3+3”高考备考诊断性联考(二)
2026-03-23 -
【全科】山东2026届九五协作体高三下学期3月学习质量评估 【全科】山东2026届九五协作体高三下学期3月学习质量评估
2026-03-23 -
【数学竞赛】【数学强基计划】函数方程与多项式基础知识---数学强基计划深度学习丛书(陈煜老师,赵小云老师编著)(214页完整版) 【数学竞赛】【数学强基计划】函数方程与多项式基础知识---数学强基计划深度学习丛书(陈煜老师,赵小云老师编著)(214页...
2026-03-23 -
【数学竞赛】【数学强基计划】数论问题解题思维方法与典型技巧---数学强基计划深度学习丛书(邓汉元老师编著)(338页完整版) 【数学竞赛】【数学强基计划】数论问题解题思维方法与典型技巧---数学强基计划深度学习丛书(邓汉元老师编著)(338页完整...
2026-03-23 -
【数学竞赛】【数学强基计划】几何问题解题思维方法与典型技巧---数学强基计划深度学习丛书(沈文选老师编著)(454页完整版) 【数学竞赛】【数学强基计划】几何问题解题思维方法与典型技巧---数学强基计划深度学习丛书(沈文选老师编著)(454页完整...
2026-03-23 -
【数学竞赛】【数学强基计划】代数问题解题思维与典型技巧---数学强基计划深度学习丛书(华接春老师编著)(502页完整版) 【数学竞赛】【数学强基计划】代数问题解题思维与典型技巧---数学强基计划深度学习丛书(华接春老师编著)(502页完整版)
2026-03-23
点击查看 蝶变志愿更多内容


