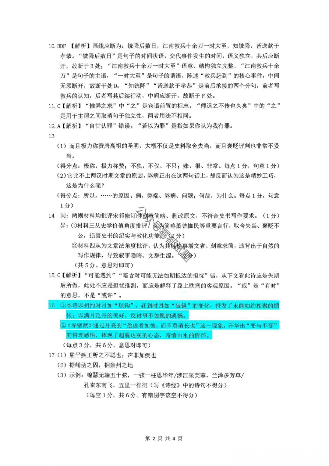
2026届石家庄市普通高中学校毕业年级教学质量检测(一)丨石家庄一模
2026-03-24 14:14:19文/李铭















-
成都市2023级高三第二次模拟测试考试(成都二诊) 成都市2023级高三第二次模拟测试考试(成都二诊)
2026-03-24 -
2026成都二诊语文答案 2026成都二诊语文答案
2026-03-24 -
2026石家庄一模数学 2026石家庄一模数学
2026-03-24 -
2026普通高等学校招生全国统一考试仿真模拟金卷一 2026普通高等学校招生全国统一考试仿真模拟金卷一
2026-03-24 -
2026黑龙江教育联盟高三3月联考答案 2026黑龙江教育联盟高三3月联考答案
2026-03-24 -
2026赤峰市高三年级320模拟考试 2026赤峰市高三年级320模拟考试
2026-03-24 -
【南宁二模】南宁市2026届高三第二次适应性测试 【南宁二模】南宁市2026届高三第二次适应性测试
2026-03-24 -
【临汾一模】临汾市2026年高三年级质量监控第一次模拟测试答案 【临汾一模】临汾市2026年高三年级质量监控第一次模拟测试答案
2026-03-24
点击查看 蝶变志愿更多内容





