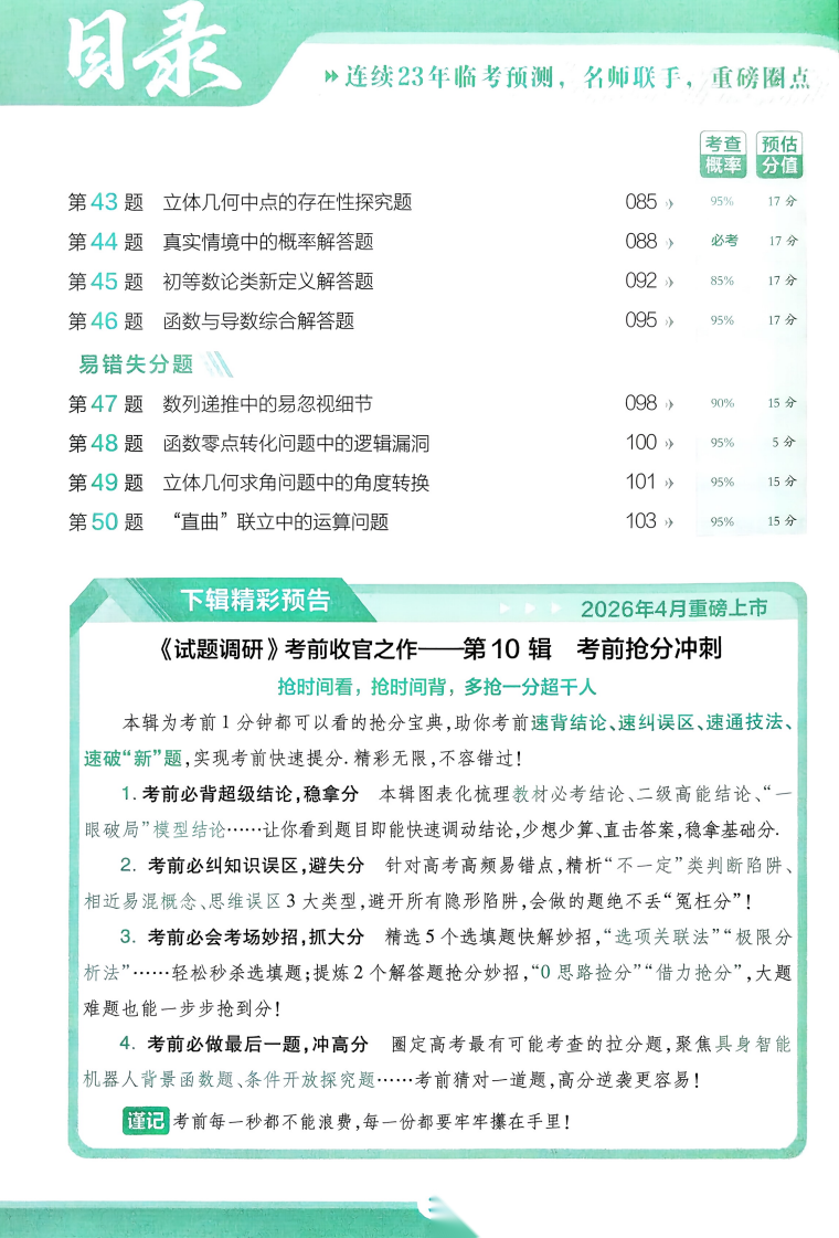
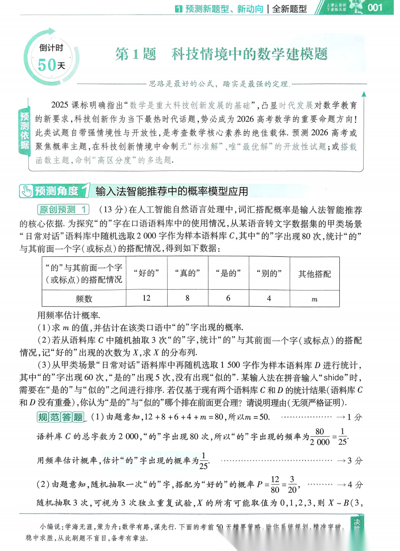
【试题调研】【考前50天】20263月《天星教育•试题调研》(第9辑)(2026年高考考前50天50题)最新出版(9科全)(完整版)
2026-03-26 16:23:24文/闫博





















-
【高考试题分析】【教育部官方出品】2026版2025年高考试题分析(教育部教育考试院)高考九科(完整版) 【高考试题分析】【教育部官方出品】2026版2025年高考试题分析(教育部教育考试院)高考九科(完整版)
2026-03-26 -
【高中生物】【汉水丑生作品】汉水丑生钜献-高中生物必修+选修课本重要原文填空 学生版+教师(必记)版(纯净版)(完整版) 【高中生物】【汉水丑生作品】汉水丑生钜献-高中生物必修+选修课本重要原文填空 学生版+教师(必记)版(纯净版)(完整版...
2026-03-26 -
【高中数学】【导数大专题】【MST】2026版MST老唐说i图-----高中数学新思路--导数专题 上册+下册 (完整版) 【高中数学】【导数大专题】【MST】2026版MST老唐说i图-----高中数学新思路--导数专题 上册+下册 (...
2026-03-26 -
【高考数学】【高中数学】【核心知识点考点】高考数学-高中数学三年核心知识点汇总总结(纯净版)(101页完整版) 【高考数学】【高中数学】【核心知识点考点】高考数学-高中数学三年核心知识点汇总总结(纯净版)(101页完整版)
2026-03-26 -
江西省上进联盟2026届高三下学期3月二轮复习阶段检测语文试卷 江西省上进联盟2026届高三下学期3月二轮复习阶段检测语文试卷
2026-03-26 -
江西省2026届高三3月金太阳学科素养训练语文试题 江西省2026届高三3月金太阳学科素养训练语文试题
2026-03-26 -
江苏省部分市2026届高三第二次调研测试答案(苏北七市二模·0325) 江苏省部分市2026届高三第二次调研测试答案(苏北七市二模·0325)
2026-03-26 -
乌鲁木齐地区2026年高三第一次质量监测答案(二模·325汇总) 乌鲁木齐地区2026年高三第一次质量监测答案(二模·325汇总)
2026-03-26
点击查看 蝶变志愿更多内容




