【江苏卷】江苏省苏北南通、徐州、扬州、连云港、淮安、泰州、宿迁七市2026届高三第二次调研考试(二模)(3.25-3.27)数学语文试题卷+答案
2026-03-26 16:34:16文/刘云超










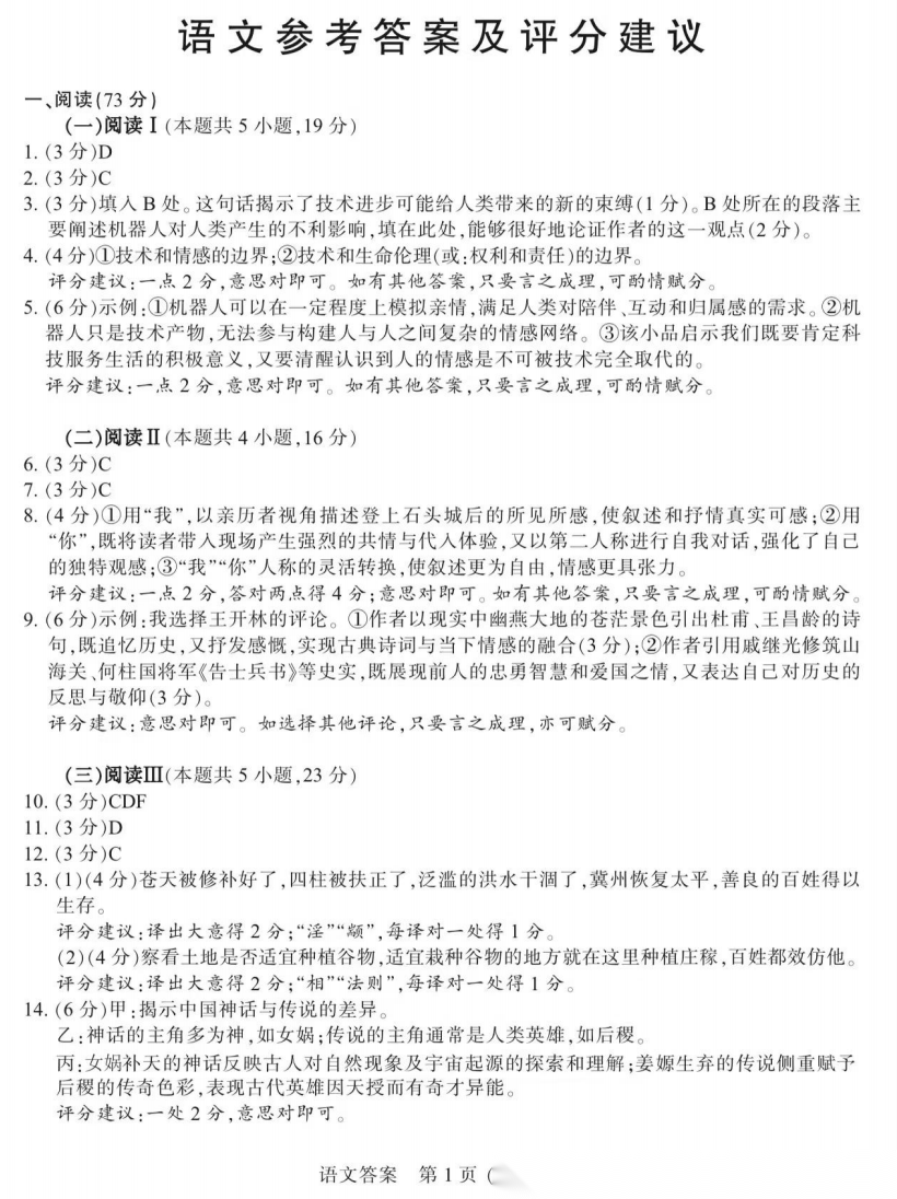
-
【黑吉辽蒙卷】辽宁省点石联考2026届高三年级3月学情调研考试(3.24-3.25) 全科试题卷(缺英语)+答案 【黑吉辽蒙卷】辽宁省点石联考2026届高三年级3月学情调研考试(3.24-3.25) 全科试题卷(缺英语)+答案
2026-03-26 -
【河北卷】河北省2026届石家庄市普通高中学校毕业年级高三年级教学质量检测(一)(石家庄一模)(3.23-3.25)全科试题卷(缺生物)+答题卡+答案 【河北卷】河北省2026届石家庄市普通高中学校毕业年级高三年级教学质量检测(一)(石家庄一模)(3.23-3.25)全科...
2026-03-26 -
【四川卷】四川省成都市2023级(2026届)高三年级第二次模拟测试(成都二诊)(3.23-3.25) 全科试题卷(含日语)+答题卡+答案 【四川卷】四川省成都市2023级(2026届)高三年级第二次模拟测试(成都二诊)(3.23-3.25) 全科试题卷(含...
2026-03-26 -
【西北卷】【陕西卷】【山西卷】山西省、陕西省多校2026届高三下学期3月联考(3.23-3.24) 全科试题卷(含日语)+答案 【西北卷】【陕西卷】【山西卷】山西省、陕西省多校2026届高三下学期3月联考(3.23-3.24) 全科试题卷(含日语...
2026-03-26 -
【湖北卷】湖北省十一校2026 届高三年级第二次联考(3.25-3.26) 数学语文试题卷+答案 【湖北卷】湖北省十一校2026 届高三年级第二次联考(3.25-3.26) 数学语文试题卷+答案
2026-03-26 -
【多考区卷】【百师联盟卷】百师联盟2026 届高三年级二轮复习联考(一)(百师一模)(3.25-3.26) 数学物理化学语文历史试题卷+答案 【多考区卷】【百师联盟卷】百师联盟2026 届高三年级二轮复习联考(一)(百师一模)(3.25-3.26) 数学物理...
2026-03-26 -
【老(旧)高考卷】新疆维吾尔族自治区乌鲁木齐地区2026年高三年级第二次质量监测(乌鲁木齐二模)(3.25-3.26) 数学语文试题卷+答案 【老(旧)高考卷】新疆维吾尔族自治区乌鲁木齐地区2026年高三年级第二次质量监测(乌鲁木齐二模)(3.25-3.26) ...
2026-03-26 -
【西北卷】【山西卷】山西省太原市2026年高三年级模拟考试(一)(太原一模)(3.25-3.27) 数学语文试题卷+答案 【西北卷】【山西卷】山西省太原市2026年高三年级模拟考试(一)(太原一模)(3.25-3.27) ...
2026-03-26
点击查看 蝶变志愿更多内容




