【江苏卷】江苏省苏北南通、徐州、扬州、连云港、淮安泰州宿迁七市2026届高三第二次调研考试(3.25-3.27)数学物理英语语文历史试题卷+答案
2026-03-27 17:30:15文/芮兴佳
















-
【多考区卷】【百师联盟卷】百师联盟2026 届高三年级二轮复习联考(一)(百师一模)(3.25-3.26) 全科试题卷+答案 【多考区卷】【百师联盟卷】百师联盟2026 届高三年级二轮复习联考(一)(百师一模)(3.25-3.26) 全科试...
2026-03-27 -
【山东卷】山东省2026年高中学业水平3月调研考试(3.23-3.25) 全科试题卷+答案 【山东卷】山东省2026年高中学业水平3月调研考试(3.23-3.25) 全科试题卷...
2026-03-27 -
【江西卷】江西省安市2026年全市高三年级下学期模拟考试(吉安一模)(3.25-3.26) 全科试题卷+答案 【江西卷】江西省安市2026年全市高三年级下学期模拟考试(吉安一模)(3.25-3.26) 全科试题卷+答案
2026-03-27 -
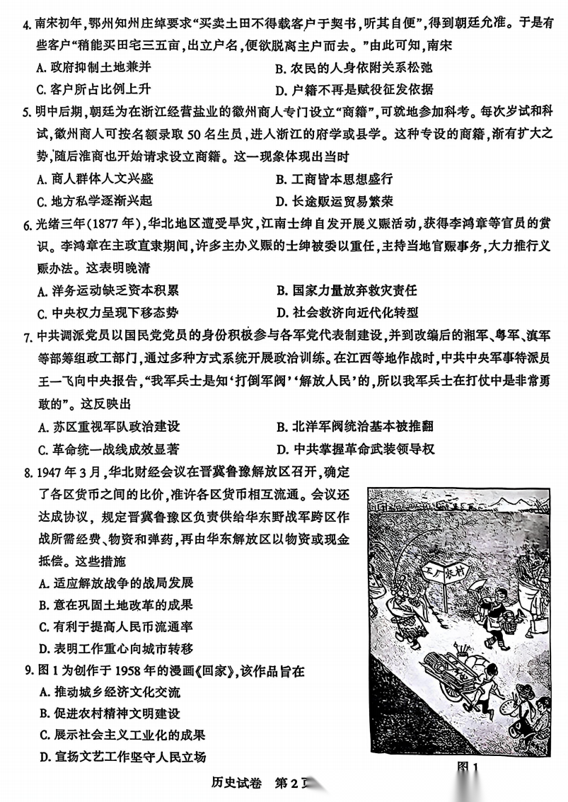
【安徽卷】安徽省2026年安徽省示范高中皖北协作区第28届联考(3.26-3.27) 化学生物语文地理政治试题卷+答案 【安徽卷】安徽省2026年安徽省示范高中皖北协作区第28届联考(3.26-3.27) 化学生物语文地理政治试题卷...
2026-03-27 -
【山东卷】山东省枣庄市2026届高三年级模拟考试(枣庄二调)(3.25-3.27) 数学物理化学语文历史政治试题卷+答案 【山东卷】山东省枣庄市2026届高三年级模拟考试(枣庄二调)(3.25-3.27) 数学物理化学语文历史政治试题卷...
2026-03-27 -
【吉安一模】2026届江西吉安高三模拟考试试卷及答案汇总 【吉安一模】2026届江西吉安高三模拟考试试卷及答案汇总
2026-03-27 -
【太原一模】2026年山西太原高三模拟一试卷及答案汇总 【太原一模】2026年山西太原高三模拟一试卷及答案汇总
2026-03-27 -
【苏北七市二模】2026年江苏苏北七市高三第二次调研试卷及答案汇总 【苏北七市二模】2026年江苏苏北七市高三第二次调研试卷及答案汇总
2026-03-27
点击查看 蝶变志愿更多内容




