2025上海科学技术职业学院福建各专业录取分数线及位次 含专项计划、中外合作办学、特殊招生
2026-03-27 22:45:31文/岳春阳2025年上海科学技术职业学院在福建的录取分数线因专业不同而有较大差异。录取最低分394分和最高分453分之间,位次跨度也很大。其中含普通批(含各专业组)、专项计划(国家专项、高校专项等)、中外合作办学等录取分数线及位次,数据均来自福建教育考试院及上海科学技术职业学院官网等权威渠道。

2025年上海科学技术职业学院在福建院校录取分数线及位次
一、2025年上海科学技术职业学院在福建历史类录取分数线及位次
1、2025年上海科学技术职业学院历史类普通类在福建的录取分数线为394分,录取位次为38772
| 年份 | 批次 | 招生类型 | 录取分数线 | 录取位次 |
|---|---|---|---|---|
| 2025 | 专科批 | 普通类 | 394 | 38772 |
二、2025年上海科学技术职业学院在福建物理类录取分数线及位次
1、2025年上海科学技术职业学院物理类普通类在福建的录取分数线为417分,录取位次为137243
| 年份 | 批次 | 招生类型 | 录取分数线 | 录取位次 |
|---|---|---|---|---|
| 2025 | 专科批 | 普通类 | 417 | 137243 |
上海科学技术职业学院在福建各专业录取分数线及位次
一、上海科学技术职业学院在福建历史类各专业录取分数线及位次
| 专业名称 | 选科要求 | 录取分数线 | 录取位次 | 专业要求 |
|---|---|---|---|---|
| 信息安全技术应用 | 首选历史,再选不限 | 421 | 32387 | -- |
| 大数据与会计 | 首选历史,再选不限 | 422 | 32148 | -- |
| 工业机器人技术 | 首选历史,再选不限 | 416 | 33553 | -- |
| 数字媒体技术 | 首选历史,再选不限 | 441 | 27621 | -- |
| 旅游管理 | 首选历史,再选不限 | 406 | 35915 | -- |
| 智能控制技术 | 首选历史,再选不限 | 435 | 29044 | -- |
| 现代物流管理 | 首选历史,再选不限 | 394 | 38772 | -- |
| 电子商务 | 首选历史,再选不限 | 408 | 35453 | -- |
| 社会工作 | 首选历史,再选不限 | 417 | 33339 | -- |
| 移动互联应用技术 | 首选历史,再选不限 | 417 | 33339 | -- |
| 网络营销与直播电商 | 首选历史,再选不限 | 417 | 33339 | -- |
| 跨境电子商务 | 首选历史,再选不限 | 420 | 32626 | -- |
二、上海科学技术职业学院在福建物理类各专业录取分数线及位次
| 专业名称 | 选科要求 | 录取分数线 | 录取位次 | 专业要求 |
|---|---|---|---|---|
| 人工智能技术应用 | 首选物理,再选不限 | 424 | 132293 | -- |
| 信息安全技术应用 | 首选物理,再选不限 | 418 | 136525 | -- |
| 大数据与会计 | 首选物理,再选不限 | 430 | 127804 | -- |
| 安全防范技术 | 首选物理,再选不限 | 417 | 137243 | (集成技术与产品制造) |
| 工业机器人技术 | 首选物理,再选不限 | 426 | 130836 | -- |
| 数字媒体技术 | 首选物理,再选不限 | 453 | 109170 | -- |
| 新能源汽车技术 | 首选物理,再选不限 | 439 | 120746 | -- |
| 新能源汽车检测与维修技术 | 首选物理,再选不限 | 419 | 135848 | -- |
| 旅游管理 | 首选物理,再选不限 | 419 | 135848 | -- |
| 智能控制技术 | 首选物理,再选不限 | 418 | 136525 | -- |
| 智能网联汽车技术 | 首选物理,再选不限 | 419 | 135848 | -- |
| 机械制造及自动化 | 首选物理,再选不限 | 427 | 130113 | -- |
| 机电一体化技术 | 首选物理,再选不限 | 435 | 123919 | -- |
| 物联网应用技术 | 首选物理,再选不限 | 422 | 133731 | -- |
| 现代通信技术 | 首选物理,再选不限 | 417 | 137243 | -- |
| 电子商务 | 首选物理,再选不限 | 424 | 132293 | -- |
| 社会工作 | 首选物理,再选不限 | 426 | 130836 | -- |
| 移动互联应用技术 | 首选物理,再选不限 | 420 | 135201 | -- |
上海科学技术职业学院简介
上海科学技术职业学院创建于1959年,是一所经上海市人民政府批准、教育部备案的公办全日制高等职业院校。学校地处上海市“五大新城”、有“国际汽车城”之称的嘉定城区,是上海市“文明单位”“安全文明校园”“绿色学校”“花园单位”,2016年以“优秀”等第通过上海市特色高等职业院校验收,同时也是上海市首批深化创新创业教育改革示范高校、全国深化创新创业教育改革特色典型经验高校。2021年、2024年连续入选上海市高水平高职学校和高水平高职专业群建设单位,在2024年上海高校分类评价排名位列应用技能型高校第5,社会影响力显著提升。学校秉持“科技引领,工科立校”的办学定位,实施“特色立校,人才强校,开放办学,创新驱动”的发展战略,专业设置紧扣上海经济社会需求,布局战略性新兴产业与先进制造业、民生和现代服务业,形成了以工科专业群为主体,商贸、艺术专业群为两翼的专业布局。
-
2025年上海科学技术职业学院在河北录取位次及分数线 含历年位次分数线和招生计划 上海科学技术职业学院2025年在河北的录取位次因科目组合、录取批次和招生类型不同而有明显差异,其中招生类型为专科批物理类...
2026-03-20 -
2025上海科学技术职业学院上海各专业招生计划 含中外合作办学、特殊招生、专项计划和公费师范生 上海科学技术职业学院2025年在上海总招生计划约6182人,招生计划涵盖了综合类、物理类、历史类以及国家专项计划、中外合...
2026-03-19 -
上海科学技术职业学院2027年在福建高考专业选科要求 必选科目有哪些 2027年上海科学技术职业学院在福建的高考选科要求,可参考的信息是福建教育招生考试院已公布了适用于2027年及以后高考的...
2026-03-19 -
2025上海科学技术职业学院河南各专业招生计划 含中外合作办学、特殊招生、专项计划和公费师范生 上海科学技术职业学院2025年在河南总招生计划约1836人,招生计划涵盖了综合类、物理类、历史类以及国家专项计划、中外合...
2026-03-13 -
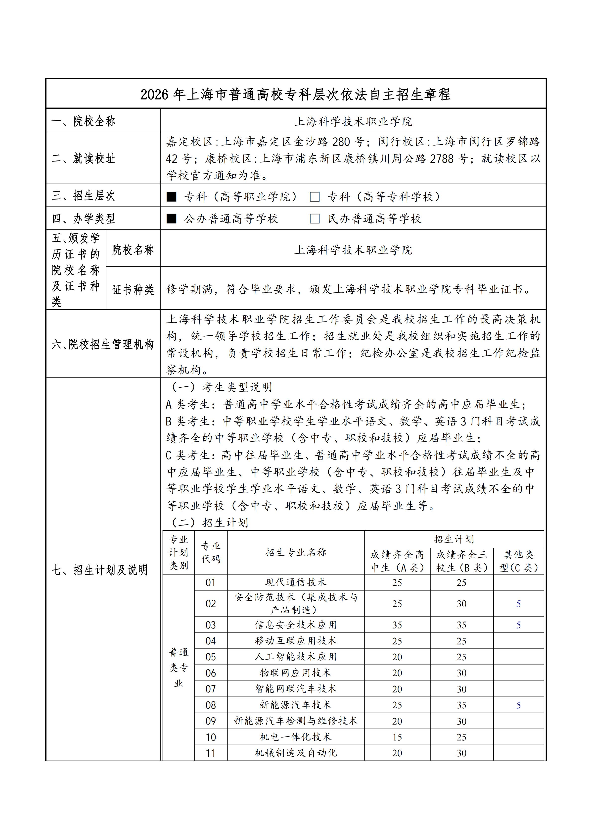
上海科学技术职业学院2026年专科层次依法自主招生章程 2026-03-09 -
2025上海科学技术职业学院辽宁各专业录取分数线及位次 含专项计划、中外合作办学、特殊招生 2025年上海科学技术职业学院在辽宁的录取分数线因专业不同而有较大差异。录取最低分386分和最高分456分之间,位次跨度...
2026-03-08 -
上海科学技术职业学院2027年在广西高考专业选科要求 必选科目有哪些 2027年上海科学技术职业学院在广西的高考选科要求,可参考的信息是广西教育招生考试院已公布了适用于2027年及以后高考的...
2026-03-08 -
2025上海科学技术职业学院山东各专业招生计划 含中外合作办学、特殊招生、专项计划和公费师范生 上海科学技术职业学院2025年在山东总招生计划约1512人,招生计划涵盖了综合类、物理类、历史类以及国家专项计划、中外合...
2026-02-28
点击查看 蝶变志愿更多内容






