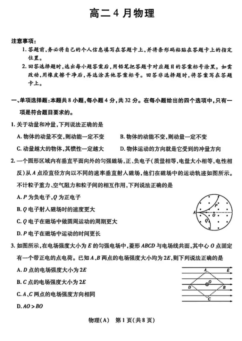
【安徽卷】【高二】安徽省 T-Y 大联考多校2025-2026学年高二年级下期4月联考(4.1-4.2) 理科全科试题卷+答案
2026-04-08 01:49:45文/李响































-
【高考数学】【高中数学】高中数学微专题 每日一题300题第一、二、三册(龚大成,马建,孙莉老师主编)全套三册(完整版) 【高考数学】【高中数学】高中数学微专题 每日一题300题第一、二、三册(龚大成,马建,孙莉老师主编)全套三册(完整版)
2026-04-08 -
【高考化学】【最后十课】一数-2026高考化学最后十课 主书+习题与答案册+最后十课冲刺课第一节视频课(一化教研组编著)(完整版) 【高考化学】【最后十课】一数-2026高考化学最后十课 主书+习题与答案册+最后十课冲刺课第一节视频课(一化教研组编...
2026-04-08 -
【独家钜献】【重难点突破】【导函数满分突破】2026年高考数学重难点满分终极突破--导函数重难点满分终极突破九讲-学生版+解析版(完整版) 【独家钜献】【重难点突破】【导函数满分突破】2026年高考数学重难点满分终极突破--导函数重难点满分终极突破九讲-学生版...
2026-04-08 -
【高考生物】【模块分练】2026生物三轮选择题与非选择题十三大专题考前冲刺抢分专练——高考生物学模块考前抢分练 (含解析)(完整版) 【高考生物】【模块分练】2026生物三轮选择题与非选择题十三大专题考前冲刺抢分专练——高考生物学模块考前抢分练 (含解析...
2026-04-08 -
【高考物理】【物理考前冲刺宝典】2026年高考考前冲刺宝典知识梳理、回归教材、应试技巧极终极手册(自带书签)(纯净word版+pdf版)(完整版) 【高考物理】【物理考前冲刺宝典】2026年高考考前冲刺宝典知识梳理、回归教材、应试技巧极终极手册(自带书签)(纯净wor...
2026-04-08 -
【高考物理】【真正考前回归】【多教材版本】2026高考物理回归课本情境题选---必修一二三+选修一二三 详细解析解读 (全部六册完整版) 【高考物理】【真正考前回归】【多教材版本】2026高考物理回归课本情境题选---必修一二三+选修一二三 详细解析解读...
2026-04-08 -
【化学竞赛】【学而思化竞联考】【XChO】2026年学而思第 37 届高中化学竞赛联考 XChO试题(3.27-4.3) 化学试题卷+详细答案 【化学竞赛】【学而思化竞联考】【XChO】2026年学而思第 37 届高中化学竞赛联考 XChO试题(3.27-4.3)...
2026-04-08 -
【全国第二高中】【河北卷】河北省衡水中学2025-2026学年高三年级下学期综合素质评价三(3月底) 全科试题卷(无史地)+答案 【全国第二高中】【河北卷】河北省衡水中学2025-2026学年高三年级下学期综合素质评价三(3月底) 全科试题卷(...
2026-04-08
点击查看 蝶变志愿更多内容

