2026届重庆高三康德卷二诊政治试题及答案
2026-04-12 05:00:48文/芮兴佳







-
【重庆康德二诊全科】2026届重庆市高三4月第二次诊断性考试 【重庆康德二诊全科】2026届重庆市高三4月第二次诊断性考试
2026-04-12 -
【杭州二模】杭州市高三年级4月教学质量检测全科下载 【杭州二模】杭州市高三年级4月教学质量检测全科下载
2026-04-12 -
【甘肃二模】2026年高三年级第二次模拟考试全科下载 【甘肃二模】2026年高三年级第二次模拟考试全科下载
2026-04-12 -
山东名校联盟2026年4月高三核心素养评估全科下载 山东名校联盟2026年4月高三核心素养评估全科下载
2026-04-12 -
铜陵、黄山、宣城(三市二模)2026年高三4月模拟考试全科下载 铜陵、黄山、宣城(三市二模)2026年高三4月模拟考试全科下载
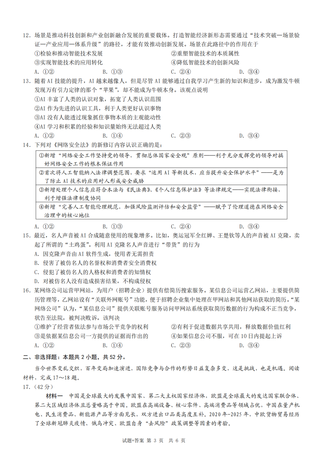
2026-04-12 -
卓越联盟2025-2026学年高三4月质量检测卷全科下载 卓越联盟2025-2026学年高三4月质量检测卷全科下载
2026-04-12 -
【重庆二模】2026重庆高三康德4月二诊全科下载 【重庆二模】2026重庆高三康德4月二诊全科下载
2026-04-12 -
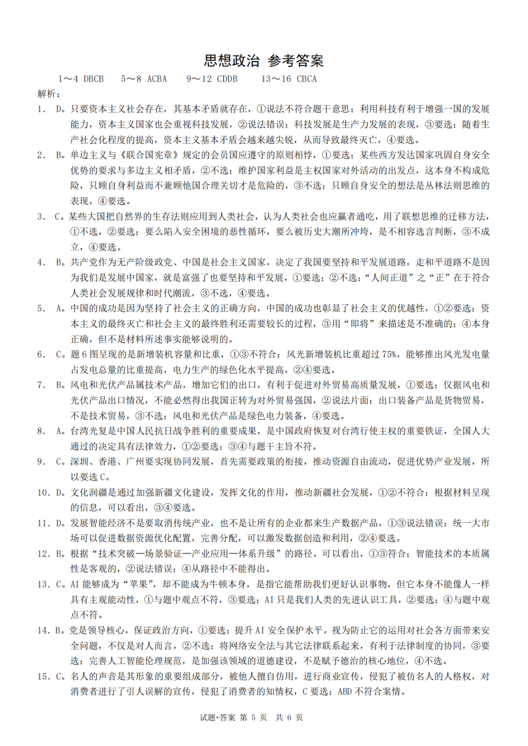
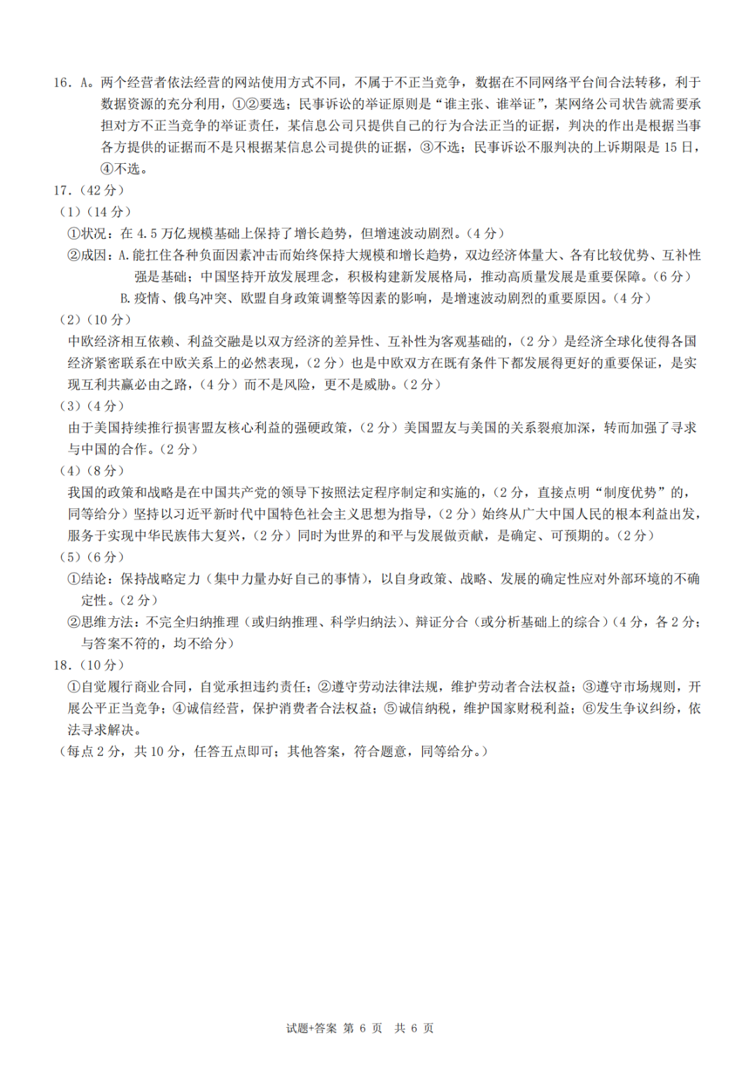
2026届T8联考高三4月联合测评分数线 2026届T8联考高三4月联合测评分数线
2026-04-12
点击查看 蝶变志愿更多内容

