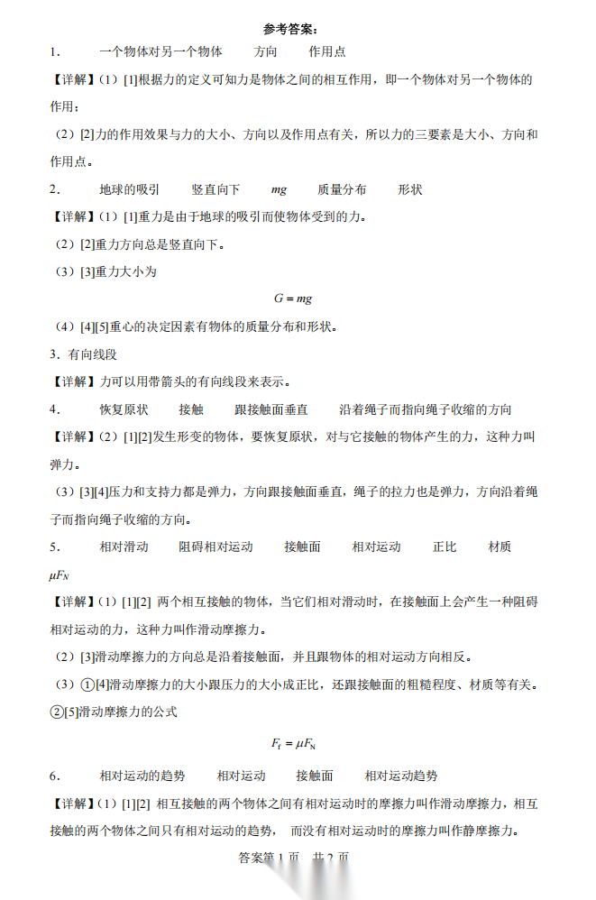
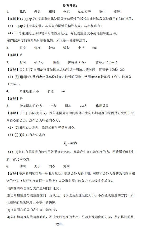
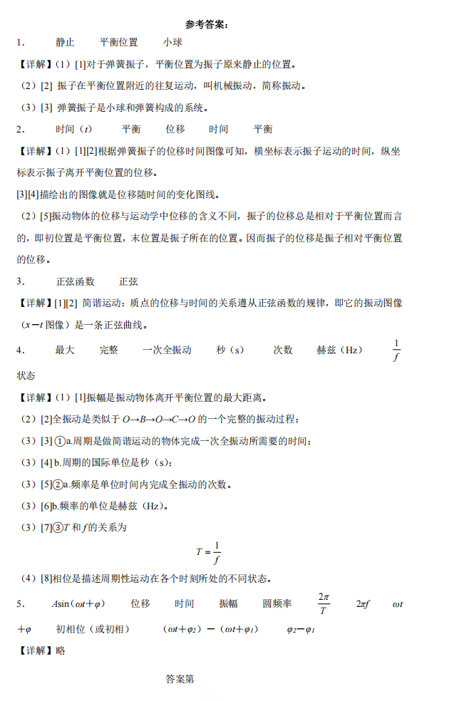
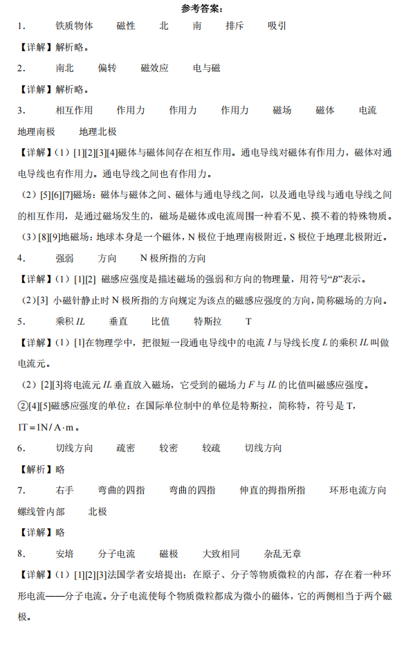
【高中物理】【知识点填空】高中物理二十三大章节知识点填空(纯净word版+pdf版)(完整版)
2026-04-15 06:52:23文/芮兴佳













































-
【独家】【高考化学】【选择题专训】2026届高考化学二轮择题专项训练---十九大项必考考点选择题专项训练含解析答案(完整版)(纯净word版) 【独家】【高考化学】【选择题专训】2026届高考化学二轮择题专项训练---十九大项必考考点选择题专项训练含解析答案(完整...
2026-04-15 -
【独家】【高考数学】【导数压轴】精选2026年3月各地模考联考单选、多选、填空大题导数压轴题66题-原卷版+解析版(完整版)(纯净版) 【独家】【高考数学】【导数压轴】精选2026年3月各地模考联考单选、多选、填空大题导数压轴题66题-原卷版+解析版(完整...
2026-04-15 -
【高考数学】【中难度概率题】高考数学考前冲刺重难点专训---近期(2026年3月)概率中难度概率模考联考题归纳合集学生版+解析版(完整版) 【高考数学】【中难度概率题】高考数学考前冲刺重难点专训---近期(2026年3月)概率中难度概率模考联考题归纳合集学生版...
2026-04-15 -
【高考数学】【圆锥曲线】圆锥曲线从入门到入土(笔记)----圆曲大题通解思路及注意点(笔记)(39页完整版) 【高考数学】【圆锥曲线】圆锥曲线从入门到入土(笔记)----圆曲大题通解思路及注意点(笔记)(39页完整版)
2026-04-15 -
【Top40强校】【甘肃卷】【高一】甘肃省西北师范大学附属中学2025-2026学年高一下学期第一次月考(3月月考)(3月底)全科试题卷+答案 【Top40强校】【甘肃卷】【高一】甘肃省西北师范大学附属中学2025-2026学年高一下学期第一次月考(3月月考)(3...
2026-04-15 -
【黑吉辽蒙卷】【高一】辽宁省沈阳市沈阳二中2028届高一年级2025-2026学年度下学期阶段能力测试暨4月月考(4.8左右) 全科试题卷+答案 【黑吉辽蒙卷】【高一】辽宁省沈阳市沈阳二中2028届高一年级2025-2026学年度下学期阶段能力测试暨4月月考(4.8...
2026-04-15 -
【河北卷】【高二】河北省金太阳邢台市卓越联盟2025-2026学年下学期高二年级第一次月考(4月))(26-315B)(4.10-4.11) 全科试题卷+答案 【河北卷】【高二】河北省金太阳邢台市卓越联盟2025-2026学年下学期高二年级第一次月考(4月))(26-315B)(...
2026-04-15 -
【西北卷】【山西卷】山西省2026年山西省普通高中学业水平选择性考试调研试题(4.10-4.11) 全科试题卷+答案 【西北卷】【山西卷】山西省2026年山西省普通高中学业水平选择性考试调研试题(4.10-4.11) 全科试题卷...
2026-04-15
点击查看 蝶变志愿更多内容

