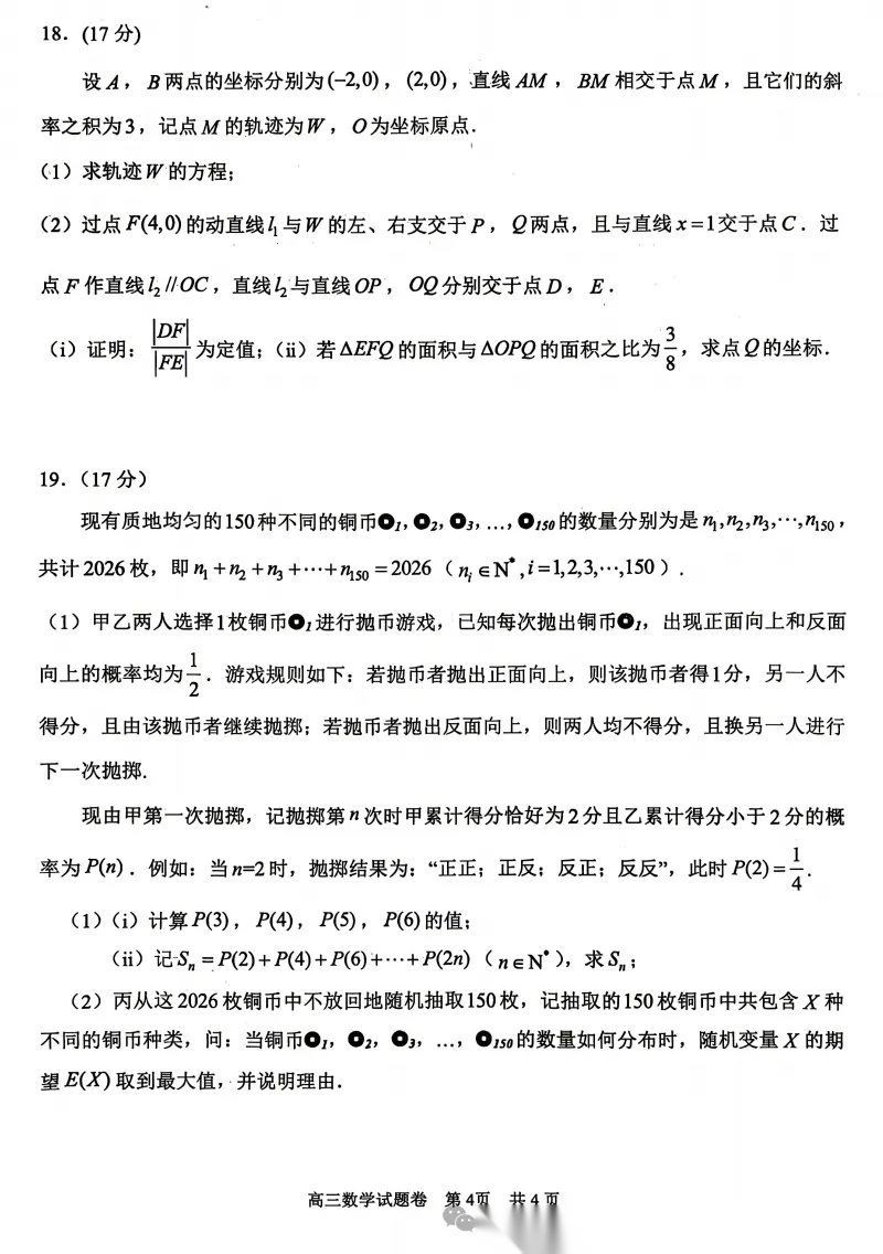
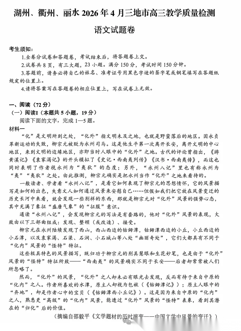
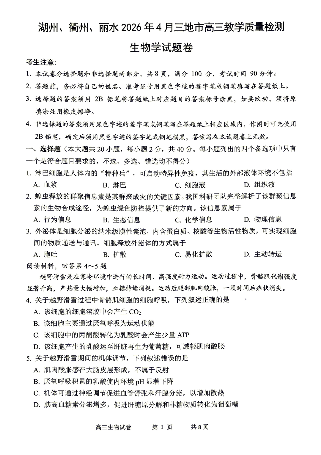
【浙江卷】浙江省湖州、丽水、衢州市2026年4月三地市高三年级教学质量检测(湖丽衢二模)(4.14-4.16) 数学生物英语语文历史地理试题卷+答案
2026-04-16 07:40:19文/张亚红


















-
【湖北卷】湖北省新八校2026年4月高三年级4月教学质量教研考试(4.14-4.15) 全科试题卷+答案 【湖北卷】湖北省新八校2026年4月高三年级4月教学质量教研考试(4.14-4.15) 全科试题卷+答案
2026-04-16 -
【广东卷】广东省佛山市2025-2026学年佛山市普通高中高三年级教学质量检测(二)(佛山二模)(4.13-4.15) 全科试题卷+答案 【广东卷】广东省佛山市2025-2026学年佛山市普通高中高三年级教学质量检测(二)(佛山二模)(4.13-4.15) ...
2026-04-16 -
【黑吉辽蒙卷】大庆市2026届高三年级第三次教学质量检测(大庆三模)(4.15-4.17) 数学语文试题卷+答案 【黑吉辽蒙卷】大庆市2026届高三年级第三次教学质量检测(大庆三模)(4.15-4.17) 数学...
2026-04-16 -
【湖南卷】湖南省衡阳市2026届高年级三下学期第二次联考级高考仿真模拟考试(邵阳二模)(4.15-4.17) 数学语文试题卷+答案 【湖南卷】湖南省衡阳市2026届高年级三下学期第二次联考级高考仿真模拟考试(邵阳二模)(4.15-4.17) 数学...
2026-04-16 -
【四川卷】四川省达州市普通高中2026届高三年级第二次诊断测试(达州二诊)(4.14-4.16) 数学语文试题卷 【四川卷】四川省达州市普通高中2026届高三年级第二次诊断测试(达州二诊)(4.14-4.16) ...
2026-04-16 -
【西北卷】【山西卷】山西省运城市 2026年高三年级高考考前适应性测试(运城二模)(4.15-4.17) 数学语文试题卷+答案 【西北卷】【山西卷】山西省运城市 2026年高三年级高考考前适应性测试(运城二模)(4.15-4.17) 数学...
2026-04-16 -
【山东卷】山东省泰安市2026年(届)高三年级二轮检测(泰安高三二模)(4.15-4.17) 数学语文政治试题卷+答案 【山东卷】山东省泰安市2026年(届)高三年级二轮检测(泰安高三二模)(4.15-4.17) 数学语文政治试题卷+答...
2026-04-16 -
【山东卷】山东省济南市2026届高三年级第二次模拟考试(济南高三二模)(4.15-4.17) 数学语文试题卷+答案 【山东卷】山东省济南市2026届高三年级第二次模拟考试(济南高三二模)(4.15-4.17) ...
2026-04-16
点击查看 蝶变志愿更多内容

