江淮十校2026届高三4月模拟考试答案
2026-04-17 08:04:12文/芮兴佳












-
湖南衡阳市2026届高三下学期第二次联考 湖南衡阳市2026届高三下学期第二次联考
2026-04-16 -
山西省运城市 2026 年高三高考考前适应性测试 山西省运城市 2026 年高三高考考前适应性测试
2026-04-16 -
山东省泰安市2026年高三二模考试 山东省泰安市2026年高三二模考试
2026-04-16 -
【全科】湖北新八校2026届高三4月联考(二模) 【全科】湖北新八校2026届高三4月联考(二模)
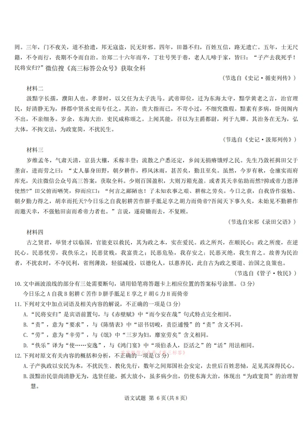
2026-04-16 -
山东省济南市2026年高三二模考试 山东省济南市2026年高三二模考试
2026-04-16 -
【高考数学】【最后一卷】JKJ百校联盟2026高考数学最后一卷--8省名师独家命制,固定高考命题点----数学试题卷+答题卡+规范阀体6维解析册 【高考数学】【最后一卷】JKJ百校联盟2026高考数学最后一卷--8省名师独家命制,固定高考命题点----数学试题卷+答...
2026-04-16 -
【高中化学】【考前重点速记】JKJ 单元双测卷考前重点速记----2026版高中化学考前重点速记手册(完整版) 【高中化学】【考前重点速记】JKJ 单元双测卷考前重点速记----2026版高中化学考前重点速记手册(完整版)
2026-04-16 -
【高考物理】【一英】【一地】【一史】【一政】【最后十课】2026高考最后十课 非理科科目(语文英语历史地理政治)合集(完整版) 【高考物理】【一英】【一地】【一史】【一政】【最后十课】2026高考最后十课 非理科科目(语文英语历史地理政治)合集...
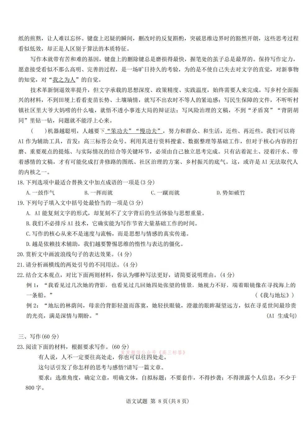
2026-04-16
点击查看 蝶变志愿更多内容






