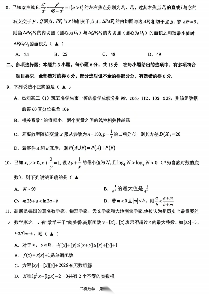
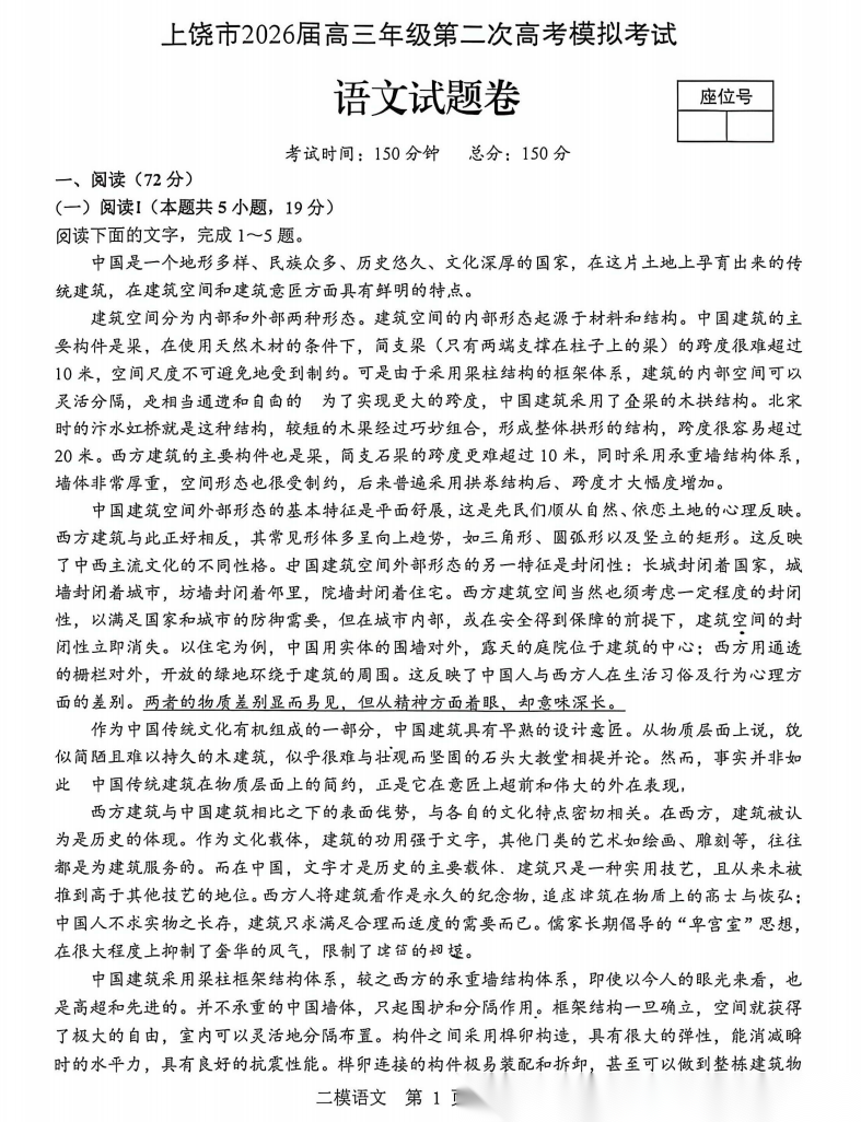
【江西卷】江西省上饶市2026届高三年级第二次高考模拟考试(上饶二模)(4.15-4.17) 全科试题卷(缺生物)+答案
2026-04-19 09:50:51文/李影







-
【广东卷】广东省茂名市2026年茂名市高三年级第二次综合测试(茂名高三二模)(4.15-4.17) 全科试题卷+答案 【广东卷】广东省茂名市2026年茂名市高三年级第二次综合测试(茂名高三二模)(4.15-4.17) 全科...
2026-04-19 -
【广东卷】广东省惠州市、韶关市2026届高三年级4月模拟考试(惠州韶关统考同卷)(惠州韶关高三二模)(4.15-4.17) 全科试题卷+答案 【广东卷】广东省惠州市、韶关市2026届高三年级4月模拟考试(惠州韶关统考同卷)(惠州韶关高三二模)(4.15-4.17...
2026-04-19 -
【山东卷】山东省泰安市2026年(届)高三年级二轮检测(泰安高三二模)(4.15-4.17) 全科试题卷+答案 【山东卷】山东省泰安市2026年(届)高三年级二轮检测(泰安高三二模)(4.15-4.17) 全科试题卷+答...
2026-04-19 -
【山东卷】山东省济南市2026届高三年级第二次模拟考试(济南高三二模)(4.15-4.17) 全科试题卷+答案 【山东卷】山东省济南市2026届高三年级第二次模拟考试(济南高三二模)(4.15-4.17) 全科试题卷+答案
2026-04-19 -
【黑吉辽蒙卷】黑龙江省大庆市2026届高三年级第三次教学质量检测(大庆三模)(4.15-4.17) 全科试题卷+答案 【黑吉辽蒙卷】黑龙江省大庆市2026届高三年级第三次教学质量检测(大庆三模)(4.15-4.17) 全科试题卷+答案
2026-04-19 -
【西北卷】【山西卷】山西省运城市 2026年高三年级高考考前适应性测试(运城二模)(4.15-4.17) 全科题卷+答案 【西北卷】【山西卷】山西省运城市 2026年高三年级高考考前适应性测试(运城二模)(4.15-4.17) ...
2026-04-19 -
【湖南卷】湖南省炎德英才2026届高三年级高考仿真模拟考试暨衡阳、娄底、郴州高三第二次联考(衡阳郴州娄底二模)(4.15-4.17)全科试卷+答案 【湖南卷】湖南省炎德英才2026届高三年级高考仿真模拟考试暨衡阳、娄底、郴州高三第二次联考(衡阳郴州娄底二模)(4.15...
2026-04-19 -
【安徽卷】安徽省皖南八校2026届高三年级4月教学质量检测(4.16-4.17) 全科试题卷+答案 【安徽卷】安徽省皖南八校2026届高三年级4月教学质量检测(4.16-4.17) ...
2026-04-19
点击查看 蝶变志愿更多内容


